
评估和设计支持
电路评估板
CN-0540参考设计板(EVAL-CN0540-ARDZ)
CN-0532参考设计板(EVAL-CN0532-EBZ)
XLMOUNT1机械安装模块(EVAL-XLMOUNT1)
设计和集成文件
原理图、布局文件、物料清单、软件、MATLAB示例、Python示例
电路功能与优势
在工业应用中,基于振动检测的机器状态监控(CbM)越来越重要。公司寻求优化机械寿命和性能并降低拥有成本,同时有些企业试图围绕此类信息的提供开发新的业务模式。为了准确表示需要监控的机械,必须收集大数据集以确定设备在正常工作模式下和故障情况下的基线工作点。一旦收集到这些数据,便可创建算法或阈值检测例程来为该设备提供正确的分析。
CbM需要捕获全带宽数据,以确保时域和频域中的所有谐波、混叠及其他机械相互作用都得到考虑。这种数据收集需要高性能传感器和数据采集(DAQ)系统,以便向数据分析工具或应用程序提供高保真度的实时数据。
使用成熟的工具(如MATLAB®)或基于Python的较新工具(如Tensorflow),可以大大简化数据分析、机械性能分析和智能决策算法的创建。
由于有传感器,振动检测传统上已在大多数CbM应用中占主导地位,分析背后的科学原理得到了更好的理解。集成电子压电(IEPE)标准是当今工业中普遍使用的高端微电子机械系统(MEMS)和压电传感器的流行信号接口标准。

图1. CN-0549系统框图
电路描述
振动分析
由于有传感器,振动检测传统上已在大多数CbM应用中占主导地位,分析背后的科学原理得到了更好的理解。然而,如果需要分析一台新设备,或者需要更好地了解特定使用情况如何影响设备,该怎么办?为了获得必要的洞察,首先需要了解机器在最优条件下和在诱发故障的条件下工作的行为方式。图2提供了一个例子,说明了在有振动源的情况下工作时频谱的样子。

图2.振动源的频谱示例
振动传感器—IEPE接口
IEPE是当今工业中普遍使用的高端压电振动传感器的流行接口标准。IEPE接口是2线信令标准,仅包含信号和接地。DAQ卡(如CN-0540)通过信号线为CN-0532振动传感器提供电流,而电压为任意电压,通常在10 V到30 V之间。由于信号线由电流源供电,故而传感器可以调制电压轨上的加速度数据。因此,单根导线同时用于提供传感器的电源和调制输出电压。
MEMS与压电
压电加速度计因其宽带频率响应和对振动激励的敏感性而在当今的CbM市场上占主导地位。但是,MEMS技术的最新发展让压电和MEMS加速度传感器之间的差距比以往任何时候都更小。
CN-0532 IEPE MEMS振动传感器基于ADXL1002。噪声和带宽可与压电传感器媲美,同时ADXL1002在温度灵敏度、直流至低频响应、相位响应(因而群延迟)、抗冲击性和冲击恢复性方面具有优异的性能。该传感器的线性(±0.1%满量程比(FSR)范围内)测量范围为±50 g,足以支持各种振动应用。有关ADXL1002及其在IEPE接口中如何使用的更多信息,请访问CN-0532网页。
当使用CN -0549时,可以直接将压电传感器性能与基于MEMS的传感器解决方案性能进行比较。
机械传感器安装
CbM应用的主要挑战是要在模拟和数字世界之间架起桥梁。从被监测的机器获取可靠的传感器数据并送入处理器具有挑战性。首先也是最重要的是,必须在传感器和被监测设备之间建立连接。一旦安装到机器上,务必确保振动频谱不会因安装传感器所引起的任何机械异常或影响而改变。

图3. EVAL-XLMOUNT1和EVAL-CN0532-EBZ
EVAL-XLMOUNT1是一个五边安装立方体,允许用户将CN-0532连接到一台设备,而传感器不会影响数据。EVAL-XLMOUNT1的设计和测试确保了机械安装所引起的所有误差源都被移除到20 kHz的频率。另外还对安装立方体进行了阳极氧化处理,以在铝表面上形成非导电层,防止短路。
数据采集—IEPE
典型的数据采集是直接获取电压和电流,然后将其转换为数字码。但是,IEPE接口不同,需要更特殊的DAQ板。DAQ板必须能够以正确的电流和激励电压电平为传感器供电,并且能够回读传感器收集到的数据(其在相同激励电压上进行调制)。
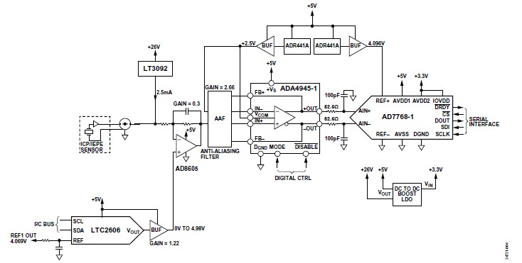
CN-0540是一款24位单通道DAQ系统,已针对与IEPE传感器接口进行了优化(参见图4)。该DAQ系统能够为传感器提供大约26 V的最大激励电压。 AD7768-1 ADC以256 KSPS采样,这意味着每秒有6.144 Mbps的数据被送到处理器。 有关所用数据采集的更多详细信息,请访问CN-0540网页。
现场可编程门阵列(FPGA)主机
CN-0540硬件的外形尺寸为标准Arduino®尺寸,因此任何能够支持必要的数据速率、电气引脚排列和Arduino尺寸的机械外形尺寸的处理系统都能支持CN-0540。它支持两家主要FPGA制造商的开发系统,即Intel DE10-Nano片上系统(SoC)平台和Xilinx Cora Z7-07S SoC平台,并提供完整的参考设计。硬件设备语言(HDL)参考设计作为开源软件提供。因此,根据客户的偏好,这些设计可以轻松移植到其他平台。有关HDL文件和文档的更多信息,请访问CN0540 HDL用户指南页面。
之所以明确选择基于FPGA的SoC,是因为CN-0540可以产生大量的高精度数据。与CPU处理相比,FPGA逻辑能以低得多的功耗高效执行固定处理,使得嵌入式ARM®有时间来执行其他任务。
软件架构和基础结构
DE10-Nano和Cora Z7-07Ss SoC平台均运行Linux来连接和控制CN-0540。Linux通过ADI公司Kuiper Linux发行版提供,该发行版基于Raspbian,包括用于嵌入式开发和调试的标准软件工具,例如标准编译器,甚至有Python之类的解释器。随同此发行版提供的内核包括控制CN-0540不同器件所需的驱动程序。
CN-0540的驱动程序在标准内核驱动框架中提供,该框架称为工业输入输出(IIO)框架。IIO框架支持ADI公司及许多其他供应商生产的产品,例如转换器、放大器、传感器和其他几个器件。

图4.CN-0540简化功能框图
底层控制
IIO驱动程序既能控制CN-0540,也能处理数据或缓冲区收集方面的任务。若要与最底层的驱动程序(包括寄存器访问)接口,可以使用IIO库(libIIO)。libIIO本身可以直接在SoC板上运行代码,或从主机PC远程运行代码,从而与驱动程序通信。它提供了一个用于调试IIO器件的标准图形界面IIO-Oscilloscope。该工具标配移动快速傅立叶变换(FFT),允许用户将传感器带宽内发生的任何振动异常可视化,这样即使不连接外部PC也能进行基本的调试和分析。
IIO-Oscilloscope支持可定制插件以简化与特定驱动程序集合的交互。CN-0540有一个特定插件来帮助通过校准消除IEPE偏置误差,并使电路的放大器增益最大化。此校准一般可以通过IIO-Oscilloscope完成,但该插件使用户的校准过程更加简单。

图5.CN-0540 IIO-Oscilloscope插件图形用户界面
算法开发—MATLAB和Python
一旦通过IIO-Oscilloscope完成验证,确认系统运行符合预期,用户就可以迁移到其他用于数据分析的语言和工具的接口。CN-0540可以与C/C ++接口。但是,主要的工具集成是以Python和MATLAB提供的,目的是简化工作流程,让数据轻松进入Python端的Tensorflow和PyTorch之类的框架,或进入MATLAB的不同工具箱中。
CN-0540的Python支持通过pyadi-iio模块提供。该模块提供了易于使用的应用程序编程接口(API),适合数据科学家和算法开发人员使用。该模块预装了Kuiper Linux,也可以通过Python软件包索引PyPI获得。图6是连接装有ADXL1002的CN-0540并从中获取数据的简单示例。

图6.CN-0540 Python示例
CN-0540的MATLAB支持通过Analog Devices Sensor Toolbox提供,这是一个独立自足的工具箱,包含示例、接口类以及针对传感器等硬件的目标基础结构。MATLAB接口类(如Python类)遵循一个通用API,该API基于MathWorks的历史API。同Python一样,接口类提供易于使用的API,适合数据科学家和算法开发人员使用。图7是连接装有ADXL1002的CN-0540并从中获取数据的简单示例。

图7.CN-0540 MATLAB示例
该工具箱可直接从MATLAB的Addon Explorer或通过GitHub的安装程序安装。
常见变化
添加更多传感器需要有更多DAQ通道可用。如需更多输入通道,AD7768-4最多有4个通道,而AD7768最多有8个输入通道可用。
如需不同带宽或G值范围的MEMS振动传感器,可以使用ADXL1003、ADXL1004和ADXL1005 MEMS加速度计。
电路评估与测试
设备要求
需要以下设备:
•EVAL-CN0532-EBZ
•EVAL-CN0540-ARDZ
•EVAL-XLMOUNT1
•DE10-Nano FPGA开发板
•超小型 A (SMA)电缆
•高清多媒体接口(HDMI)电缆
•安装有Kuiper Linux映像的16 GB MicroSD卡
•USB on the go (OTG)适配器
•带有USB加密狗的无线键盘和鼠标
系统设置
系统设置参见图8。

图8.CN-0540连接到装有CN-0532传感器的DE10-Nano
开始使用
以下是测试系统和启动运行所需的基本步骤。
1. 使用Analog Devices Kuiper Linux网页上的最新软件映像来准备microSD卡。(请注意,此步骤未在图9中显示。)
2. 使用Arduino引脚连接器将CN-0540 DAQ板和DE10-Nano FPGA平台连接在一起。
3. 使用SMA连接器将CN-0532连接到CN-0540。请注意,CN-0532上没有SMA连接器,因此请剪断电缆并直接焊接至该板。
4. 使用安装模块随附的螺钉将CN-0532连接到EVAL-XLMOUNT1的一侧。
5. 在DE10-Nano上,插入microSD卡,连接USB OTG适配器,然后从监视器插入HDMI电缆。
6. 通过DE10-Nano评估套件随附的5 V直流壁式电源为DE10-Nano供电。

图9.CN-0540连接到带外设的DE10-Nano
有关使用DE10-Nano或其他支持的平台来使系统运行的详细步骤,请参阅CN0549用户指南。
测试结果
请执行以下步骤来测试系统:
1. 使用EVAL-XLMOUNT1将CN-0532安装到可编程振动源上。最好使用振动台或等效设备。
2. 打开CN-0540 IIO-Oscilloscope插件,校准传感器偏移并使用校准例程写入偏移电压。
3. 启动振动源并创建2 kHz的振动音。
4. 转到IIO-Oscilloscope上的捕捉窗口,设置包含16384个样本且进行3样本平均的频域图。
5. 点击Capture(捕捉)窗口中的Play(播放)按钮(参见左上方)。
6. 确保像预期一样,频谱中有2 kHz信号音。请注意,由于振动源或非理想机械附件,图中可能会看到其他一些杂散信号。

图10.使用CN-0532和CN-0540的IIO-Oscilloscope捕捉画面
了解更多
CN0549设计支持包:https://www.analog.com/CN0549-DesignSupport
数据手册和评估板
CN-0540参考设计板(EVAL-CN0540-ARDZ)
CN-0532参考设计板(EVAL-CN0532-EBZ)
MEMS机械安装模块(EVAL-XLMOUNT1)
DE10-Nano FPGA开发板
I2C指最初由Philips Semiconductors(现为NXP Semiconductors)开发的一种通信协议。
Circuits from the Lab参考设计仅供与ADI公司产品一起使用,并且其知识产权归ADI公司或其授权方所有。虽然您可以在产品设计中使用参考设计,但是并未默认授予其他许可,或是通过此参考设计的应用及使用而获得任何专利或其他知识产权。ADI公司确信其所提供的信息是准确可靠的。不过,参考设计是以“原样”的方式提供的,并不具有任何性质的承诺,包括但不限于:明示、暗示或者法定承诺,任何适销性、非侵权或者某特定用途适用性的暗示承诺,ADI公司无需为参考电路的使用承担任何责任,也不对那些可能由于其使用而造成任何专利或其它第三方权利的侵权负责。ADI公司有权随时修改任何参考设计,恕不另行通知。