
作者:电子创新网张国斌
本土晶圆代工厂重大重组并购落地!8月17日下午,国产晶圆代工大厂华虹半导体有限公司(以下简称“华虹半导体”或“公司”)发布公告,宣布为解决 IPO 承诺的同业竞争事项,公司正在筹划以发行股份及支付现金的方式购买上海华力微电子有限公司(以下简称“华力微”)控股权,同时配套募集资金(以下简称“本次交易”)。

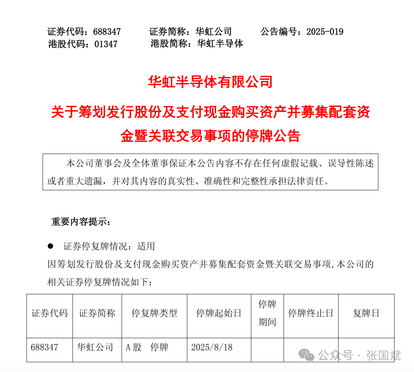
华虹在公告里称:根据《上市公司重大资产重组管理办法》和《上海证券交易所科创板股票上市规则》等相关法规,本次交易预计不构成重大资产重组;本次交易构成关联交易,但不会导致公司实际控制人发生变更,不构成重组上市。因本次交易尚存在不确定性,为了保证公平信息披露、维护投资者利益,避免对公司股价造成重大影响,根据上海证券交易所的相关规定,经公司申请,公司股票(证券简称:华虹公司,证券代码:688347)自2025 年8 月18 日(星期一)开市起开始停牌,预计停牌时间不超过 10 个交易日。股票停牌期间,公司将根据事项进展情况,严格按照有关法律法规的规定和要求履行信息披露义务。待上述事项确定后,公司将及时发布相关公告并申请公司股票复牌。敬请广大投资者关注后续公告,并注意投资风险。二、本次交易的基本情况
(一)交易标的基本情况
本次收购标的资产为上海华力微电子有限公司所运营的与华虹公司在65/55nm 和 40nm 存在同业竞争的资产(华虹五厂)所对应的股权。目前,该标的资产正处于分立阶段。
(二)交易对方基本情况
本次交易事项尚处于筹划阶段,公司目前正与交易意向方接洽,初步确定的交易对方为上海华虹(集团)有限公司、上海集成电路产业投资基金股份有限公司、国家集成电路产业投资基金二期股份有限公司、上海国投先导集成电路私募投资基金合伙企业(有限合伙),最终交易对方以重组预案或重组报告书披露的信息为准。
(三)交易方式
公司拟以发行股份及支付现金的方式购买标的公司的控股权并募集配套资金。本次交易的具体交易方式、交易方案等内容请以后续披露的重组预案及公告信息为准。
三、本次交易的意向性文件
公司与上海华虹(集团)有限公司签署了《发行股份及支付现金购买资产意向协议》。本次交易的标的资产范围、具体交易方式、交易方案、发股价格、标的资产作价等安排由交易各方协商确定。上述协议为交易各方就本次交易达成的初步意向,本次交易的具体方案将由交易各方另行签署正式文件确定。
本次收购的标的资产为华力微所运营的与华虹公司存在同业竞争的资产(华虹五厂)所对应的股权。华虹五厂成立于2010年,是中国大陆第一条12 英寸全自动集成电路芯片制造生产线,主要覆盖55-28nm工艺节点,月产能约3.8万片。
对华虹半导体的影响
华虹五厂的资产注入将为华虹半导体带来额外的产能,有助于进一步扩充其12英寸产线的产能,提升公司的整体生产能力。华力微在65/55nm和40nm工艺节点上的技术和经验,将与华虹半导体现有的工艺技术形成互补,有助于优化公司的工艺布局,推进差异化特色工艺的深入发展。随着产能的扩充和技术的优化,华虹半导体的营收和利润有望得到进一步提升,增强公司在行业中的竞争力。
华虹半导体股票自2025年8月18日开市起停牌,预计停牌时间不超过10个交易日,待相关事项确定后将及时复牌。在完成尽职调查、审计评估等必要程序后,华虹半导体将与交易各方签署正式的资产购买协议,明确交易的具体条款和条件。

华虹半导体的历史可以追溯到 1997 年成立的华虹 NEC,2005 年华虹半导体在香港注册成立为华虹 NEC 的控股公司,上海宏力于 2000年设立,2002 年华虹 NEC 开始量产 MOSFET 工艺平台,2014 年,华虹半导体在香港联合交易所主板上市,公司无锡一期 12 英寸生产线于 2018 年启动建设并于 2019 年建成投片。
华虹制造新 12 英寸生产线于 2023 年启动建设并于 2024 年建成投片。目前,公司已发展为全球领先的特色工艺纯晶圆代工企业,专注于嵌入式/独立式非易失性存储器、功率器件、模拟与电源管理和逻辑与射频等特色工艺技术的持续创新,产品广泛应用于新能源汽车、绿色能源、物联网等新兴领域。其质量管理体系严格,满足汽车电子芯片生产的严苛要求。
华虹半导体2025年第二季度财报显示,公司业绩表现亮眼,主要财务指标均实现增长,销售收入:5.661亿美元,同比增长18.3%,环比增长4.6%。毛利率:10.9%,同比上升0.4个百分点,环比上升1.7个百分点。归母净利润:800万美元,同比增长19.2%,环比增长112.1%。基本每股盈利:0.005美元,同比增长25%,环比增长150%。
业务表现
晶圆销售:8英寸晶圆销售收入2.323亿美元,12英寸晶圆销售收入3.338亿美元。地区收入:中国:4.697亿美元,占比83.0%,同比增长21.8%。北美:5300万美元,同比增长13.2%。亚洲其他地区:2860万美元,同比下降1.2%。欧洲:1470万美元,同比下降14.2%。产能利用率:108.3%,创近几季度新高。
产品技术:
嵌入式非易失性存储器:收入1.412亿美元,同比增长2.9%。
独立式非易失性存储器:收入2760万美元,同比增长16.6%。
功率器件:收入1.667亿美元,同比增长9.4%。
逻辑及射频:收入6860万美元,同比增长8.0%。
模拟与电源管理:收入1.612亿美元,同比增长59.3%。
制程工艺:
65nm及以下先进工艺节点:收入1.255亿美元,同比增长27.4%。
90nm及95nm节点:收入1.454亿美元,同比增长52.6%。
终端应用市场:
消费电子:3.574亿美元,占比63.1%,同比增长19.8%。
工业及汽车:1.292亿美元,占比22.8%,同比增长16.7%。
通信类:7160万美元,占比12.7%,同比增长20.4%。
计算类:790万美元,占比1.4%,同比下降21.5%。
财务状况
现金及现金等价物:截至2025年6月30日为20.1亿美元。
总资产:122.371亿美元,总负债40.61亿美元,资产负债率27.5%。
经营活动净现金流:1.69亿美元,同比增长75.1%,环比增长238%。
资本性支出:1.077亿美元,主要用于制造和三英寸产线。

对于此次收购,资本市场一致看好 ,尤其是2024 年以来,国内监管层面多次发文支持并购重组,为华虹半导体收购华力微提供了良好的政策环境。华力微在特色工艺领域具有一定的技术和客户资源,收购完成后将有望进一步增强华虹半导体的产能和技术实力。
注:本文为原创文章,未经作者授权严禁转载或部分摘录切割使用,否则我们将保留侵权追诉的权利