
作者:AD公司 Lionel Wallace,现场应用工程师 | Jason Fischer,应用工程师 | Ben Douts,现场应用工程师
问题:
有没有一种简单的办法来创建适合传感器偏置应用的高压电源?
答案:
当然,只需使用集成精密反馈电阻的IC。
简介
提供高精度输出的可调高压电源很难构建。时间、温度和生产过程中的差异等带来的漂移通常都会导致误差。传统上用于反馈的阻性网络是常见误差源。本文提出一种利用集成电路(IC)反馈路径的新颖设计。此电路用于传感器偏置应用,与利用电阻网络提供反馈的设计相比,精度更高,漂移更低,更加灵活,甚至还能节约成本。
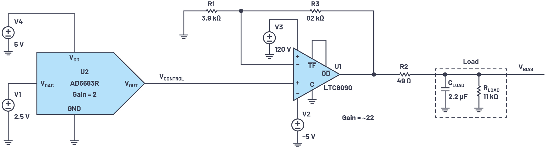
图1显示了构建可调高压偏置电路的传统方法。DAC用于产生控制电压,运算放大器用于提供增益。图1中的电路提供~0 V至110 V的输出,控制电压范围为0 V至5 V。
由于高压传感器常常具有相当高的容性,因此一般使用电阻(R2)来将运算放大器输出与负载隔离,避免潜在的稳定性问题。

图1.高压可调偏置电路的传统方法
在某些情况下,这些电路工作得非常好。当需要更高的精度或更一致的长期性能时,利用IC实现反馈是有益的。
IC反馈实现
图2所示电路的配置考虑了以下设计目标:
►控制电压:0 V至5 V
►输出电压可调范围:~0 V至110 V
►输出电流 > 10 mA
►初始精度:±0.1%(典型值)
►无需外部精密电阻
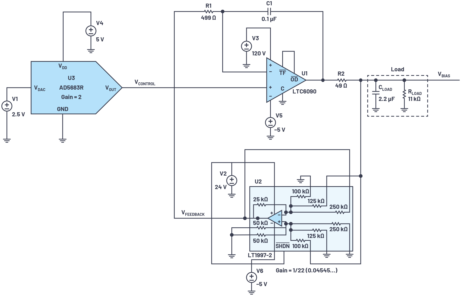
图2中的电路主要由三部分组成:控制电压、积分器和反馈路径。如上文所述,反馈由集成电路而非电阻网络提供。
控制电压输入范围为0 V至5 V。22倍电路增益提供从~0V (0 V×22)到110 V (5 V×22)的输出偏置电压。为了产生控制电压,选择AD5683R。AD5683R是一款内置2 ppm/°C基准电压源的16位nanoDAC®。选择5 V输出范围,使电路能以~1.68 mV步进提供从~0 V到110 V的偏置电压。
积分器选择LTC6090。LTC6090是一款高压运算放大器,能够提供轨到轨输出和皮安级输入偏置电流。低输入偏置电流对于实现所需的高精度至关重要。此外,LTC6090提供的开环增益典型值大于140 dB,因此有限环路增益导致的系统误差大大减小。
LTC6090将反馈电压与控制电压进行比较,并将差值(即误差)积分,从而将输出(VBIAS)调整到所需的设定值。由R1和C1形成的时间常数设定积分时间,这不会影响放大器精度,因此不需要精密元件。为进行测试,负载建模为11 kΩ电阻与2.2μF电容并联。

图2.~0 V至110 V偏置的LTspice®原理图

图3.LT1997-2设计工具的屏幕截图,衰减 = 22
LT1997-2差动放大器为反馈环路提供22倍(增益 = 0.4545...)的衰减。实现22倍衰减所需的连接可以通过LTC1997-2在线计算器轻松确定。该工具的屏幕截图如图3所示。
LT1997-2非常灵活,支持广泛的增益/衰减组合。数据手册中提供了示例,评估板通过跳线可选设置支持许多增益组合。

图4.LT1997-2评估板(增益通过跳线和附加导线设置)
测试设置
电路在LTspice中建模并符合设计目标。使用以下评估板来帮助进行硬件测试:
►EVAL-AD5683R:AD5683R DAC评估板
►DC1979A:LTC6090 140 V轨到轨输出运算放大器评估板(经修改以用于测试)
►DC2551A-B:LT1997可配置精密放大器演示板(经修改以用于测试)
►DC2275A:LT8331升压器演示板,10 V ≤ VIN ≤ 48 V,120 VOUT,电流最高80 mA
►DC2354A:LTC7149降压器演示板,配置为负VOUT;3.5 V ≤ VIN ≤ 55 V;VOUT = –3.3 V/–5 V/可调至-56 V,最高4 A
产生控制电压
利用AD5683R评估板设置电路的控制电压。该板通过USB端口连接到运行ADI公司ACE(分析、控制、评估)软件的笔记本电脑。ACE提供了一个简单的GUI来配置AD5683R并设置DAC输出电压。输出电压提供高压偏置输出的设定值。

图5.测试配置框图

图6.AD5683R评估板的ACE界面截图
直流精度
表1和图7中的测量在24°C环境温度下使用Keysight 34460A DMM进行的。AD5683R评估板的输出校准到四个小数位,并通过ADI公司的ACE软件进行控制。这些结果来自一组电路板,不代表最小/最大规格。
表1.实测输出电压与预期输出电压
控制电压 (V) | 期望偏置电压 (V) | 实测偏置电压 (V) | 误差 (%) |
0.0000 | 0 | 0.0121 | — |
0.5000 | 11 | 11.004 | 0.036% |
1.0000 | 22 | 22.005 | 0.023% |
1.5000 | 33 | 33.005 | 0.015% |
2.0000 | 44 | 44.005 | 0.011% |
2.5000 | 55 | 55.007 | 0.013% |
3.0000 | 66 | 66.007 | 0.011% |
3.5000 | 77 | 77.008 | 0.010% |
4.0000 | 88 | 88.008 | 0.009% |
4.5000 | 99 | 99.010 | 0.010% |
5.0000 | 110 | 110.009 | 0.008% |

图7.输出电压误差与偏置电压的关系
请注意,在~40 V输出以下,误差由电路内的放大器失调主导。在低偏置电压下,失调的幅度比增益误差更大。在较高偏置电压下,失调贡献的误差百分比较小,增益误差占主导地位。本文后面会提供误差分析和更详细信息。
交流响应
将一个阶跃函数应用于不同电压的控制输入。测量输出和反馈电压(参见图8至图10)。请注意,偏置电压以斜坡形式平滑地变至所需的值。

图8.阶跃响应(0 V至1 V控制输入)

图9.阶跃响应(0 V至2.5 V控制输入)

图10.阶跃响应(0 V至5 V控制输入)
启动波形
观察电源和信号的启动波形。这是为了确保不会将高电压意外应用于偏置输出。AD5683R提供从0 V开始的控制电压。随着电源电压升高,在偏置输出端观察到~3V的小毛刺。鉴于偏置输出的高压性质,这对测试目的而言是可以接受的。
如果要在生产系统中使用该电路,建议控制电源时序,使得控制电压首先应用,然后高压电源启动。该上电顺序将能避免启动过程中偏置电压输出端出现高压尖峰对的可能性。一款简单的时序控制器(如ADM1186)便足以实现该功能。

图11.启动波形—电源

图12.启动波形—信号
测试设置照片
LTC6090评估板安装在LT1997-2评估板的底部。测试设置只需要修改这些评估板。DAC和电源评估板以库存配置使用,为简单起见不予以显示。

图13.LT1997-2评估板和安装在底部的LTC6090评估板
误差分析
我们执行了误差分析。电路中的主要误差源及其典型值和最大值如表2所示。
经计算,110 V偏置输出时的最大误差为0.0382%或42 mV,其中包括器件变化和全温度范围(-40°C至+125°C)内的变化所产生的全部误差。经计算,110 V偏置输出时的典型误差为0.00839%,这与实测结果(0.008%或9 mV)相吻合。
关于电源的说明
测试期间使用的硬件由±5 V、24 V和120 V电源供电。以下是关于如何选择这些电源轨的一些附加说明:
►AD5683R DAC需要5 V电源。
n为了实现DAC的5 V输出,电源电压可能必须略高于5 V。即使小负载也可能限制最大输出值。有关其他信息,请参阅AD5683R数据手册第15页上的图38。
►-5 V是为了让LTC6090和LT1997-2能在接近0V的控制电压输入下工作。
nLTC6090的输入共模范围以比V-高 3 V为限。
n为方便起见,使用LTC7149演示板来产生-5 V轨。
nLTC7149评估板能够提供最高4 A输出。
n电路在-5 V时需要的电流小于25 mA,简单的电荷泵逆变器就足够了。作为例子,可以考虑ADP5600。
►120 V用于LTC6090的V+。
n虽然LTC6090提供轨到轨输出,但在重负载下,V+需要额外的裕量。
►24 V用作LT1997-2的正电源。
n选择该电压是为了避免Over-The-Top®操作。LT1997-2的某些特性在Over-The-Top区域中会劣化。有关其他信息,请参阅LT1997-2数据手册的第14页。
表2.输出电压误差分析
数据手册中的最大误差* | ||||||||
误差 (%) | 误差 (µV) | 误差 (nA) | 反馈节点误差(µV) | 偏置节点误差(mV) | 控制电压 = 1 V时的误差;输出 = 22 V (%) | 控制电压 = 5 V时的误差;输出 = 110 V (%) | ||
LT1997-2增益 | 0.008 | 0.0080 | 0.0080 | |||||
LT1997-2电压失调 | 200 | 282 | 6.204 | 0.0282 | 0.0056 | |||
LT1997 IB失调 | 10 | 227 | 4.994 | 0.0227 | 0.0045 | |||
LTC6090失调 | 1000 | 1000 | 22 | 0.1000 | 0.0200 | |||
总误差(%): | 0.1589 | 0.0382 | ||||||
数据手册中的典型误差** | ||||||||
误差 (%) | 误差 (µV) | 误差 (nA) | 反馈节点 误差(µV) | 偏置节点误差(mV) | 控制电压 = 1 V时的误差;输出 = 22 V (%) | 控制电压 = 5 V时的误差;输出 = 110 V (%) | ||
LT1997-2增益 | 0.001 | 0.00100 | 0.00100 | |||||
LT1997-2电压失调 | 20 | 28.2 | 0.6204 | 0.00282 | 0.00056 | |||
LT1997 IB失调 | 0.5 | 11.35 | 0.2497 | 0.00114 | 0.00023 | |||
LTC6090失调 | 330 | 330 | 7.26 | 0.03300 | 0.00660 | |||
总误差(%): | 0.03796 | 0.00839 | ||||||
* 包括器件变化和全温度范围
** 25°C时
IC反馈与传统电阻网络反馈的比较
我们来比较图1所示传统方法与图2所示IC反馈方法的几个设计指标。对于此比较,选择LT1997-2(参见图14)作为反馈网络的IC。请注意,LT1997-2中嵌入了高度匹配的精密电阻。

图14.LT1997-2功能框图
表3.LT1997-2与两个1206分立精密电阻的比较(注意:选择1206是因为其工作电压为200 V)
分立电阻 | LT1997-2 | 备注* | |
尺寸 | 2× (3.1 mm × 1.6 mm) vs. (4 mm × 4 mm) | ||
成本 | 2 × ($0.11) vs. $3.39(~千片价格) | ||
电阻精度 | 0.1% vs. 0.008% | ||
温度漂移 | 25 ppm/°C vs. 1 ppm/°C | ||
最大传感器电压 | 200 V与270 V |
*RT1206BRD07150KL,千片价格来自Digi-Key 2020年12月的数据
LT1997-2IDF#PBF,千片价格来自ADI网站2020年12月的数据
表4.LT1997-2与金属膜电阻网络比较
金属膜电阻网络 | LT1997-2 | 备注* | |
尺寸 | (8.9 mm × 3.5 mm × 10.5 mm) vs. (4 mm × 4 mm × 0.75 mm) 电阻为通孔式,10.5 mm高 | ||
成本 | $22.33 vs. $3.76(~500片价格) | ||
电阻精度 | 旗鼓相当 | 旗鼓相当 | 0.005% vs. 0.008% |
温度漂移 | 旗鼓相当 | 旗鼓相当 | 1.5 ppm/°C vs. 1 ppm/°C |
最大传感器电压 | 350 V与270 V |
*Y0114V0525BV0L,500片价格来自Digi-Key 2020年12月的数据
LT1997-2IDF#PBF,500片价格来自ADI网站2020年12月的数据
表5.LT1997-2与硅基精密电阻比较
硅基电阻网络 | LT1997-2 | 备注* | |
尺寸 | (3.04 mm × 2.64 mm) vs. (4 mm × 4 mm) | ||
成本 | $1.90 vs. $3.39(~千片价格) | ||
电阻精度 | 0.035% vs. 0.008% | ||
温度漂移 | 旗鼓相当 | 旗鼓相当 | 1 ppm/°C vs. 1 ppm/°C |
最大传感器电压 | 80与270 V |
*MAX5490VA10000+,千片价格来自Maxim网站2020年12月的数据
LT1997-2IDF#PBF,千片价格来自ADI网站2020年12月的数据
虽然LT1997-2比两个芯片电阻贵得多,但其性能要好得多。与金属膜电阻网络相比,LT1997-2在尺寸和成本方面均有优势。与硅基电阻网络相比,LT1997-2在精度和工作电压方面有优势。此外,相比于所有竞争解决方案,LT1997-2内集成不同电阻值是一个优点,在需要的时候能够通过外部跳线提供增益灵活性。
使用集成精密电阻的IC还有一个可能不是很明显的优点。放大器的求和结埋在器件内,未暴露给PCB。因此,这些敏感节点得以免受干扰输入的影响。另外,在许多增益配置中,内部电阻外接到地或输出,避免了可能影响电路精度的泄漏路径。泄漏路径是较高电压电路中的常见误差源。有关此话题的更多信息,请参阅LTC6090数据手册的第14页。
结论
可调高压偏置电路传统上采用运算放大器,通过电阻反馈网络产生精密输出。虽然这种方法很容易理解,但实现精密、可重复的性能很困难。利用IC而不是电阻网络来提供反馈,可以提供更准确、更一致的结果。
作者简介
Lionel Wallace于2009年加入ADI公司。在ADI公司任职期间,他担任过多个工程和销售职务。Lionel目前在阿拉巴马州工作,担任现场应用工程师。Lionel拥有奥本大学电气工程学士学位和阿拉巴马大学亨茨维尔分校电气工程硕士学位。联系方式:lionel.wallace@analog.com。
Jason Fischer是ADI公司协助美洲东部销售团队的应用工程师。他负责支持多种产品,重点是工业、电信、医疗和军事应用的开关模式电源的原型设计和评估。他以前的工作经验包括生产管理、电路设计、测试系统开发和RF监管测试。Jason于2014年获得宾夕法尼亚州布鲁斯堡大学电子工程学士学位。联系方式:jason.fischer@analog.com。
Ben Douts是ADI公司在南卡罗来纳州的现场应用工程师。他从事过多方面工作,包括测试工程和集成电路设计,重点关注精密模拟电路和电源管理。Ben于1998年获得麻省理工学院电气工程学士学位。联系方式:benjamin.douts@analog.com。