
作者:ADI应用工程师Bich Pham和ADI应用工程师Ashwin Badri Narayanan
测量系统中的电流是监测系统状态的一种基本而有效的工具。随着科技发展,电子或电气系统在性能提升的同时,物理尺寸大大缩小,并降低了功耗和成本。每个电子设备都在监测自己的健康和状态,而这些诊断提供了管理系统所需的重要信息,甚至决定了其未来的设计升级。
系统中越来越需要测量大范围电流,从微小电流一直到几安培电流。例如,在以下情况下,确定系统中高动态范围的电流流动或消耗情况:
1、 睡眠/非活跃电流,以确定除正常运行外的总体负载性能和估算电池/电源功率。
2、 ATE/测试环境需要处理从微小/低微安培级电流到安培级电流,这就需要进行研发或生产级的测试。
3、 生产车间环境,以发现生产问题(积聚在IC下的焊剂、不必要的焊料短路或开路),以及正常的操作功能测试。
4、 工业设备监测,开启和关闭期间的功耗可显示设备的健康状况,例如,监测设备的正常电流和泄漏电流,以确定其随时间推移的磨损情况。
在高达80V的高电压电平(共模电平)应用中,由外部的简单电流检测放大器(CSA)(但为了使结构达到精度和准确性要求,集成电路的设计比较复杂)和检测电阻器组成的方案可以解决电流测量时的大多数问题。电流检测放大器目前具有出色的准确度和精度,满足实现微安级电流的要求,同时保持更好的信噪比(SNR)性能,从而提供系统设计所需的测量分辨率。
然而,为设计人员选择优化的CSA并不是一件容易的事情。有一些权衡因素需要考虑:
1、 可用的电源
2、 最小可检测电流(转化为器件的最小输入失调电压(VOS))
3、 最大可检测电流(转化为最大输入检测电压(VSENSE))
4、 RSENSE上允许的功耗
由于差分电压范围由电流检测放大器的选择来设定,因此增加RSENSE值可以提高较低电流值的测量精度,但在较高的电流下功耗较高,这可能是不可接受的。另外,检测电流的范围也有所降低(IMIN : IMAX)。
降低RSENSE值更有利,因为它减少了电阻的功耗,增大了检测电流范围。降低RSENSE值可降低信噪比(可以通过计算平均值,取平均输入噪声来改善信噪比)。应当注意的是,在这种情况下,设备的偏移会影响测量的精度。通常,会在室温下进行校准,以提高系统精度,通过增加某些系统的测试成本来消除失调电压。
此外,输入差分电压范围(VSENSE)取决于电源电压或内部/外部基准电压和增益:

在任何实现高电流范围的应用中,目的都是在既定的精度预算下最大限度地扩大动态范围,这一般通过以下公式来估算:

大多数CSA的VSENSE-RANGE通常是100mV,输入失调电压约为10μV。请注意,如果选择VSENSE_MIN作为10xVOS系数,则在未校准系统中,最多可得出30年±10%的误差。同样,如果选择100xVOS,则可以达到±1%的误差范围,但动态范围会缩减到20年。因此,在动态范围和精度之间存在一个权衡:收紧精度预算会减少VSENSE_MIN所决定的动态范围,反之亦然。
有一点需要注意,在CSA + RSENSE系统中,RSENSE(容差和温度系数)通常是系统总精度的瓶颈。与电量计、带集成芯片电阻器的CSA、使用运算的差分放大器的分立式器件实现等其它替代方案相比,它简单、可靠且成本合理,仍然是行业中监控/测量系统电流的有效做法。也有更高级别容差和温度系数检测电阻,只是价格比较高。应用在温度范围内的总误差预算需要与RSENSE产生的误差相当。
无电阻检测解决方案
对于需要测量从几百微安到几安培电流的更高动态范围应用,下方图1所示的基于ADI集成式电流检测器件(U1)是非常有用、有效的解决方案。该解决方案满足以下条件:
1、 集成式检测元件(无电阻)
2、 超过40年的电流检测动态范围
3、 电流输出功能(与160Ω LOAD一起提供0-1V的VOUT,与所有ADC/微控制器电流输入实现方案兼容)。

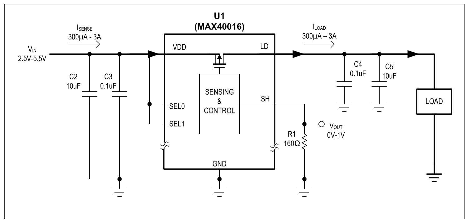
图1:带有集成电流检测元件的2.5V至5.5V电流检测系统
代替外部检流电阻, 在VDD输入和负载(LD)输出之间配置集成检测器件,能够测量100uA至3.3A的系统负载电流(ILOAD)。增益为1/500的内部增益块提供输出电流ISH,即
。在ISH电流输出和接地间连接一个160Ω电阻,可得到0V至1V的VISH电压输出。
在负载电流为3A时,检测元件装置上VDD和LD之间的压降约为60mV(曲线图1),相当于仅有180mW的功耗,而在较低的电流值下,观察到的检测100μA范围的总误差在10%左右(曲线图2)。该方案在较高电流负载下功耗较小,在较低电流水平下仍能保持较好的误差预算,优于传统检测电路。因此,需要更大电流检测范围(最高可达3A)的应用可以从这个方案中受益。

曲线图1:内部检测元件上的压降与负载电流的关系

曲线图2:不同温度下ISH输出的增益误差与负载电流的关系
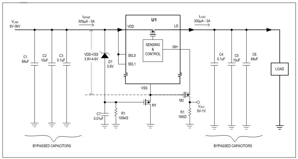
具有扩展线路/输入电压的无电阻检测方案
图2是图1的输入电压范围扩展,其中U1的电源电压现在可以接受更高的线路电压,可高达6V至36V。齐纳二极管(D1)将VDD和PFET(M1)栅极之间的电压维持在5.6V。高压线路的大部分被M1吸收,M1的源电压钳位在与VDD输入电压相差大约4V-4.5V的水平,从而将U1的工作电压(VDD-VSS)维持在正常工作范围内(曲线图3)。然后,这个M1的源电压为M2 PFET的栅极电压提供偏置。M2 PFET源电压处于VSS (U1) + VTH (M2)的水平,确保U1 ISH输出在可接受的电压水平内。ISH电流输出和R1相对于接地端产生0至1V的输出电压。

图2:带有集成电流检测元件的6V至36V电流检测系统

曲线图3:MAX40016电源电压(VDD-VSS)与VLINE的函数关系

结语
通过使用ADI的MAX40016无电阻检测解决方案,能够实现40年期的电流检测解决方案,工作范围亦扩大至36V。
关于ADI公司
Analog Devices, Inc. (NASDAQ: ADI)是全球领先的半导体公司,致力于在现实世界与数字世界之间架起桥梁,以实现智能边缘领域的突破性创新。ADI提供结合模拟、数字和软件技术的解决方案,推动数字化工厂、汽车和数字医疗等领域的持续发展,应对气候变化挑战,并建立人与世界万物的可靠互联。ADI公司2022财年收入超过120亿美元,全球员工2.4万余人。携手全球12.5万家客户,ADI助力创新者不断超越一切可能。更多信息,请访问www.analog.com/cn。