
作者:安森美
小到电动工具、割草机,大到叉车、托盘车及自动导引车等物料搬运设备,电池供电设备正日益成为工业和建筑领域的理想选择。这类电池充电器系统必须兼具可靠性与耐用性,在恶劣的户外工业环境中保持性能良好,同时满足紧凑轻量化设计且无需强制冷却。此外,这些电池充电器系统可能需要由120 - 277 伏交流电甚至480 伏交流电供电。
碳化硅(SiC)功率开关器件正成为一种广受欢迎的选择,因其能够实现更快的开关速度和更优异的低损耗工作,从而在不妥协性能的前提下提高功率密度。此外,SiC还支持 IGBT技术无法实现的新型功率因数拓扑结构。
本文将聚焦于工业充电器PFC 级选型的介绍。
简介
工业电池充电器需要为不同的电池充电,如铅酸电池、镍氢电池和锂离子电池。大多数基于电池的新型工业设备主要使用12 伏至120 伏的锂离子电池和磷酸锂电池。(图1)

图 1.锂离子电池组的典型应用
工业充电器由PFC前端电路与带恒压恒流控制的隔离式DC-DC变换级组成。(图2)

图 2.典型电池充电系统框图
在许多设计中都会使用微控制器来对充电器进行编程,以适应不同的电池电压和电流容量。为了实现更快速且高效率的充电,需要使用高频充电器。智能电池充电系统能够检测电池的电压和容量,并根据恒定电压模式进行充电,同时通过监测电池的电压、电流和温度来调节所需的充电电流。SiC MOSFET可在高工作频率和高温环境下稳定运行,开关损耗和导通损耗更低。极低的功率损耗使得电池充电器可以实现高功率密度和高效率,散热片更小,并能自然对流冷却。
PFC 级选型
接下来,我们将对这些拓扑结构进行选型分析,并讨论它们在不同电池供电应用中的适用性。
➤升压 PFC拓扑
连续导通模式升压PFC 是一种简单、低成本的解决方案。升压拓扑由输入EMI 滤波器、桥式整流器、升压电感、升压场效应管和升压二极管组成,如图3 所示。

图 3. 升压PFC拓扑
定频平均模式控制器可用于实现高功率因数和低总谐波失真(THD),并调节输出电压。推荐使用安森美NCP1654和 NCP1655CCM PFC 控制器。对于大功率应用,可以使用交错式PFC控制器,如FAN9672和FAN9673。升压二极管(D1) 推荐使用650V EliteSiC 二极管。EliteSiC MOSFET 可用于高频和大功率应用,如2 kW 至6.6 kW。带有iGaN(集成栅极驱动器)的图腾柱PFC 控制器IC(如NCP1681)可用于600 W 至1.0 kW 的应用。硅超级结MOSFET 和IGBT可用于 20 kHz 至 60 kHz 的低频应用。
在大功率应用中,输入电桥损耗明显更高。用Si 或SiC MOSFET 等有源开关取代二极管,可以降低功率损耗。半无桥PFC 和图腾柱PFC 拓扑非常流行,它们可以省去桥式整流器,从而减少损耗。
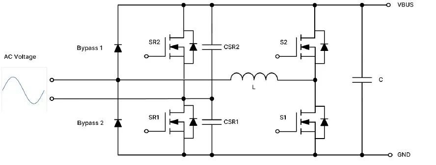
➤图腾柱PFC
图腾柱PFC 由EMI 滤波器、升压电感、高频半桥、低频半桥、2通道栅极驱动器和定频图腾柱PFC 控制器NCP1681B组成,如图 4所示。

图 4.图腾柱 PFC拓扑

图 5.基于 SiC的 3 kW 图腾柱 PFC和 LLC电源
图腾柱 PFC的高频支路要求功率开关中集成的二极管具有低反向恢复时间。SiC和 GaN功率开关适用于图腾柱PFC 的高频支路。安森美建议在600 W 至1.2 kW 应用中使用带集成栅极驱动器的iGaN,在1.5 kW 至6.6 kW 应用中使用SiC MOSFET。集成SiC 二极管的IGBT 可用于20 - 40 kHz 的应用。低频支路可使用低RDS(on) 硅超级结MOSFET 或低VCE(SAT) IGBT。交错式图腾柱PFC 可用于4.0 kW 至6.6 kW 应用。
基于MOSFET的图腾柱PFC级通过去除笨重且损耗大的桥式整流器,提高了效率和功率密度。安森美的650V EliteSiC MOSFET非常适合图腾柱PFC的高频支路。安森美650V EliteSiC MOSFET如NTH4L045N065SC1和NTH4L032N065M3S适合3.0kW的应用;NTH4L015N065SC1和即将上市的NTH4L012N065M3S适合6.6kW的应用。NTHL017N60S5H则适用于图腾柱PFC的低频支路。
(图 5显示了基于SiC的 3 kW图腾柱 PFC和 LLC电源的示例)。