
随着智能化和电气化在汽车上的不断发展,出于智能控制和安全方面考虑,汽车上各类电机、螺线管和泵阀应用越来越多,对这些设备的精细控制,电流检测非常关键。
针对高精度电流检测应用。帝奥微推出了具有业界领先水平的车规级电流检测放大器产品DIA2488。DIA2488是一款零漂移双向电流检测放大器,支持-0.1V至30V共模输入电压范围,具有5μV的Vos,0.05%的增益误差,可用于高边或低边电流检测。产品具有三种固定增益版本,即50V/V、100V/V和200V/V。这些器件采用SC70-6小封装,符合AEC-Q100规范,适用于汽车标准的Grade1温度范围(-40°C至125°C)。
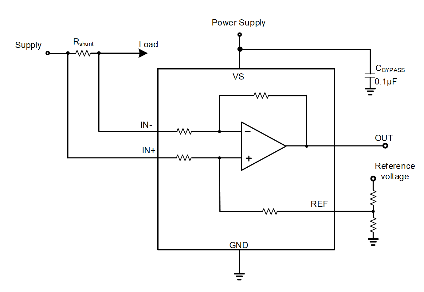
典型应用
DIA2488共模输入电压范围在-0.1V至30V,电源供电电压范围2.7V至30V。器件测量电流流过电阻分流器时在该电阻上产生的电压实现电流检测。根据REF引脚的配置方式,DIA2488可应用于单向或双向电流检测。
01 单向电流检测
在一个方向上测量流经电阻分流器的电流。单向检测最常见的做法是通过REF 引脚接地来将输出摆幅设定在地信号电平以上。


REF引脚直接接地时,输出电压偏置至该零电平。对于正差分输入(相对于IN-)信号,输出上升至高于基准电压,但对于负差分输入信号,由于基准电压接地,输出不能低于基准电压。
02 双向电路检测
在两个方向上测量流经电阻分流器的电流。通过在 REF 引脚上施加电压,可以测量电阻分流器上两个方向的电流。这种双向检测在包括有充电和放电操作的应用中十分常见。


当REF引脚连接到基准电压时,输出电压在此基准电平上偏置。对于正差分输入信号,输出上升至高于基准电压,但对于负差分输入信号,输出降至低于基准电压。
产品优势
01 零漂移架构,高精度电流检测
DIA2488零漂移放大器可提供超低输入失调电压,随温度和时间变化接近零漂移。DIA2488在–40°C至125°C 的整个温度范围内,具有很低的失调电压和温漂及增益误差,得益于这些优秀的性能指标,DIA2488在不受环境温度变化影响下能够实现稳定的电流测量。


02 内部集成增益电阻,增益倍数规格可选
内置增益电阻提高了电阻精度,从而降低温漂对电流检测精度的影响,也可减少外部噪声的拾取,增加运放噪声灵敏度。内置的增益电阻还减少了电路器件数量,能够节省用户PCB 占用面积,并简化布局。
DIA2488提供3个高精度增益规格的产品:50V/V,100V/V,200V/V。
03 SC70-6小封装产品,外形尺寸2.07*1.26(mm)


主要功能特性
• 符合AEC-Q100规范
• 供电电压范围:2.7~30V
• 共模输入电压:-0.1~30V
• 输入失调电压:±5μV
• 高精度检测:
增益误差:±0.05%
温漂:0.1μV/℃
增益漂移:5ppm/℃
• 增益可选:
DIA2488A:50V/V
DIA2488B:100V/V
DIA2488C:200V/V
• 输入电压噪声:54nV/√Hz
• 静态电流:63uA
• 封装尺寸:SC70-6
高性能运算放大器产品作为帝奥微信号链产品线的“硬核”产品之一,经过不断的技术升级与突破,产品众多,性能优越。目前已有的运放产品包含通用放大器、低噪声放大器、高精度放大器、低功耗放大器、高速放大器、电流检测放大器等。
DIA2488已经正式送样,广泛应用于汽车各类电机、螺线管和泵阀驱动电流检测电路。同时我们也提供DIO2488工规产品,可应用于多类工业消费应用。
产品咨询和样品申请联系 auto-sales@dioo.com
帝奥微(688381.SH)
江苏帝奥微电子股份有限公司是一家专注于从事高性能模拟芯片的研发、设计和销售的集成电路设计企业,核心管理团队来自于仙童半导体(Fairchild Semiconductor),均拥有超过十五年以上的从业经验。
帝奥微产品主要分为信号链模拟芯片和电源管理模拟芯片两大系列,主要应用于汽车电子、消费电子、通讯设备、工业以及医疗器械等领域。凭借优异的技术实力、产品性能和客户服务能力,公司产品已进入众多知名终端客户的供应链体系,如比亚迪、OPPO、小米、VIVO、Qualcomm、Google、Samsung等。
帝奥微获得多项政府资质和行业奖项,包括国家级专精特新“小巨人”企业、国家高新技术企业、国家知识产权优势企业、江苏省工程技术研究中心、江苏省民营科技企业、2024中国IC设计TOP10模拟芯片公司等。