
2023年4月11日,致力于亚太地区市场的领先半导体元器件分销商---大联大控股宣布,其旗下世平推出基于安森美(onsemi)NCP1345芯片的高集成准谐振反激式电源转换器方案。


图示1-大联大世平基于onsemi产品的高集成准谐振反激式电源转换器方案的展示板图
低成本和高可靠性是离线电源设计中两个最重要的目标。为了达到这一目标,准谐振反激式转换器正逐渐代替反激式电源转换器被广泛应用于手机、平板等消费电子充电器设计中。基于此趋势,大联大世平基于onsemi NCP1345芯片推出了高集成准谐振反激式电源转换器方案,不仅可以满足市场对于消费电子充电效率的需求,还可以减少物料成本,为设计带来更高的性价比。

图示2-大联大世平基于onsemi产品的高集成准谐振反激式电源转换器方案的场景应用图
NCP1345是一款高度集成的准谐振反激式控制器,适用于设计高性能离线USB-PD 和USB Type-C电源转换器。其包含双引脚VCC架构,允许直接连接到辅助绕组,以简化VCC管理器件数量并增加性能。不仅如此,NCP1345还具有基于一次侧的输出限制电路,以确保无论输出电压或输出功率在任何情况时,都能保持恒定输出电流限制。此外,NCP1345所具备的准谐振(QR)专有波谷锁定电路,可确保稳定的波谷切换。并且为了确保电源的安全耐用性,NCP1345内置了Brown out/in检测、过压保护、过温保护以及AC线电压移除检测等功能。

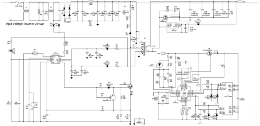
图示3-大联大世平基于onsemi产品的高集成准谐振反激式电源转换器方案的方块图
将此方案结合onsemi的FUSB15101 PD3.0协议控制器可提供PD3.0(5V/3A,9V/3A、12V/3A、15V/3A、20V/3.25A)和PPS功能,使其适用于智能手机、PAD和支持PD3.0或PPS协议的NB适配器。另外值得一提的是,该设计还提出了一个双辅助电源,用于支持PWM控制器。在低输出电压时,该PWM控制器由高压辅助电压供电,而在高输出电压时,则由低压辅助电压供电,这种方式能够有效减少电源体积的同时,提升电源性能。
核心技术优势:
具有掉电检测功能的集成高压启动电路;
集成X2电容器放电能力;
8V至38V的宽VCCL范围;
用于连接高压辅助绕组的150V VCCH引脚;
36.5V VCC过压保护;
基于初级侧的恒定输出电流限制;
绕组短路异常过流故障保护检测;
内部过温保护;
谷底开关操作,带谷底锁定以实现无噪音;
用于快速减少开关的快速频率折返频率;
带输出电压补偿的跳跃模式;
最小化空载功耗;
用于降低EMI特征的频率抖动;
闭锁或自动恢复过载保护;
可调过功率保护;
固定/可调最大频率箝位;
严重故障条件下的故障引脚,与OTP兼容的NTC。
方案规格:
通用交流输入范围(90–264Vac);
非常低的待机(5V和230Vac)功耗,无插入电缆;
非常低的纹波和噪声;
固有的OVP、SCP和OCP保护;
在230V和满载时高达190kHz的高工作频率;
高功率密度(1.62 W/cm3);
在拔下电缆时快速关闭FET,并在再次插入电缆Vbus降至5V时打开FET;
带谷底开关的准谐振电流模式控制;
谷底锁定避免了谷底跳跃操作时的可闻噪音;
支持Type-C PD3.0 & PPS协议;
自适应输出OVP和UVP;
开回路保护;
PCBA 尺寸:46mm x 46mm x 19mm。
如有任何疑问,请登陆【大大通】进行提问,超过七百位技术专家在线实时为您解答。欢迎关注大联大官方微博(@大联大)及大联大微信平台:(公众账号中搜索“大联大”或微信号wpg_holdings加关注)。
关于大联大控股:
大联大控股是全球领先、亚太区最大的半导体元器件分销商*,总部位于台北(TSE:3702),旗下拥有世平、品佳、诠鼎及友尚,员工人数约5,000人,代理产品供货商超250家,全球79个分销据点,2022年营业额达259.7亿美金。大联大开创产业控股平台,专注于国际化营运规模与在地化弹性,长期深耕亚太市场,以「产业首选.通路标杆」为愿景,全面推行「团队、诚信、专业、效能」之核心价值观,连续22年蝉联「优秀国际品牌分销商奖」肯定。面临新制造趋势,大联大致力转型成数据驱动(Data-Driven)企业,建置在线数字化平台─「大大网」,并倡导智能物流服务(LaaS, Logistics as a Service)模式,协助客户共同面对智能制造的挑战。大联大从善念出发、以科技建立信任,期望与产业「拉邦结派」共建大竞合之生态系,并以「专注客户、科技赋能、协同生态、共创时代」十六字心法,积极推动数字化转型。(*市场排名依Gartner 2023年03月公布数据)