
氮化镓 (GaN) 是电力电子行业的热门话题,因为它可以使得 80Plus 钛电源、3.8kW/L 电动汽车 (EV) 车载充电器和 EV 充电站等设计得以实现。在许多应用中, GaN 能够提高功率密度和效率,因此它取代了传统的硅金属氧化物半导体场效应晶体管 (MOSFET)。但由于 GaN 的电气特性和它所能实现的性能,使用 GaN 进行设计面临与硅不同的一系列挑战。
不同类型的 GaN FET 具有不同的器件结构。GaN FET 包括耗尽型 (d-mode)、增强型 (e-mode)、共源共栅型 (cascode) 等三种类型,每种类型都具有各自的栅极驱动器和系统要求。本文将介绍使用不同类型的 GaN FET 进行设计来提高系统设计的功率密度所需考虑的最重要因素。同时还将分析集成栅极驱动器和电压供应调节等功能可以如何显著简化整体设计。
GaN FET 剖析
每种 GaN 电源开关都需要配备合适的栅极驱动器,否则在工作台测试时可能发生事故。GaN 器件具有超级敏感的栅极,因为它们不是传统意义上的 MOSFET,而是高电子迁移率晶体管 (HEMT)。HEMT 的截面如图 1 所示,类似于 MOSFET,但电流不会流过整个衬底或缓冲层,而是流过一个二维的电子气层。

图 1:GaN FET 横向结构截面图
不当的栅极控制可能会导致 GaN FET 的绝缘层、势垒或其他结构性部分被击穿。这不仅会造成 GaN FET 在对应系统条件下无法工作,还可能会对器件本身造成永久性损坏。这种敏感度取决于不同类型的 GaN 器件及其广泛需求。HEMT 也不具有传统掺杂的 FET 结构。该结构会形成 PN 结,进而产生体二极管。这意味着内部二极管不会在运行过程中被击穿或产生反向恢复等不必要行为。
栅极驱动器和偏置电源注意事项
增强型 GaN FET 在外观上与增强型硅 FET 非常类似,这点您可能已经有所体会。在栅极阈值电压为 6V 的工作条件下,1.5V 至 1.8V 的正电压为 FET 开启电压。但是大多增强型 GaN 器件的最大栅极阈值电压为 7V,一旦超过很可能会造成永久性损坏。
由于传统的硅栅极驱动器在基于 GaN 的设计中可能无法提供适当的电压调节功能或无法解决高共模瞬态抗扰度问题,许多设计人员会选择TI 专为 GaN FET 设计的 LMG1210-Q1 等栅极驱动器。无论电源电压如何,该器件都可提供 5V 的栅极驱动电压。传统的栅极驱动器需要非常严格地调节栅极驱动器的偏置电源,以防GaN FET 过载。相比于增强型 GaN FET,共源共栅型 GaN FET 是一种牺牲易用性的折衷方案,结构如图 2 所示。

图 2:增强型与共源共栅耗尽型 GaN FET 示意图
GaN FET 是一种耗尽型器件,意味着该器件在通常情况下导通、关断时需要在栅极施加负的阈值电压。这对于电源开关来说是一个很大的问题,为此大多数制造商在 GaN FET 封装中串接了一个 30V 硅 FET。GaN FET 的栅极与硅 FET 的源极相连,在硅 FET 的栅极施加开启与关闭栅极脉冲。
封装内串接硅 FET 的主要优势在于,使用传统的隔离式栅极驱动器(如 UCC5350-Q1)驱动硅 FET 可以解决许多栅极驱动器和偏置电源问题。共源共栅型 GaN FET 的主要缺点是 FET 的输出电容较高,并且由于体二极管的存在,易受反向恢复的影响。硅 FET 的输出电容加上 GaN FET 的输出电容,使 FET 的输出电容增加了 20%,这意味着与其他 GaN 解决方案相比,开关损耗增加了 20% 以上。此外,在反向导通过程中,硅 FET 的体二极管会导通电流,并在电压极性翻转时进行反向恢复。
为防止硅 FET 的雪崩击穿,共源共栅型 GaN FET 需以 70V/ns(其他 GaN 解决方案为 150V/ns)的压摆率工作,这增加了开关交叠损耗。尽管共源共栅型 GaN FET 可以简化设计,但会限制可实现的性能。
通过集成实现更简单的解决方案
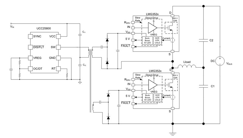
将栅极驱动器和内置偏置电源调节与耗尽型 GaN FET 进行集成,可以解决增强型和共源共栅型 GaN FET 设计上的许多难题。例如,LMG3522R030-Q1 是一款 650V 30mΩ 的 GaN 器件,集成了栅极驱动器和电源管理功能,可实现更高的功率密度和效率,同时降低相关风险和工程工作量。耗尽型 GaN FET 需要在封装内串接硅 FET。但与共源共栅型 GaN FET 的主要区别在于,所集成的栅极驱动器可以直接驱动 GaN FET 的栅极,而硅 FET 则在上电时保持常闭状态启动开关。这种直接驱动可以解决共源共栅型 GaN FET 的主要问题,例如较高的输出电容、反向恢复敏感性和串联硅 FET 的雪崩击穿。LMG3522R030-Q1 中集成的栅极驱动器可实现较低的开关交叠损耗,使 GaN FET 能够在高达 2.2MHz 的开关频率下工作,并消除 GaN FET 使用错误栅极驱动器的风险。图 3 展示了使用了集成 LMG3522R030-Q1 GaN FET 的半桥配置。

图 3:使用 UCC25800-Q1 变压器驱动器和两个 LMG3522R030-Q1 GaN FET 的简化 GaN 半桥配置
集成驱动器可减小解决方案尺寸,实现功率密集型系统。同时,集成降压/升压转换器意味着 LMG3522R030-Q1 可在 9V 至 18V 的非稳压电源下工作,从而显著降低对偏置电源的要求。为实现紧凑且经济的系统解决方案,可以将 LMG3522R030-Q1 与 UCC25800-Q1 等超低电磁干扰变压器驱动器配合使用,通过多个二次绕组实现开环的电感-电感-电容控制。或者,使用高度集成的紧凑型偏置电源(如 UCC14240-Q1 直流/直流模块),可为器件进行本地供电,从而实现基于小尺寸印刷电路板的超薄设计。
结语
通过使用合适的栅极驱动器和偏置电源,GaN 器件可帮助您实现系统级优势,如 150V/ns 的开关速度、较低的开关损耗以及较小的高功率系统磁性尺寸,适用于工业和汽车应用。集成 GaN 解决方案可以简化许多器件级挑战,从而使您可以专注于更广泛的系统。
关于德州仪器 (TI)
德州仪器 (TI) (纳斯达克股票代码:TXN) 是一家全球性的半导体公司,致力于设计、制造、测试和销售模拟和嵌入式处理芯片,用于工业、汽车、个人电子产品、通信设备和企业系统等市场。我们致力于通过半导体技术让电子产品更经济实用,创造一个更美好的世界。如今,每一代创新都建立在上一代创新的基础之上,使我们的技术变得更小巧、更快速、更可靠、更实惠,从而实现半导体在电子产品领域的广泛应用,这就是工程的进步。这正是我们数十年来乃至现在一直在做的事。 欲了解更多信息,请访问公司网站www.ti.com.cn。