
科技改变生活。
人工智能与物联网技术日新月异,在它们的赋能下,智能家居、智慧办公的应用场景越发丰富,产品也越来越深入人心。扫地机器人就是这样的产品,能把人们从繁杂的家务中解放出来,在一众新兴家用智能设备中脱颖而出,日益受到大众的青睐。
豪威集团的图像传感器在扫地机、扫拖一体机等清扫机器人中得到广泛应用。有了灵敏的“眼睛”,路径规划、智能避障算法的不断迭代,扫地机器人逐步甩掉了“玩具”“鸡肋”等标签,变成了千万家庭依赖的家务好帮手。

不限于图像传感器,豪威集团在扫地机器人应用中还提供电源管理等方案。在电池供电类设备中,待机和运行时间决定着产品的成败。高效率的电源管理方案是必不可少的。作为全球排名前列的中国半导体设计公司,豪威集团的同步降压DC-DC转换器——WD1502F,可提供2A连续输出电流,输入电压高达28V,峰值效率超过94%。十分适合扫地机器人这种多芯串联电池系统的应用。
WD1502F主要技术特性:
· 工作输入范围达到4.5V-28V
· 典型的650kHz开关频率
· 2A连续输出电流
· 关机电流低至2μA,静态电流60μA
· 内部5ms软启动
· 峰值效率>94%
· 150mΩ内部功率HS MOSFET开关
· 75mΩ内部同步LS MOSFET开关
· 逐周期过电流保护
WD1502F搭载内部同步电源开关,提高效率的同时无需使用外部肖特基二极管,进一步减少了元件数量,节省了设计空间。此外,WD1502F采用脉冲宽度调制(PWM),正常运行的固定开关频率为650kHz;在轻负载电流下,将会进入脉冲跳频调制(PSM)运行模式,并在整个负载电流范围内都能保持高效率和低输出纹波。因而,电子设备通过搭载该款DC-DC降压转换器,能够实现高效运作、降能减耗。

效率曲线
此外,WD1502F具备完善的安全性能和环保性能。产品具有短路保护、热保护和输入欠压锁定功能,实力避免降压转换过程中可能存在的安全隐患。封装采用了TSOT-23-6L,无铅无卤,践行了环境友好型原则。

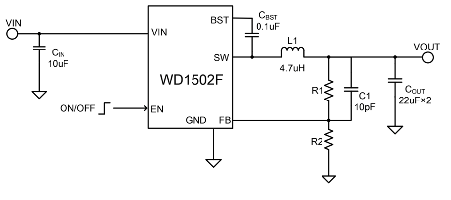
典型应用电路
WD1502F特别适合于12V、24V分布式电源总线供电的家用电器及工业领域。目前,凭借宽输入电压、低静态电流、低输出纹波等特性,该产品已在安防监控、家用电器等领域中广泛应用。
豪威集团致力于提供传感器解决方案、模拟解决方案及触控与显示解决方案。秉承着技术创新的理念助力客户在手机、安防、汽车、可穿戴设备,IoT,通信、计算机、消费电子、工业、医疗等领域解决技术挑战,满足与日俱增的智能化生活和绿色能源需求。