
细胞治疗是未来医学的三大支柱之一,全球流式细胞仪市场正以健康的速度增长。根据市场研究报告,预计2022年全球流式细胞仪的市场将达到70亿美元。本次我们通过技术型分销商Excelpoint世健邀请到行业资深工程师钱工来分享他的实战经验——流式细胞分析仪硬件设计方案。
1.概述
流式细胞分析仪是利用流式细胞技术进行单细胞定量分析和分选的医用体外诊断设备。流式细胞技术是免疫细胞化学技术、流体力学技术、激光光学、电子和计算科学等综合的高技术产物。流式细胞分析仪主要由光学系统、液路系统、信号检测系统、数据传输分析系统等组成,具有高速、高精度、高准确性等优点,是当代最先进的细胞定量分析仪器。
2.硬件层面的设计考虑及要点
流式细胞分析仪系统集成较复杂,包括流体控制系统(控制样本移动及废液排放)、光学系统(光源及光信号接收检测)、电信号处理系统(光电信号转换及电信号滤波放大)、环境监测及控制系统(监测温湿度、压力等并进行相应控制)、电源管理系统(各电路子模块供电)、数据处理系统(运行算法分析数据)等。
2.1.基于流式细胞分析仪系统特性,以下是必须考虑的设计要点:
高速高精度模拟信号处理
温度控制对于细胞和测量极为重要
高精度自动控制(温度、液位、机械动作等)
2.2.模拟电信号处理系统硬件设计要点
流压转换的跨阻放大器需要低偏置电流、高输入阻抗、低噪声、低失调运算放大器
高速、高精度、同步采样ADC
低噪声且稳定的高PSRR电源
低噪声且动态可调的激光恒流源
2.3.环境监测系统硬件设计要点
高精度温度采集器件
稳定高效的加热/制冷控制器
精确的液位测量器件
3.硬件方案设计细化
3.1. 模拟电信号处理系统
3.1.1.主信号链硬件方案

激光入射细胞鞘流通道,散射光分别由不同角度的3个PD接收。光电流经过流压转换,程控放大,再由ADC采集。由于3路信号同步并且采样速率高,因此需要选用高速并行ADC,并且由FPGA来控制,实现高速并行同步采集。
主要器件选型表
类型 | 型号 | 主要参数 | 制造商 |
TIA | ADA4896 | 低宽带噪声: 1 nV/√Hz, 2.8 pA/√Hz;低 1/f 噪声: 2.4 nV/√Hz(10 Hz时); 高速:-3 dB带宽:230 MHz(G = +1),压摆率:120 V/μs0.1%建立时间:45 ns; 80 mA 输出电流,轨到轨输出。 | ADI |
VGA | AD8264 | 低噪声 电压噪声 = 2.3 nV/√Hz 电流噪声 = 2 pA/√Hz 宽带宽 小信号:235 MHz(VGAx);80 MHz(差分放大器输出) 大信号:80 MHz(1Vp-p) 增益范围: 0至24 dB(输入至VGA输出) 6至30 dB(输入至差分输出) 增益调整:20 dB/V; 直流耦合,单端输入和差分输出; 电源:±2.5V至±5V; 低功耗:每通道140 mW(±3.3V)。 | ADI |
ADC | AD9224 | 采用单电源供电(5V),内置一个片内高性能采样保持放大器和基准电压源。它采用多级差分流水线架构,内置输出纠错逻辑,在40 MSPS数据速率时可提供12位精度,并保证在整个工作温度范围内无失码 | ADI |
FPGA | 5CEFA2F23C8N | 逻辑单元LE:25K; M10K存储器:1760kb; 存储器逻辑阵列模块(MLAB):196kb; 18*18位乘法器:50个; DSP模块:25个; 分段式锁相环(PLL):4个; 用户最大I/O数量:224个。 | INTEL(ALTERA) |
Analog Power | LT3090 | 集成可编程限流的-36 V、 600 mA负线性稳压器; 低压差:300 mV,低输出噪声: 18 μV/rms (10 kHz至100 kHz); 输入电压范围:–1.5 V至–36 V,轨到轨输出电压范围:0 V至–32V。 | ADI(LT) |
LT1963A | 1.5 A低噪声快速瞬态响应LDO稳压器; 电压差: 340 mV; 低噪声:40 μV/rms (10 kHz至100 kHz),可调输出范围:1.21 V至20 V。 | ADI(LT) | |
FPGA Power | ADP5014 | 集成四通道低噪声降压调节器的电源解决方案; 输入: 2.75 V至6.0 V; 输出: 0.5 V至0.9 × PVINx,通道1和通道2:可编程2 A/4 A, 通道3和通道4: 1 A/2 A同步降压调节器,或单通道4 A输出(并联使用)。 | ADI |
PD | S1223 | 光谱范围:320~1100nm; 光感灵敏度:0.54A/W(@830nm); 短路电流:6.3μA(Typ); 暗电流:0.1nA(VR=20V),暗电流温漂系数:1.15倍/℃; 响应频率:30MHz。 | HAMAMASTSU |
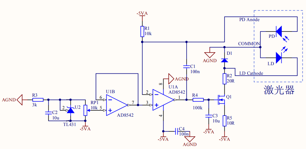
3.1.2. 低噪声且动态可调的激光恒流源硬件方案

通用运放AD8542加N沟道MOS管构成恒流源,驱动激光管。利用激光器自带的PD反馈,实时调节恒利源电流,使激光输出稳定。通过可调电阻RP1还可以手动调节恒流源电流来控制激光功率。
3.2. 环境监测系统
3.2.1. 温控系统
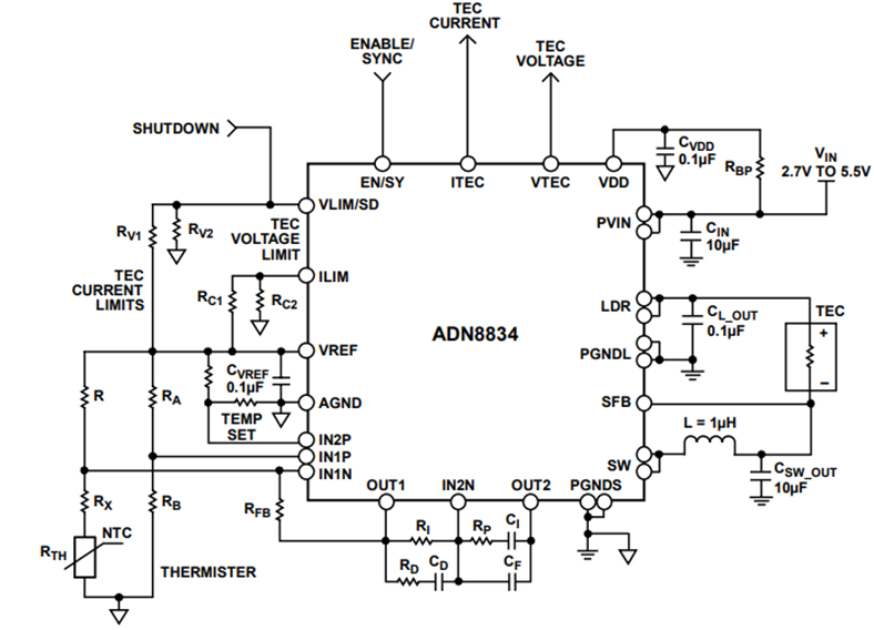
温控系统分为制冷及加热两部分,制冷部件用于存储试剂,加热部件用于检测组件的保温(恒温37℃)。基于帕尔贴的特性,加热制冷都可以应用(只需交换电流方向)。本方案选用ADI公司单芯片方案(ADN8834):
内置低内阻H桥
内置TEC电压电流检测电路
可驱动NTC和RTD温度传感器
内置两个高性能运放可用于温度设置
可独立设置TEC制冷和加热电流限值
内置2.5V高精度参考源

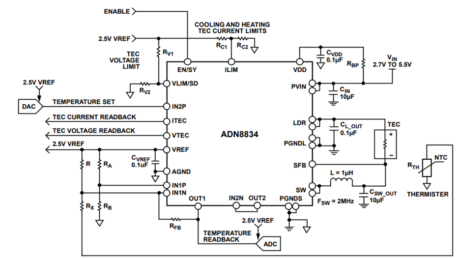
恒温制热方案

数控温度可调的制冷方案

内置运放2反向端与输出端直连构成跟随器,同相端用DAC控制,用于温度调节。内置运放1外接NTC用于测温,运放1输出端信号给ADC,构成温度闭环,可以实现数字PID来实时调节制冷温度。
3.2.2.液位检测方案
液位检测方法较多,本方案选用业界较流行的电容传感方式。选用ADI公司的电容传感器AD7745:
内置24位Σ-Δ型ADC
精度:4 fF
数据更新率:10 Hz to 90 Hz
I2C数字接口

关于世健——亚太区领先的元器件授权代理商
世健是完整解决方案的供应商,为亚洲电子厂商包括原设备生产商(OEM)、原设计生产商(ODM)和电子制造服务提供商(EMS)提供优质的元器件、工程设计及供应链管理服务。世健与供应商及电子厂商紧密协作,为新的科技与趋势作出定位,并帮助客户把这些最先进的科技揉合于他们的产品当中。集团分别在新加坡、中国及越南设有研发中心,专业的研发团队不断创造新的解决方案,帮助客户提高成本效益并缩短产品上市时间。世健研发的完整解决方案及参考设计可应用于工业、无线通信及消费电子等领域。世健是新加坡的主板上市公司,总部设于新加坡,拥有约650名员工,业务范围已扩展至亚太区40多个城市和地区,遍及新加坡、马来西亚、泰国、越南、中国、印度、印度尼西亚、菲律宾及澳大利亚等十多个国家。世健集团在2020年的年营业额超过11亿美元。1993年,世健在香港设立区域总部——世健系统(香港)有限公司,正式开始发展中国业务。目前,世健在中国拥有十多家分公司和办事处,遍及中国主要大中型城市。凭借专业的研发团队、顶尖的现场应用支持以及丰富的市场经验,世健在中国业内享有领先地位。