
产品概述
随着LED应用场景的不断拓展,RGB LED的应用逐渐增加,对驱动芯片的精细化控制、低功耗表现和紧凑设计的需求愈发凸显。
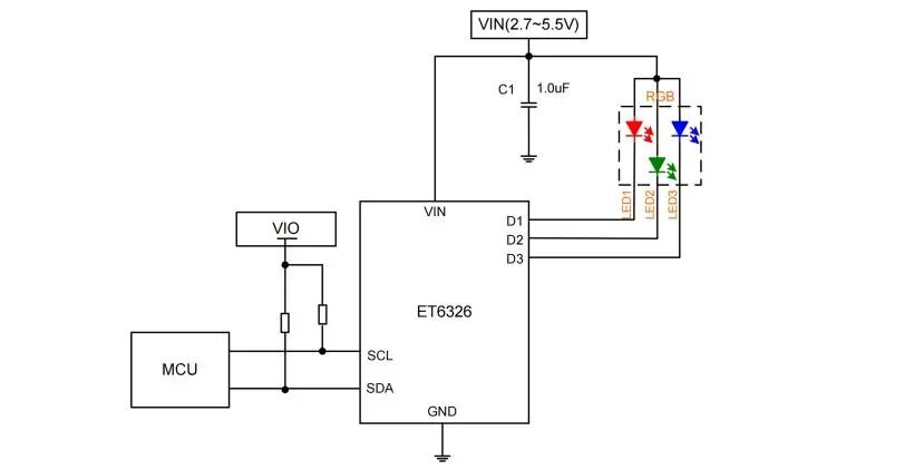
力芯微推出的 ET6326,是一款专为 RGB LED 打造的高性能恒流驱动芯片,带自主呼吸功能,具备 I²C 控制接口与高集成度。该芯片集成 3 个独立恒流输出通道,每个通道支持 192 级电流调节(0.125mA 步进,最大 24mA),且通道间电流匹配精度达 ±5%,确保色彩输出的一致性与细腻度。应用于 RGB 指示灯可实现平滑的渐亮渐暗效果;其灵活的线程控制与自主呼吸功能,也适用于手机、手持设备等需要动态灯光展示的场景,轻松呈现闪烁、呼吸等光效,且无需主机持续通讯。
ET6326 采用 I²C 总线接口,支持单独与连续地址写入,通过 9 个内部寄存器可灵活配置电流水平、闪烁周期、升降时间等参数。这款兼具超低压降与温度保护功能的 3 通道恒流驱动器,以DFN8的小巧封装,为便携式设备、智能穿戴等领域提供高效稳定的灯光控制方案。
产品特性
超低压差稳压电流源
每通道10 mA时典型值为75 mV
通过I2C控制可编程LED设置
独立通道控制
- 开/关间隔时间控制
- 亮度上升/下降时间
- 电流等级设置
- RGB LED颜色控制
192个电流等级:最大24mA(步进0.125mA)
最大电流匹配精度±5%
快速平滑启动
输入电压范围:2.7V至5.5V
低电源电流:200μA(TYP)
关断电流: 0.1μA
无铅封装:DFN8(1.5mm × 1.5mm × 0.45mm)
内置温度保护
工作温度范围: -40℃~85℃
湿敏等级Level1
管脚定义

典型应用

来源:力芯微电子