
5G、人工智能、新能源等新技术的成熟驱动各行业加速数字化转型落地,从而持续推动全球半导体行业稳步增长。根据IC Insights半导体行业报告,预计2022年全球半导体总销售额将再增长11%,达到6806亿美元的新纪录。半导体产业的持续繁荣也让半导体自动测试设备(ATE)的市场规模随之水涨船高,预计2028年将达到72亿美元。

ADI中国区工业市场总监蔡振宇
作为半导体产业的关键一环,ATE贯穿着半导体设计、制造和封装全环节,对产品良率的监控及产品质量的判断至关重要。然而面对当今不断变化的IC产业,ATE测试也面临各种新的挑战。“芯片已经进入3nm时代,一颗芯片上承载的功能也越来越多,芯片工艺越来越复杂,这不仅意味着测试的复杂度成倍递增,也让芯片的良率更依赖测试的高级功能。如何才能快速且高效地完成新一代ATE方案的开发,以满足市场对大量出货、类型各异的半导体测试需求成为了业界亟待解决的新难题。”ADI中国区工业市场总监蔡振宇对此表示。作为在半导体领域深耕数十年的全球领先高性能半导体企业,ADI具有20多年的ATE行业经验,拥有深厚的技术积累,推出的多款解决方案获得业界广泛欢迎。
半导体产业链“承上启下”,自动化测试设备很关键
在半导体产业链中,一颗芯片的生命周期开始于对市场需求的分析,跟随着产品的定义、设计和制造,封装完成以后交付到终端消费者手中,在整个流程中需要经过多次测试。“其中ATE测试属于制造环节,是实现从研发到量产至关重要的一环。越高端、功能越复杂的芯片对测试的依赖度越高,同时测试设备的各类先进功能对于5G、IoT和云计算等半导体厂商来说变得越来越重要。”蔡振宇强调说。
依据半导体测试系统应用划分,ATE应用的主要细分领域为存储器、SoC、模拟、数字、分立器件和RF测试机等,无论哪种应用,ATE通常都需要完成芯片的功能测试、直流参数测试以及交流功能测试等工作,其原理是通过对芯片施加输入信号,采集被检测芯片的输出信号与预期值进行比较,判断芯片在不同工作条件下功能和性能的有效性,保证在相应的芯片制造中,产品符合客户设计、制造要求以及市场需求。

ATE系统
由于测试方案的优劣直接影响到良率和测试成本。有资料显示,芯片缺陷相关故障对成本的影响从IC级别的数十美元,到模块级别的数百美元,乃至应用端级别的数千美元。“目前芯片开发周期缩短,对于流片的成功率要求非常高,任何一次失败,对企业而言都是无法承受的。因此,在芯片设计及开发过程中需要进行充分的验证和测试。”蔡振宇指出。
从几大关键测试维度入手,打造稳定高效的ATE产品方案
随着摩尔定律不断发展,工艺和应用的复杂度不断提升,半导体产业如果要做出好的产品,需要进一步重视“测试先行”。半导体工艺仍然在不断演进,制造工艺的精细和芯片内部结构的复杂度不断提升,一片芯片上承载的功能越来越多,芯片上的晶体管集成度越来越高,产品迭代速度也越来越快,甚至很多像AI、GPU和AP这样高复杂度芯片都要求进行逐年迭代,使得测试和验证的复杂程度骤增,测试时间和成本也相应增加不少。
“半导体测试机市场竞争的关键在于测试广度、测试精度、测试速度,以及测试机的延展性上。测试机的测试覆盖范围越广,能够测试的项目越多,就越受客户青睐。”蔡振宇指出。测试精度的重要指标包括测试电流、电压、电容、时间量等参数的精度,先进设备一般能够在电流测量上能达到皮安(pA)量级的精度,在电压测量上达到微伏(μV)量级的精度,在电容测量上能达到0.01皮法(pF)量级的精度,在时间量测量上能达到百皮秒(pS)。测试机的延展性则主要体现在能否根据需要灵活地增加测试功能、通道和工位数。
面对这些挑战,测试设备开发商亟需稳定的ATE解决方案,还期待有着高质量的测试覆盖率,能够支持更多通道,在单位时间内测试尽可能多的单元。ADI推出了ATE ASSP(专用标准产品),涵盖了先进的集成式引脚电子器件(PE)、器件电源(DPS)和参数测量单元 (PMU)等产品,以低功耗、高集成度等优势进一步帮助客户提升ATE机台的性能以及降低其成本。

引脚电子器件、器件电源和参数测量单元产品功能与性能定位
“针对通用的ATE应用,信号链比较类似,我们已通过集成的方式将一些功能集中起来,从而降低客户的设计难度,这是ADI做ASSP的一个主要原因。此外,ATE测试需要支持多通道,多通道并行测试时提高了测试的复杂度,需要更好性能芯片去满足客户测试机台的需求。”蔡振宇这样解释ADI在ATE领域做ASSP方案的考量,“ADI的ASSP把很多功能集成到一个芯片里,能够进一步帮客户降低测试机台的成本,提高测量密度。我们用到的多模封装相较分立器件方案也可以进一步帮助客户降低成本和功耗。”

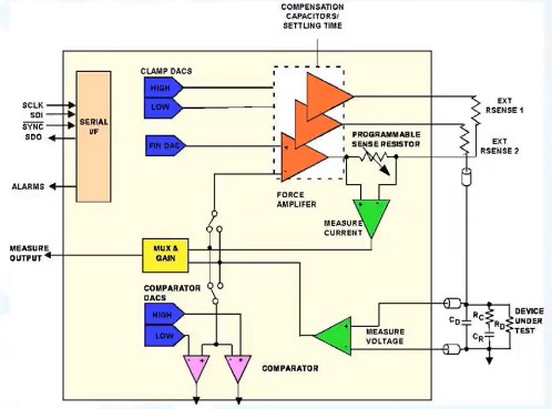
ATE数字测量的信号链基本框图
其中,PE用于产生激励待测物的信号,以此获取待测物的反馈,所以PE芯片要求具备更高的精度。同时,集成度也是对方案的关键要求,例如集成引脚电子/引脚驱动器以单封装提供关键的测试应用解决方案,包括数字驱动和比较功能、有源负载和每引脚参数测量单元,这些单元通过电平设置DAC进行控制。“针对国内的ATE市场应用,ADATE318和ADATE320目前应用较广,数据速率可从600MHz到1.6GHz。其中,ADATE318比较适合数字芯片、存储器、混合信号测试等,ADATE320的数据速率则会更高一些,更适合高速芯片的测试。”蔡振宇补充道。

ADATE3xx框图及参数
针对更高速芯片的测量需求,ADATE334以双通道单封装提供关键的测试应用,片内集成校准寄存器的专用16位数模转换器(DAC)可提供器件工作所需的所有直流电平,能够在高精度和低功耗下支持高达2.3GHz~4.6Gbps。“未来ADI的PE芯片会朝着两个方向继续发展,即更高速率产品研发,以及更多通道密度集成产品。”蔡振宇描绘了ADI PE的关键演进路线图。
PMU和DPS产品则用于提供灵活的电压和电流源/测量功能,以满足各种成本敏感型测试应用需求。其中PMU的作用是驱动电流进入器件而去量测电压或者为器件加上电压而去量测产生的电流,它的集成度、测量精度和通道数是通常评估的几个重要维度。ADI的AD5522就是一款高性能、高集成度参数测量单元,包括四个独立的通道。每个单引脚参数测量单元(PPMU)通道包括五个16位电压输出DAC,可设置驱动电压输入、箝位输入和比较器输入(高和低)的可编程输入电平。

AD5522器件框图
DPS用于为待测物提供可编程的电源,通常是大电流和高电压,例如高性能、高集成度器件电源AD5560提供可编程的驱动电压和测量范围。该产品包括所需的DAC电平,用以设置驱动放大器的可编程输入,还包括箝位和比较器电路、片内集成用于DAC功能的失调和增益校正功能。

AD5560器件框图

高功率DPS/SMU产品方案(±50V,5A;支持4象限V/I)
然而,很多时候确定性性能的单一方案很难满足多样性的市场需求,产品方案设计的拓展能力很重要,例如随着越来越多的功率或者电源的芯片测试需求远高于AD5560提供的25V电压和1.2A电流的范围,客户可以将多颗AD5560通过GaN模式级联以获得更大的输出电流。此外,ADI中国应用开发团队还基于AD5522拓展开发出了250W (±50V、5A)的高功率参考设计,很好地满足了大功率应用需求。“我们方案的拓展能力非常受客户欢迎。”蔡振宇透露道。
本土ATE发展面临提速机遇,ADI中国发力助客户成长
中国半导体行业正迎来新一轮发展机遇,市场对半导体的需求非常强劲,从而带动一波从设计到半导体制造封测投资热潮。在当下国内半导体产业链前端的制造、设计环节对国内ATE需求将得到显著提升,丰富的产业链客户也有助于国内ATE需求的稳健攀升。市场调研机构Gartner公司预测,到2025年中国芯片测试服务市场将达到550亿元人民币。
目前,国内的测试设备厂商已经在功率器件、模拟电路等特定领域测试机中占据一席之地,并正在朝速度更快,复杂度更高的测试机产品发力,相信在不久的将来,会有越来越多的国产测试机出现在芯片测试线上。“国内在模拟测试设备方面已有一定突破,面对日益扩大的中国半导体ATE市场,ADI愿意与本土的ATE厂商紧密合作,以本地决策和中国速度,响应国内半导体市场的创新需求,共同推动ATE产业的繁荣发展。”蔡振宇展望到。