
产品概述
随着现代物联网的发展,智能化设备会集成许多微小的元器件来转换信号,比如光电二极管在许多应用中用于将光信号转换为电信号,通过光电二极管的电流与吸收的光子能量成正比,通常在几百皮安到几十微安的范围内,其中运算放大器通常应用于将低电平光电二极管电流转换为电压信号以在MCU中处理。
力芯微推出了专为信号转换或放大而设计的高性价比运算放大器ET85001,ET85001具有轨至轨输入和输出摆幅能力,支持工作电压(1.8V至5.5V),包括SOT23-5、SC70-5、DFN4和SOP8封装,ET85001的电容负载驱动器具有500pF的电容,使其能够在更高的电容负载下更轻松地实现稳定,为小型空间、需要低压运行和高容性负载驱动的应用如烟雾探测器、可穿戴电子产品和小型电器等提供了具有成本效益的解决方案。
产品特点
可扩展 CMOS 放大器,适用于低成本应用
电源电压范围:1.8V~5.5V
低输入失调电压(VOS):0.4mV
低输入失调温漂:±0.6μV/°C
低输入偏置电流: 5 pA
低功耗(IQ):60uA/Channel
增益带宽积:1MHz
支持轨到轨输入和输出
低输入噪声(en):4.7 uVPP, 0.1 Hz to 10 Hz
可在电源电压低至 1.8V 的情况下运行
在更高的容性负载下更轻松地实现稳定
扩展级工业温度范围:-40°C ~ 125°C
典型应用

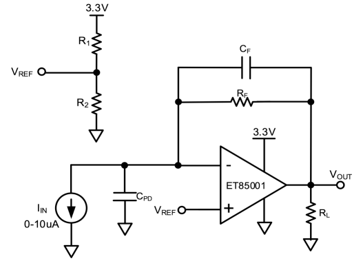
图1:ET85001在一个单电源光电二极管放大器电路应用中

管脚定义

图2:TOP VIEW
核心特点
(1)ET85001具有极低的功耗。下图为静态电流IQ在全工作电压范围内的变化。
(2)ET85001具有极佳的静态电流温漂特性。下图为静态电流IQ在VS=5.5V在-40℃~125℃范围内的变化。 (3)ET85001具有极佳的小信号瞬态响应。 (4)ET85001具有超低的噪声,不会对前后级器件产生干扰,下图为VS=±2.75V时的0.1Hz~10Hz输入噪声电压。



来源:力芯微电子