
作者:深圳市永阜康科技有限公司 梁雄
引言
便携式电子产品通常使用免滤波的高效率模拟输入的D类功放芯片,来满足手机、平板电脑、家用监控和智能眼镜的功率需求。模拟输入的D类功放芯片一般需要在处理器侧使用DAC,这会增加芯片成本和功耗,并导致扬声器的输出噪声。这种D类功放芯片还要求良好的电路板布局设计,以避免信号耦合到模拟电路而导致性能下降。
深圳市永阜康科技有限公司一直致力于音频领域的耕耘,现在大力推广一款I2S数字输入的3.1W单声道D类功放芯片-HT517。工作电压2.5V-5.5V, 采用WLCSP9/QFN-16/ESOP8封装。无需额外的I2C编程、MCLK输入、电平转换器和EMI滤波器,具有高效率、低EMI和高输出功率的特点。该芯片广泛使用于应用OWS耳机或其他耳机设备 、智能家居、智能玩具、IoT设备、游戏设备、智能音箱、其他锂电/5V设备。
HT517概述
HT517是一款低成本的I2S输入单声道输出D类音频功率放大器。其在5V供电时可提供最大3.1W的输出功率; 在3.7V供电时可提供最大 180mW的输出功率。 HT517内部集成了DA转换器,其I2S输入最大支持32-bit字节,并且可自动监测采样频率,最高支持96kHz。 HT517集成的D类音频功放还具有增益可调、扩频等功能。
HT517特点
・上电即用,外围极简(最少仅需一个电源滤波电容)
・电源供电:VDD 2.5-5.5V;
・低静态电流:2.5mA @ VDD = 3.6V
・低输出噪声:15uV
・低pop声
・灵活的音频输入:
- I2S (输出左、右或左/2+右/2可选择), 16bit, 24bit 或 32 bit; TDM 输入,16bit或32bit
- 8k, 16k, 32k, 44.1k, 48k, 88.2k, 96kHz 采样频率
- 无需MCLK
・输出功率:
1.5W (VDD=3.6V, RL=4Ω, THD+N=10%)
3.1W (VDD=5.0V, RL=4Ω, THD+N=10%)
200mW (VDD=3.6V, RL=32Ω, THD+N=1%)
・THD+N= 0.02% (Po=1W, RL=4Ω, VDD = 3.7V)
・增益可调:-0.7, 5.3, 8.3, 11.3, 14.3dBV
HT517应用信息
1、 HT517脚位定义图

2、 HT517管脚说明

3、HT517 DEMO 应用原理图
ESOP8:

WCSP9:

QFN3X3-16:

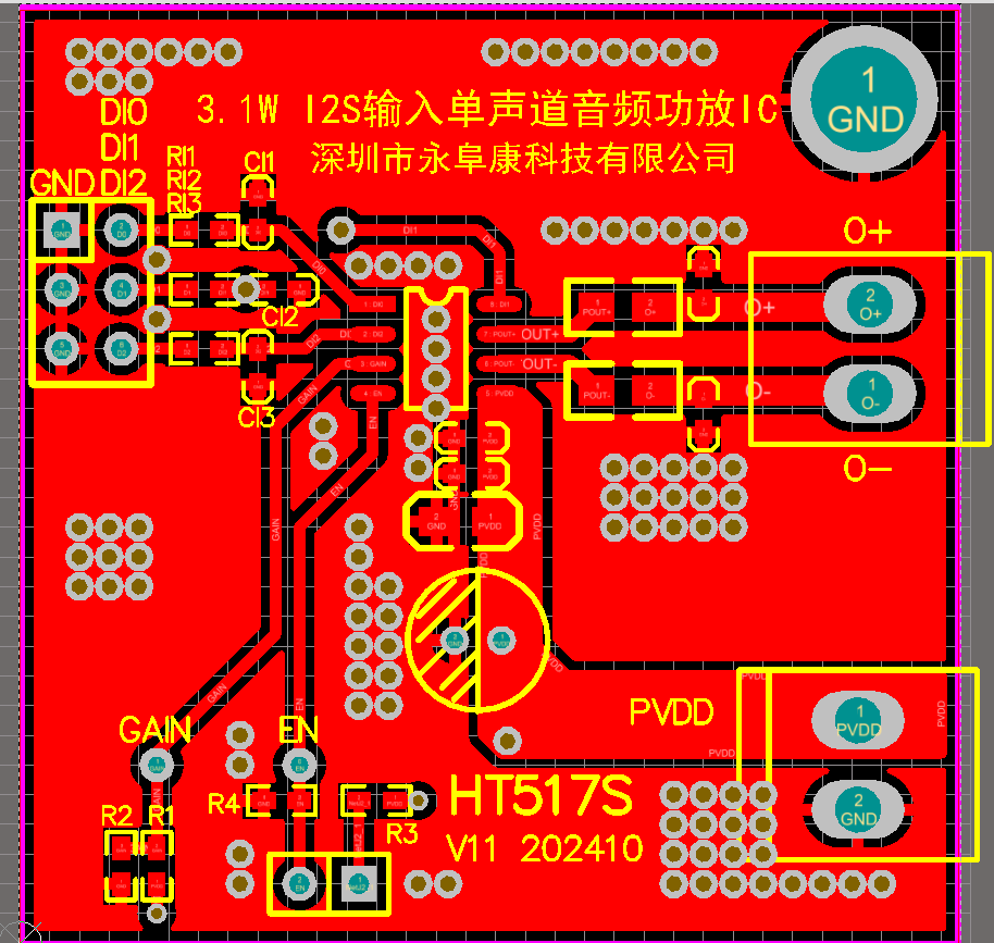
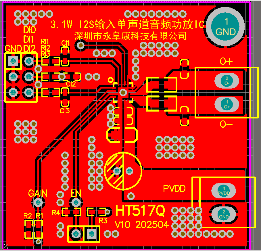
4、 HT517 DEMO板PCB设计图
ESOP8:


WCSP9:


QFN3X3-16:


5、 HT517 DEMO板贴片图



6、 HT517 DEMO板物料清单

7、HT517 DEMO板实物图
ESOP8:

WCSP9:

QFN3X3-16:
