
圣邦微电子推出 SGM25642,一款 5.5V,15A 峰值电流能力,具备可编程软启动、电流监测和输出放电功能的低导通电阻负载开关。该器件可应用于笔记本电脑和平板电脑、便携式设备、固态硬盘和手持设备。
SGM25642 是一款高性能单通道负载开关,具备受控的上升速率。通过在 SS 引脚上配置额外的电容,用户可以灵活地对 VOUT 上升时间进行编程,从而有效降低浪涌电流。该器件内置一个低导通电阻(RDSON)的 N-MOSFET,能够在 2.8V 至 5.5V 的输入电压范围内高效运行,同时支持高达 12V 的 VIN 浪涌电压。
SGM25642 可承载 12A 的连续电流,且可通过 IMON 引脚进行精准监测。EN 引脚则用于控制开关的开启与关闭状态。此外,SGM25642 还具备一系列先进功能,包括可编程的消抖时间、可调的启动上升速率、快速输出放电功能、电流监测、PG 指示、过压保护以及热保护。其 VIN 欠压保护阈值分别为:SGM25642A 为 2.76V(典型值),SGM25642B 为 2.66V(典型值)。该器件的工作结温范围为 -40℃ 至 +125℃,并提供符合环保理念的 UTDFN-2.2×2-12L 绿色封装,以满足不同应用场景的需求。

图 1 SGM25642 典型应用电路

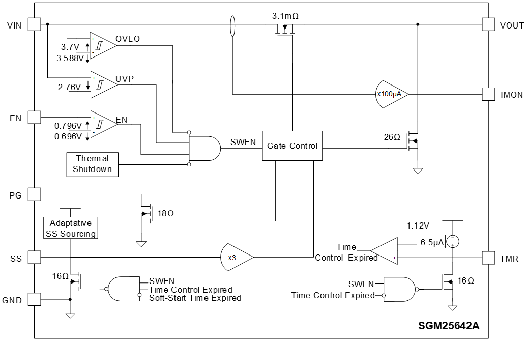
图 2 SGM25642 功能框图
关于圣邦微电子
圣邦微电子(北京)股份有限公司(股票代码 300661)作为高性能、高品质综合性模拟和模数混合信号集成电路供应商,产品覆盖信号链和电源管理两大领域,目前拥有 36 大类 6600 余款可销售型号,为工业与能源、汽车、网络与计算和消费电子等领域提供各类模拟及混合信号调理和电源管理创新解决方案。
来源:圣邦微电子