
作者:安森美
在低功耗传感器接口、高速数据采集、精密仪器等各类应用领域中,所选放大器的性能将显著影响系统维持信号完整性与整体表现的能力。鉴于市面上放大器的类型与架构繁多,明确如何为特定应用选择适配的放大器,是保障设计成功的关键。
挑战:使用通用放大器来兼顾多功能性和成本效益
设计人员常面临的一项挑战是:如何找到兼具足够灵活性与成本效益的元件,以满足各类信号调理任务需求,特别是当超高精度并非核心要求时。这种场景常见于基础信号调理电路、各类汽车子系统及电池供电器件中。
为解决这一挑战,通用运算放大器(简称“运放”)应运而生:它们兼具可靠性能与低功耗特性,因此在以灵活性、成本效益为优先考量的项目中,成为理想之选。例如,基于 PMOS 工艺的 LM358便是典型代表,这类成熟的双极型器件已在行业中应用数十年,展现出持久的应用价值;而 NCS20072作为一款 CMOS 通用放大器,提供多种紧凑型封装形式供选择。
挑战:利用零漂移放大器攻克准确度和稳定性难题
在即使细微误差亦能引发严重后果的应用场景中,设计人员面临一项关键挑战:需要在宽温度范围和长工作周期内,维持极高的精度与稳定性。这一点在医疗设备、工业仪器、物联网 (IoT) 应用及电机控制反馈系统等领域尤为重要。
为满足这些严苛需求,专用放大器提供了针对性解决方案。
零漂移放大器
放大器的一项核心挑战是,失调电压会因温度变化和器件老化而产生固有漂移。零漂移架构(如 NCS21911等器件所采用的架构)经过专门设计,可抵消这种漂移,无论环境如何波动,都能保持精度与长期稳定性。
这类放大器通常集成了轨到轨输入/输出能力、低静态电流等特性,进一步提升了高要求应用场景下的精度与能效。此外,出色的共模抑制比(CMRR) 是关键性能指标:它能有效抑制无用的共模噪声,这在与模数转换器(ADC) 连接以实现高质量数据采集时不可或缺。例如,NCS21911在 4V 电压下的典型 CMRR 可达 130dB。

图1:CMRR 与频率
挑战:解决动态供电系统中的精准电流监测问题
在电源管理、电池供电系统(如智能手机、笔记本电脑、电动汽车)及汽车安全诊断等各类应用中,精准电流监测面临一系列独特挑战。设计人员需要的解决方案要能满足:在宽共模电压范围内精确测量电流,同时最大限度降低功耗与物料单 (BOM) 成本。
电流检测放大器正是为应对这些挑战而专门研发的器件:

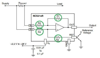
图 2:电流检测放大器集成了外部电阻,可提供准确性更高、尺寸更小的解决方案,还兼具独立运算放大器的成本效益
宽共模电压范围
一大关键难题是上桥配置中的电流测量,其中的分流电阻并非以地为参考点。这就要求放大器需具备处理大共模输入电压的能力:部分型号的共模电压上限可达 40V,而像 NCS7031 或 NCV7031(汽车级)和 NCS7041 或 NCV7041(汽车级)等型号,共模电压上限甚至可达到 80V。这种能力对上桥和下桥电流检测意义重大:既为设计提供灵活性,又能在上桥应用中实现负载短路检测。
高准确度与低偏移
电流测量的精确度至关重要。这类放大器通常具备极低的失调电压(例如,Treo 平台及零漂移架构的放大器,其最大失调电压仅为 ±12 µV),即便分流电阻两端的电压降极小,也能确保测量结果准确。这种设计选择既能最大限度降低分流电阻的功率损耗,又能保证测量的完整性。
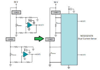
集成化与成本效益
缩减电路板空间、降低 BOM 成本始终是设计优化的核心方向。部分电流检测放大器解决方案会集成增益设定电阻,既能简化设计,也能减少外部元器件的使用数量。例如,NCS214R和 NCS(V)2167x等器件便具备此特性。此外,这些器件还支持单向或双向电流检测,是电池充电器等存在电流反向流动的应用不可或缺的功能。

图 3:采用集成式双通道解决方案可显著减少系统元器件数量
挑战:借助先进放大器特性突破通用设计限制
除了满足特定放大器类型的需求外,电子设计领域还普遍存在多项共性挑战,而最新的放大器解决方案凭借关键特性,为解决这些难题提供了有效的技术思路:
在恶劣环境下保持可靠性
许多应用(尤其是汽车领域,如先进驾驶辅助系统 (ADAS)、电机控制及电池管理系统)对元器件的要求极为严苛,需能承受极端温度(Treo 平台即将推出的部分器件,耐受温度上限可达 150°C)与复杂电气环境。获得车规级认证(如 AEC-Q100 标准认证、具备 PPAP 提交能力)是核心前提,唯有如此才能确保 NCV210R和 NCV333等元器件满足此类高可靠性需求。
能效
在便携式设备、物联网及工业系统中,延长电池续航、降低功耗是核心诉求,这就要求放大器具备超低静态电流。例如,运算放大器的静态电流有时需低至数十微安(µA),比较器甚至需低至纳安(nA) 级别,例如Treo 平台的器件,每通道静态电流仅315 nA。这种极低的功耗表现,需在不影响性能的前提下实现。
空间优化
微型化是现代电子设备的一贯需求。放大器解决方案提供紧凑型封装选项,例如 Treo 平台所采用的芯片级封装 (CSP) 与微型无引脚四方扁平封装 (uQFN),能帮助设计人员大幅缩减电路板空间,这对于智能手机、可穿戴电子设备等应用而言非常重要。
快速响应与控制
在电机控制、功率调节这类动态系统中,快速信号处理能力起着关键作用。Treo 平台即将推出的比较器具备 40 ns 的快速传播延迟与快速瞬态响应能力,可实现精准、及时的控制,对保障系统稳定性与性能起着关键作用。
让放大器功能与应用需求精准匹配
为电子设计选择合适的放大器,恰似在复杂的建筑工程中为特定工序挑选适配的工具:正如专用工具能让工匠精准、高效地完成精细或高难度的操作,不同架构的放大器也具备经过专门设计的特有性能,可针对性地解决电子电路中的各类特殊挑战。
无论是需要广泛的通用性、在波动环境中实现极高精度,还是在电源系统中进行精准电流监测,只要明确具体的设计挑战,工程师就能充分利用最新的放大器产品组合(如基于先进 Treo 平台打造的放大器系列)的专用特性,将电子设计构想转化为现实。