
作者:Diarmuid Carey,应用工程师
摘要
在电源管理领域,有多种多样的应用需要隔离型电源转换,例如医疗设备、通信设备和工业系统,目的是保护最终用户或防止输入干扰输出(或两者兼而有之)。本文将详细讨论隔离型开关电源(SMPS),并介绍相关应用中常用的正激式和反激式隔离转换拓扑。我们将研究各种SMPS器件的优缺点,以及它们在不同功率水平下的适用性。本文旨在帮助读者清楚地了解如何为特定应用选择正确的隔离拓扑。
引言
隔离是指电气系统防止电流在设计的两个独立(隔离)部分之间直接流动的能力。众多应用场景都可能需要隔离;例如,有些场合需要将输入与输出隔离开来。功能隔离是指将输入地和输出地分开,中断接地环路,从而防止高噪声电源干扰输出侧。或者,由稳压器供电的下游负载可能需要与输入侧的高电压隔离开来,这种情况属于基本隔离。有些系统需要更高等级的隔离,以便提升系统的安全性和可靠性。
除了高等级安全性和隔离需求之外,选择隔离拓扑还有其他原因。在高升压/降压应用中,标准降压或升压转换器无法满足较小占空比和最小导通/关断时间要求,因此需要采用隔离拓扑。在反相应用中,为了实现正电压到负电压的转换,需要使用隔离器件。
多输出应用可以采用隔离拓扑,通过多输出变压器,从单个电源转换器提供多个输出。以上只是隔离拓扑可以发挥作用的部分领域。
反激式转换器
反激式转换器是一种隔离型SMPS,它利用变压器将能量从输入端传输到输出端。它可以配置为降压或升压两种模式。一个开关(通常是晶体管,用于开启和关闭能量传输)与变压器的初级绕组串联连接。当开关闭合时,能量储存在变压器的磁场中。当开关断开时,能量通过整流电路传输到输出端。整流电路采用低损耗肖特基二极管,或者如果需要更高效率的话,可以采用有源开关。文章“如何设计一款采用次级侧同步整流的无光耦反激式转换器”讨论了采用有源次级侧开关的反激式转换器设计。能量在导通周期存储在变压器中,在关断周期释放到输出端,因此反激式设计能够传输的能量是有限的。由于物理限制,变压器的尺寸也是有限的。这进而又限制了变压器的电流能力:能量太大的话,变压器线圈就会饱和。
反激式变压器还有一个细节需要注意,就是极性指示,它用一个简单的圆点表示绕组彼此间的相对极性。反激式拓扑的初级绕组和次级绕组是错相关系,因此初级侧的顶部有一个圆点,次级侧的底部也有一个圆点,表示初级与次级的电流和电压彼此错相180°。
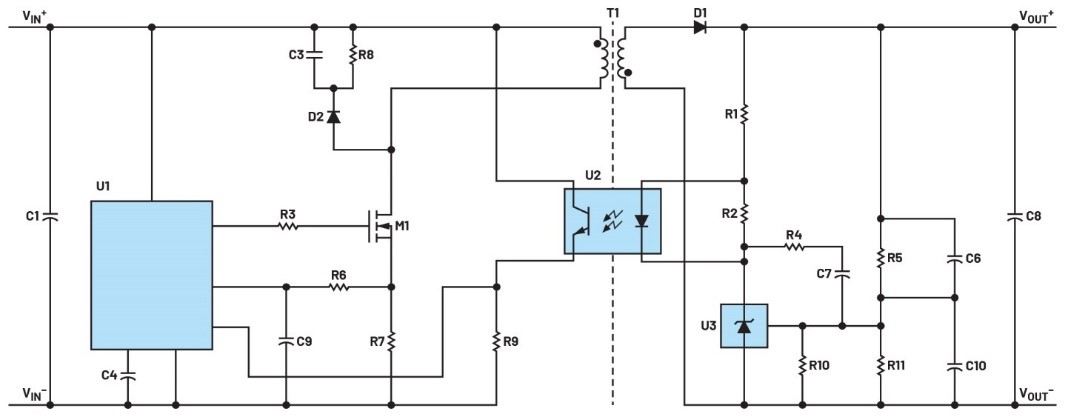
传统的反激式方案(见图1)使用光耦合器来闭合反馈环路并维持稳压。然而,这种方法有一些缺点。光耦合器存在功耗高、速度慢(环路响应难以优化)、体积大、性能随着时间推移容易退化等局限性。此外,光耦合器需要偏置才能工作,因此电路次级侧需要额外的电路,导致电路板面积增大。光耦合器基于LED,因此其性能会随着时间的推移而衰减。电流和温度越高,衰减速度越快。光耦合器的性能衰减可由长期电流传输比(CTR)曲线加以说明。器件不同,衰减也会有所不同。因此,对于关键应用而言,光耦合器并非可靠的解决方案。

图1.传统方案1
图2显示了另一种反激式方案,它利用第三绕组向控制电路提供次级侧信息,从而维持稳压。然而,虽然去掉了体积庞大的光耦合器及相关的偏置电路,但第三绕组仍会导致变压器的物理尺寸变大,而且其对输出变化的响应较慢,可能造成瞬态响应不佳。

图2.传统方案2
什么是无光耦反激式转换器?
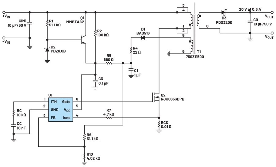
另一类反激式转换器是无光耦反激式转换器(见图3)。无光耦是指转换器不使用光耦合器从隔离侧向转换器提供反馈以维持稳压。相反,无光耦反激式转换器通过观测反激脉冲波形,对初级侧的隔离输出电压进行采样。

图3.LT8300无光耦反激应用电路(36 V至72 V VIN,5 V VOUT)
这种设计在电路板面积和可靠性方面有诸多优势。不存在光耦合器意味着可以省去相应的空间和次级侧反馈元件。相对于使用第三绕组的设计,变压器尺寸也更小。对于空间非常宝贵的应用,例如便携式设备或紧凑型电子装置,电路板面积减少尤为重要。
当电源开关导通时,变压器初级电流将增大,最高达到峰值限流值(每个IC有不同的限流值),此时开关关断。开关节点处的电压上升至如下电压值:输出电压(VOUT)乘以初级-次级匝数比(Nps)加上输入电压(VIN)。

额定开关电压对于非隔离型开关稳压器很重要。然而,使用此类转换器时需要更加小心,因为开关节点的电压等于输出电压乘以变压器匝数比加上最大输入电压。此外还要注意漏感尖峰,因此设计需要确保当所有这些情况叠加在一起时,开关电压不会超过额定值。
什么是漏感?
漏感是一种寄生电感,存在于所有基于变压器的电路中,包括本文讨论的反激式和正激式转换器。它被视为不直接连接到目标电路,但通过变压器的磁场耦合到目标电路的电感。漏感是一个寄生元件。这意味着它不是直接包含在电路设计中,而是由于变压器的物理特性而存在的。可以认为它是变压器磁场从初级绕组泄漏到次级绕组或从次级绕组泄漏到初级绕组的结果。
正激式和反激式转换器的能量传输方式不同,因此漏感对它们的影响也不同。对于反激式转换器,当初级开关关断时,漏感会导致初级开关两端出现电压尖峰,并且负载电流越大,电压尖峰越明显。电路设计人员需要确保有足够的裕量来应对任何最坏情况下的漏电压尖峰。因此,初级上的反射输出电压需要始终低于最大开关电压,即初级MOSFET的绝对最大额定值(初级MOSFET可集成到反激式转换器中,或作为单独的元件提供,具体取决于功率水平)。
在变压器设计中,漏感控制至关重要。因此,应与变压器制造商密切合作,尽量降低漏感,或直接选用漏感极小的变压器。如果上述方案不可行,可通过在变压器初级侧增加缓冲电路来有效抑制电压尖峰。有关这些电路设计的更多信息,请参阅反激式转换器数据手册。ADI公司的LT8300微功耗隔离反激式转换器数据手册对此有更详细的讨论。
正激式转换器
正激式转换器也使用变压器将能量从输入端传输到输出端,一个开关与变压器的初级绕组串联连接,就像反激式转换器一样。区别在于,正激式转换器不依赖变压器作为储能元件,而是将能量立即传输到次级侧,在其中进行整流和滤波,以提供高于或低于输入电压的受控隔离输出(通过改变变压器匝数比进行调整)。通过观察变压器上的圆点指示,可以轻松识别这种拓扑。初级侧和次级侧的相位指示对齐,表示初级侧和次级侧之间的电流和电压相移为0°。

图4.LT8310,12 V输出正激式转换器
次级侧有两个整流二极管(非同步方案),还有一个由电感和电容组成的输出滤波器,用以减少输出纹波。LT8310能够在无光耦配置下运行,类似于无光耦反激式拓扑,但如果需要,它也可以采用光耦合器反馈。它还能利用SOUT引脚驱动次级侧MOSFET,从而实现同步整流正激式拓扑,有助于优化效率。

图5.LT8310,光耦合器反馈
在效率、负载电流能力、尺寸和成本方面,反激式转换器和正激式转换器存在一些重要差异。
效率:一般来说,正激式转换器比反激式转换器效率更高,因为前者因铁芯饱和和漏感而产生的损耗较小。然而,转换器的效率还取决于电路的具体设计和所使用的元件。例如,功率水平就是一个很重要的考量因素。因此,不同转换器之间不能简单地进行直接比较。传统上,这两种拓扑结构的效率差距较大,但随着更高效元件的出现,两者的效率已经非常接近。
负载电流能力:正激式转换器的变压器设计支持更大的电流流过初级绕组,因此其处理的负载电流通常高于反激式转换器。能量在同一周期内传输(正激式),而不是存储起来(反激式),因此限制负载电流能力的因素是变压器尺寸。由于变压器的限制,反激式转换器通常用于不超过60 W至70 W的应用,超过此功率时,正激式转换器是更优的解决方案,能够提供数百瓦的功率。
尺寸:反激式转换器因变压器设计更紧凑且所需元件较少(FET更少且滤波器更简单),其尺寸往往小于正激式转换器。在对尺寸有严格要求的应用(如便携式设备)中,反激式转换器的较小尺寸可能是一个重要的考量因素。
成本:反激式转换器因变压器设计更简单且所需元件更少,往往比正激式转换器便宜。表1简单地比较了这两种拓扑结构及实现电路所需的元件数量。可以看出,反激式转换器是一种更简单的实现方案。即使设计进一步复杂化,例如加入同步整流或因反馈需求而使用光耦合器,正激式转换器从元器件方面来看仍然是更复杂的设计,不仅会导致成本更高,而且需要更大的电路板面积。
表1.元件数量比较:正激式与反激式
元件数量 | 正激式 | 反激式 |
控制器 | 1 | 1 |
FET | 2 | 1 |
变压器 | 1 | 1 |
电感 | 1 | 0 |
整流二极管 | 2 | 1 |
输出电容 | 1 | 1 |
总计 | 8 | 5 |
什么是次级侧控制器?是否需要次级侧控制器?
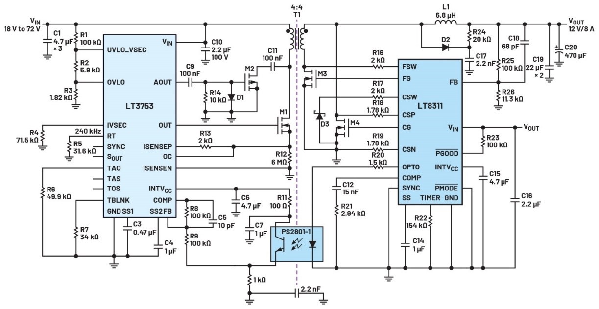
正激式和反激式转换器均无需次级侧控制器,而是利用次级侧(变压器的隔离侧)的一个二极管(正激式转换器需要两个)来工作。然而,这不一定是最有效的方法。另一种方法是用低损耗MOSFET取代二极管,此时需要次级侧控制器。它是一种开关控制器,用于控制隔离栅次级侧MOSFET的通断。有些开关控制器(如LT8311)可能包括额外的电路来监测输出电压,并将此信息提供给隔离栅的初级侧。信息传输通过光耦合器信号实现。图6展示了一个应用电路,其中LT3753正激转换器与LT8311配合使用,通过光耦合器反馈实现次级侧控制。

图6.LT8311在正激应用中用作次级侧控制器
再回过来看设计中是否需要次级侧控制器的问题。就像所有与电源有关的问题一样,答案是取决于具体情况。考虑因素包括系统要求、精度、效率、项目时间表、成本等。不过,使用次级侧控制器会带来一些优势,这对决策可能有所帮助。
提高效率:次级侧控制器支持用低RDS(ON)的MOSFET代替二极管,这有助于降低次级侧的功耗,从而提高系统效率。
提升稳压能力:它可以监测输出电压和电流,并向初级侧提供反馈,帮助维持稳定准确的输出电压。由此可以实现更严格的电压调节,并提高输出电压稳定性。
灵活性:有些次级侧控制器可能包含多种附加功能,使变换器更加灵活,能够胜任更广泛的应用场景。
可能需要隔离型电源转换的应用示例:
►医疗设备:医疗设备通常需要隔离电源,以防止患者和医务人员受到电击。隔离还能防止患者电信号与设备相互干扰,从而实现更准确的诊断和治疗。
►工业控制:许多系统需要隔离电源,例如通信接口电源、工业自动化电源。隔离通常用于工业控制系统,以保护敏感电子设备免受高压瞬变和电噪声的影响。
►汽车系统:汽车系统也需要隔离电源,以防止不同子系统之间产生电气干扰,并保护电子系统免受电压尖峰和瞬变的影响。
►通信系统:通信系统需要隔离电源,例如电信和数据通信高功率密度电源(PSU)。
►可再生能源系统:出于安全原因,隔离也用于太阳能、风能、水力发电厂等可再生能源系统的电源转换,以防止系统不同部分之间产生干扰。
►电池供电系统:隔离在电池供电的系统中也很重要,尤其是在电池充电和放电时,需要通过隔离来保护敏感电子元件免受高压瞬变的影响并确保安全。
结论
总之,隔离广泛用于需要分离电源转换器的输入侧和输出侧以确保安全性、准确性和可靠性的应用。反激式和正激式转换器都是隔离型SMPS拓扑结构,可用于相关的隔离应用。选择何种拓扑结构,取决于应用的具体要求,以及对效率、隔离、尺寸、负载电流能力和成本等因素的权衡。
参考文献
Saikumar T.V.和K.S. Bhanuprasad,“如何设计一款采用次级侧同步整流的无光耦反激式转换器”,ADI公司,2014年。
Frederik Dostal,“当反激式转换器达到极限”,ADI公司,2020年11月。
Nikolas Ledoux,“利用功能隔离断开接地环路,减少数据传输错误”,ADI公司,2011年11月。
关于ADI公司
Analog Devices, Inc. (NASDAQ: ADI)是全球领先的半导体公司,致力于在现实世界与数字世界之间架起桥梁,以实现智能边缘领域的突破性创新。ADI提供结合模拟、数字和软件技术的解决方案,推动数字化工厂、汽车和数字医疗等领域的持续发展,应对气候变化挑战,并建立人与世界万物的可靠互联。ADI公司2024财年收入超过90亿美元,全球员工约2.4万人。ADI助力创新者不断超越一切可能。更多信息,请访问www.analog.com/cn。
作者简介
Diarmuid Carey是欧洲中央应用中心的应用工程师,工作地点在爱尔兰利默里克。他自2008年以来一直担任应用工程师,并于2017年加入ADI公司,为欧洲的众多市场客户提供电源和隔离产品组合的设计支持。他拥有利默里克大学计算机工程学士学位。