
圣邦微电子推出 SGM52410SQ,一款带内部基准电压源和温度传感器的低功耗、SPI 兼容、24 位车规级 ADC。该器件可应用于汽车应用中的电池电流测量、BMS绝缘检测和人机界面,温度测量领域的带冷端补偿的热电偶和热敏电阻测量,及便携式仪器仪表和过程控制和工厂自动化。
SGM52410SQ 是一款专为现代传感器测量应用设计的高精度、高效 24 位模数转换器(ADC),通过了 AEC-Q100 汽车应用标准,温度等级为 1,工作温度范围为 -40℃ 至 +125℃。它采用符合环保理念的 MSOP-10 绿色封装,具备测量常见传感器信号所需的所有基本功能,包括可编程增益放大器(PGA)、基准电压源、振荡器和高精度温度传感器。SGM52410SQ 支持 2V 至 5.5V 的宽电源电压范围,非常适合对精度和效率要求严格且空间和功耗受限的应用。
SGM52410SQ 的转换速率高达每秒 960 次采样(SPS),并具有单周期建立时间。其配备的可编程增益放大器(PGA)支持 ±256mV 至 ±6.144V 的输入范围,能够以高分辨率精确测量大信号和小信号。此外,输入多路复用器(MUX)可测量两路差分输入或四路单端输入。该器件还配备高精度温度传感器,可用于系统级温度监控或热电偶冷端补偿。
SGM52410SQ 可在连续转换模式或单次转换模式下工作。在单次转换模式下,器件可在转换完成后自动关断,显著降低空闲期间的电流消耗。在连续转换模式下,其电流消耗仅为 207μA(典型值),这使得 SGM52410SQ 在各种应用中都能实现卓越的性能与能效平衡。

图 1 采用集成温度传感器实现冷端补偿的热电偶测量应用电路

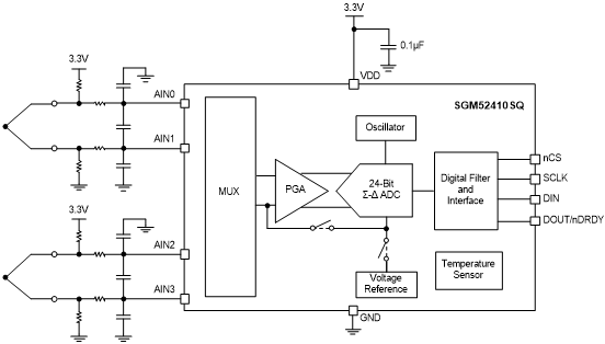
图 2 SGM52410SQ 功能框图
我们同步推出器件的工规版本--SGM52410S。此外我们还推出 SGM51610SQ(车规级)及 SGM51610S(工规级),低功耗、SPI 兼容、带内部基准电压源和温度传感器的 16 位 ADC,SGM52410SQ 的低配版本,适合对精度要求不高,更注重成本、功耗和通信简洁性(如 HMI 界面、一般温度监控、电流检测)的应用。欢迎选购。
关于圣邦微电子
圣邦微电子(北京)股份有限公司(股票代码 300661)是一家综合性的高性能和高可靠性模拟及混合信号处理和系统电源管理集成电路供应商,拥有 34 大类 5900 余款可供销售产品,为工业自动化、新能源、汽车、通信、计算机、医疗设备和消费类电子等应用提供各类模拟信号调理和电源创新解决方案。
来源:圣邦微电子