
产品概述
随着科技的发展,TWS耳机、手表、手环等智能穿戴设备已经成为了人们日常生活中的常见物品。智能穿戴产品的性能要求不断提升推动着电池管理芯片不断向着高精度、低功耗、小型化、智能化等方向发展。
力芯微推出了针对智能穿戴设备和遥控器应用的超低功耗小型化高性能充电芯片ET95101。ET95101的输入端最大耐压可达30V,同时当输入电压大于6.5V时,电路会进入过压保护状态,停止充电;能提供完整的自动充电过程,具有涓流充电、恒流充电、恒压充电、充电截止和充电状态显示等功能。
ET95101具有高精度的CC充电电流和截止电压,充电电流可通过外置RISET电阻编程调节;BAT端静态功耗电流75nA(max),极大降低自身对电池的损耗,非常适合应用于穿戴设备和遥控器等低功耗场合;同时遵循JEITA充电标准,保持电池在安全温度范围内充电,温度过高或者过低时停止充电。
产品特性
BAT端超低功耗电流75nA(max);
1%充电截止电压精度;
10%的CC充电电流精度;
支持充电电流10mA~250mA可调;
支持1mA的充电截止电流;
支持输入电压动态调整(DPM);
遵循JEITA充电标准;
支持电池在位检测功能;
输出短路保护和ISET短路检测;
封装CSP6(1.3mm*0.9mm);
管脚定义

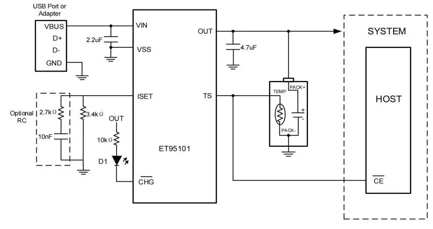
典型应用

来源:力芯微电子