
产品概述
随着现代汽车制造的快速发展以及用户不断追求的高质量的品质,车载上也逐渐出现了越来越多的智能化设备,其中包含着诸多的音频方面的设备,那么此时就需要性能更加优越的车规级音频开关。
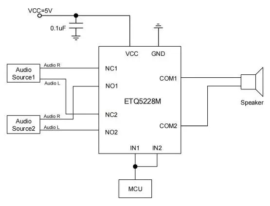
力芯微推出了专门为车载方面音频设备而设计的,低失真度和低静态功耗的高性能车规级模拟音频开关。ETQ5228M是一款双路SPDT的高性能音频开关,具有可传输负压(-2V 至 VCC),低导通内阻(0.4Ω),以及较高的通道带载能力(300 mA)。可以用于汽车的T-BOX当中。
产品特性
电源电压范围(VCC):1.8V~5.5V;
可通负压的传输电压范围(VIS):-2V~VCC;
低导通内阻(RON):0.4Ω;
通道持续通流能力:±300mA;
低待机功耗(ICC):500nA;
低总谐波失真(THD+N):0.06%;
工作温度范围:-40°C ~ 105°C
管脚定义

典型应用

来源:力芯微电子