
产品概述
随着电子产品发展,用户对设备可靠性要求提升,其中对端口可靠性愈发重视。USB Type-C端口采用对称设计支持正反插,具有高速数据传输、高功率供电,用于数据传输、设备充电、视频输出(支持4K),音频传输等,被广泛使用。但在日常生活中,Type-C端口作为关键的连接部位经常会暴露在潮湿的环境中,水汽或者生活用水等各种水分渗入接口中可能会引发故障。从接触不良、充电不稳定到设备微短路或短路,甚至导致损坏设备。为此,力芯微新推出一款耐高压、低导通阻抗的端口高精度湿度检测过压保护开关ET9545L,可检测端口潮湿及充电线缆插入后的接触状态。
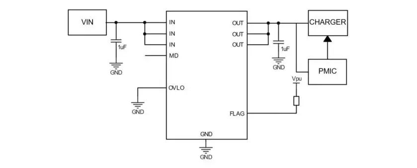
ET9545L是一款5.5A持续电流能力具有过压保护和湿度检测功能的大电流保护器件。在使用湿度检测时,MD引脚连接IN或GND时触发。将器件的MD引脚放置在靠近IN脚的位置,在正常情况下,MD引脚处于悬空态,此时VB=0.9V<VMDT=1.2V<VA=2.2V,未检测到水分;如果有水汽此时在USB接口上,导致MD引脚连接到IN,则IN电压将通过MD引脚传输到VMDT,此时VMDT>VA,检测到水分,FLAG通过控制逻辑设置为高;如果USB接口的水汽导致MD引脚连接到GND,则VMDT<VB,检测到水分,FLAG通过控制逻辑设置为高。检测到水分至FLAG拉高,响应时间为1ms。
ET9545L的输入电压范围为3.2至28V,内部6.8V的OVLO阈值;可以通过OVLO引脚的外部电阻来调节OVP阈值。内置±80V的浪涌保护,可以有效地防止端口的异常高压。
ET9545L采用绿色WLCSP12-1.55×1.10mm、0.4mm间距的小型封装,可显著节省PCB布局空间,有效提升电路板集成密度。可在-40℃至+85℃温度范围内正常工作。
产品特性
宽电源电压范围:3.2V至28V
高达5.5A的连续输出电流
低导通阻抗:20mΩ(典型值)
默认6.8V的OVLO阈值,可调节过压保护
过压关断响应时间:50ns(典型值)
输入湿度检测(MD)
开漏的FLAG引脚来表明电源状态良好
---FLAG高电平:故障状态(过压/湿度/欠压)
---FLAG低电平:输入电源稳定
内置±80V浪涌保护
保护电路
--过温保护(OTP)
---过压保护(OVP)
---欠压锁定(UVLO)
封装:WLCSP12(1.55mm×1.10mm 0.4mm Pitch)
管脚定义

典型应用

来源:力芯微电子