
作者:Srikesh Pulluri,产品应用工程师
摘要
半桥拓扑结构广泛用于各种商业和工业应用的电源转换器件中。这种开关模式配置的核心是栅极驱动器IC,其主要功能是使用脉宽调制信号向高端和低端MOSFET功率开关提供干净的电平转换信号。
本文重点介绍了工程师在为应用选择栅极驱动器IC时应考虑的关键因素。除了基本的电压和电流额定值之外,本文还说明了高共模瞬变抗扰度的重要性和可调死区时间的必要性。某些用例要求将栅极驱动器IC与MOSFET进行电气隔离,文中通过一个简单的参考设计展示了这种浮地方法。
简介
电源转换是当今几乎所有电子设计的核心功能。理想情况下,将直流电压(例如9 V)转换为另一个电平(例如24 V)的过程应尽可能高效,损耗应尽可能小。为了应对各种应用的不同电压、电流和功率密度需求,工程师开发了多种电路架构(也就是拓扑)。对于DC-DC电源转换,可以使用降压、升压、降压-升压、半桥和全桥拓扑结构。此外还得考虑输出是否需要与输入电压进行电气隔离,由此便可将转换方法分为两类,即非隔离式和隔离式。
对于高电压和大电流用例,例如电机控制和太阳能逆变器,半桥和全桥DC-DC转换技术是主流选择。
半桥电源转换
半桥结构采用开关模式方法来提高或降低直流输入电压。该结构使用两个开关器件(通常是MOSFET或绝缘栅双极晶体管(IGBT))将电压输入转换给变压器(隔离式)或直接转换给负载(非隔离式)。栅极驱动器IC负责从控制器IC接收脉宽调制(PWM)信号。该器件将信号放大并转换为迅速接通或断开MOSFET功率开关(即高端和低端)所需的电平,以便尽可能降低功率损耗,提高转换器的效率。为应用选择合适的栅极驱动器IC,需综合考虑转换器拓扑结构、电压、电流额定值和开关频率等因素。选择具有精确、高效开关特性的栅极驱动器,对于实现最佳转换效率至关重要。
选择栅极驱动器IC
选择栅极驱动器IC时,工程师必须考虑若干关键因素。其中一些因素可能与具体应用有关,比如在太阳能转换应用中,栅极驱动器可能会遇到各种各样的输入电压和功率需求。
高端电压:根据具体应用,高端MOSFET将承受全部电源电压,为此,栅极驱动器必须具有较高的安全裕度。
共模瞬变抗扰度(CMTI):快速开关操作会产生高噪声电平,并且高端和低端MOSFET之间的电压差可能较高,因此选择具有高瞬态抗扰度特性的栅极驱动器至关重要。
峰值驱动电流:对于较高功率的设计,栅极驱动器需要向MOSFET提供高峰值电流,以便对栅极电容快速充电和放电。
死区时间:为了防止MOSFET因同时导通而被击穿,半桥电路的高端和低端开关之间须设置短暂的死区时间,这非常关键。强烈建议选择可配置死区时间的栅极驱动器,以实现更佳效率。有些栅极驱动器包含默认死区时间,以防止击穿故障。
带浮地和可调死区时间的半桥驱动器
LTC7063是半桥栅极驱动器的一个实例,适合用在工业、汽车和电信电源系统领域的各种高电压和大电流应用。该器件是一款高压栅极驱动器,设计用于驱动半桥配置的N沟道MOSFET,输入电源电压最高可达140 V。该IC具有强大的驱动器,能够对通常与高压MOSFET相关的大栅极电容进行快速充电和放电。此外,自适应击穿保护特性会监控开关节点的电压,并控制驱动器输出,以防止MOSFET同时导通。这一关键特性能够防止电流击穿,并有助于提高电源效率。
LTC7063的高端和低端MOSFET驱动器均浮空,IC和输出地之间的接地偏移最高可达10 V。这种浮地架构使驱动器输出更加稳健,并且对接地偏移、噪声和瞬变不太敏感。浮地功能使该器件成为远程MOSFET控制应用以及高电压、大电流开关电容转换器的出色选择。
LTC7063的安全和保护特性包括热关断、输入欠压和过压保护电路,以及用于高端和低端MOSFET驱动器的欠压保护电路,可帮助确保任何半桥应用的长期可靠性和稳健性。
为了高效传热,这些栅极驱动器采用散热增强型裸露焊盘封装。
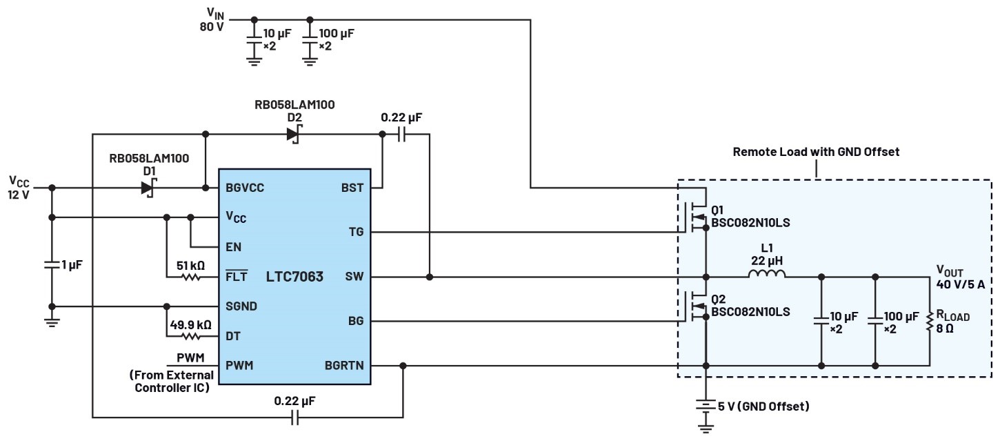
基于LTC7063的降压转换器应用(带远端负载)
图1为采用LTC7063设计的2:1降压转换器(带远端负载)。器件采用高达80 V的输入电源供电,输出电压为½ VIN,最大负载为5 A。PWM引脚从外部控制器接收三态逻辑信号,当PWM信号达到上升阈值以上时,高端MOSFET的栅极被驱动至高电平。低端MOSFET与高端MOSFET实现互补驱动。输入信号上升阈值与下降阈值之间的滞回解决了MOSFET的误触发问题。在输入信号的滞回间隔时间内,高端和低端MOSFET均被拉低。当使能(EN)引脚为高电平时,顶栅(TG)和底栅(BG)输出均对应输入PWM信号;通过将EN引脚拉至低电平,TG和BG输出均被拉低。
BST-SW和BGVCC-BGRTN电源自举确保高端和低端驱动器高效运行,而无需任何额外的隔离电源电压,进而能够减少电路板上的元件数量并降低成本。控制波形和平均输出电压结果如图2所示。

图1.带远端负载的降压电源转换器

图2.PWM、TG-SW、BGVCC-BGRTN和VOUT波形
TG和BG之间的死区时间较短,在DG引脚和地之间添加一个电阻可以加快BG/TG上升速度。将死区时间(DT)引脚短接至地时,此转变的默认死区时间为32 ns,而将DT引脚浮空时,死区时间可延长至最大250 ns。该可编程死区时间特性能够为高压应用提供更稳健的击穿保护。
为了实现更高效率,尽可能降低开关损耗非常重要。高端和低端MOSFET驱动器的1.5 Ω上拉电阻和0.8 Ω下拉电阻快速接通或断开开关,防止电流交叉传导,从而提高效率。图3和图4显示了导通和关断之间的开关转换以及死区时间。

图3.BG下降至TG上升的转变
表1.LTC706x系列产品
参数 | LTC7063 | |||
最大输入电源电压 | 100 V | 100 V | 140 V | 140 V |
输入信号 | 三态PWM | CMOS/TTL 逻辑 | 三态PWM | CMOS/TTL 逻辑 |
可调死区时间 | 是 | 是 | 是 | 是 |
自适应击穿保护 | 是 | 是 | 是 | 是 |
双浮地 | 是 | 是 | 是 | 是 |

图4.TG下降至BG上升的转变
故障(FLT)引脚为开漏输出,当LTC7063的结温达到180℃时,器件内部会将该引脚拉低。当VCC的电源电压低于5.3 V或高于14.6 V时,该引脚也会被拉低。对于图1所示的应用,低于3.3 V的BGVCC-BGRTN和BST-SW浮空电压会触发故障条件并将FLT引脚拉低。一旦所有故障都清除,经过100 µs的延迟后,FLT引脚将被外部电阻拉高。
表1列举了LTC706x系列中的其他产品,它们具有与LTC7063类似的特性。
结论
LTC7063是一款高压N沟道半桥栅极驱动器,属于LTC706x产品系列。其专业的双浮地架构能够为接地偏移和远端负载应用提供高效的驱动器输出,且兼具优异的抗噪能力。自适应击穿保护和可编程死区时间特性可消除任何潜在的击穿电流,而强大的MOSFET驱动器则可实现快速开关,并帮助高电压、大电流DC-DC应用实现高效率,从而尽可能降低功率损耗。
关于ADI公司
Analog Devices, Inc. (NASDAQ: ADI)是全球领先的半导体公司,致力于在现实世界与数字世界之间架起桥梁,以实现智能边缘领域的突破性创新。ADI提供结合模拟、数字和软件技术的解决方案,推动数字化工厂、汽车和数字医疗等领域的持续发展,应对气候变化挑战,并建立人与世界万物的可靠互联。ADI公司2024财年收入超过90亿美元,全球员工约2.4万人。ADI助力创新者不断超越一切可能。更多信息,请访问www.analog.com/cn。
作者简介
Srikesh Pulluri 于2023年加入ADI公司,担任工业电力系统团队的产品应用工程师,主要负责涉及半桥栅极驱动器和4开关降压升压拓扑的电源解决方案。他拥有印度奥斯马尼亚大学电气工程学士学位和科罗拉多大学博尔德分校电气工程硕士学位。