
概述
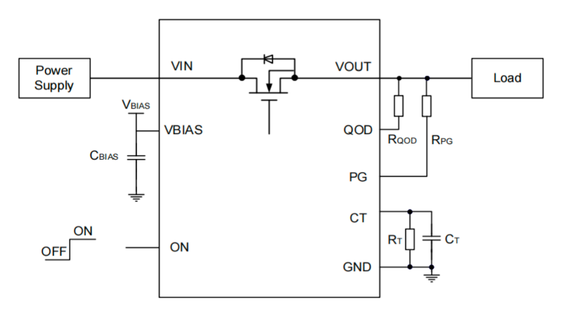
ET3164 是一款单通道负载开关,它能够配置上升时间以减少浪涌电流。该器件包含一个 N 沟道 MOSFET,其输入电压范围为 0.1V 至 5.5V,且能够支持最大 10A 的连续电流。
此开关由使能引脚(ON)控制,该引脚能够直接与低电压 GPIO 信号(VIH = 0.8V)对接。ET3164 器件设有一个可选的 QOD 引脚,用于在开关关闭时实现快速输出放电,并且输出的下降时间(tf)可通过外部电阻进行调整。设备上有PG信号,当主 MOSFET 完全导通时,可用于驱动下游负载。集成的热关断功能确保在高温环境下的保护。ET3164 采用 QFN10 封装,其在 - 40°C 至 + 125°C 的环境温度范围内可稳定运行。
封装外形图

典型应用
