
仅需1个芯片即可实现过充电保护、温度保护、恒压输出,还实现低功耗、有助于节省空间

美蓓亚三美株式会社(MinebeaMitsumi Inc.) 旗下的艾普凌科有限公司(总裁:田中诚司,总部地址:东京都港区,下称“ABLIC”)今天推出针对笔记本电脑的二次保护IC「S-82M3/M4系列」、「S-82L4系列」。
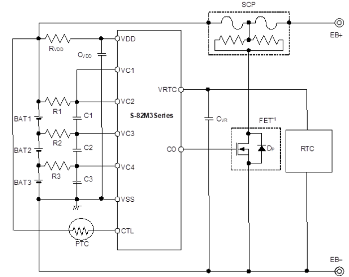
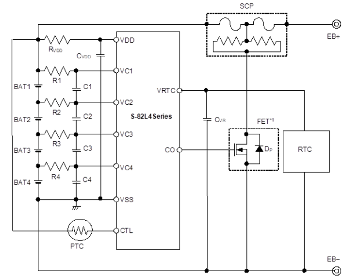
今天推出的新产品「S-82M3/M4系列」、「S-82L4系列」,是除了过充电保护外,还搭载了通过连接PTC热敏电阻可进行温度保护的CTL端子,并且,将外接RTC(实时时钟)驱动用恒压输出端子的两个端子搭载在1个芯片上的艾普凌科的首款产品,是在客户希望实现更高安全性、可靠性的要求下开发的二次保护IC。
在「S-82M3/M4系列」中,3节电池串联用是S-82M3系列,4节电池串联用是S-82M4系列,为防止在组装电池组的制造工序中保护用保险丝熔断,搭载了唤醒功能。另外,「S-82L4系列」没有搭载唤醒功能,3节电池、4节电池串联都可对应。
Figure: Example of a protection circuit using the S-82M3 Series Figure: Example of a protection circuit using the S-82L4 Series

[主要特点]
在CTL端子连接PTC热敏电阻,可以进行温度保护
可以对外接RTC(实时时钟)供电
搭载了电池连接顺序自由的功能(S-82M3系列、S-82M4系列)
[应用案例]
锂离子可充电电池组、锂聚合物可充电电池组
[产品应用示例]
笔记本电脑、平板电脑等

[产品详情]
[网站]
该产品系列是MinebeaMitsumi绿色产品 ,已获得杰出环保贡献产品认证。