
聚焦高性能模拟芯片和嵌入式处理器
聚焦高性能模拟芯片和嵌入式处理器的半导体供应商思瑞浦3PEAK(股票代码:688536)推出支持振铃抑制功能、具有待机模式的CAN信号改善功能(CAN Signal Improvement Capability, CAN SIC)收发器TPT1462xQ。
TPT1462xQ符合ISO 11898-2:2024高速CAN规范物理层要求并实现了信号改善功能(CAN SIC)。
TPT1462xQ具有更严格的位时间对称性和环路延时要求,可实现高达8 Mbit/s的CAN FD通信,支持1.7V~5.5V的VIO接口电平,可无需外加额外电路直接支持1.8V SOC以及3.3V、5V的MCU通讯,且具有低功耗待机模式,可通过ISO 11898定义的唤醒模式 (WUP) 实现远程唤醒。
TPT1462xQ通过CAN SIC信号改善功能大大抑制了网络上的信号振铃,可满足最新车载网络升级对更高通信速率的需求,广泛应用于汽车域控、ADAS、座舱等领域 。
目前TPT1462xQ是国内首款采用全国产供应链量产且通过多家车厂和Tier1项目测试认证并拿到定点的CAN SIC收发器,已开始小批量产出货。

TPT1462xQ产品优势
CAN SIC信号改善功能
TPT1462xQ具有优异的CAN信号改善功能,可以提高通讯速率、大幅抑制网络中的信号振铃效应,减少通讯误码率,从而提高整车网络通信速率和组网方式的灵活性。如下图所示,传统的CAN FD只适用于简单的总线架构的组网方式,在复杂的星型架构上,总线波形振铃现象和通讯误码率会大幅增加。

图1、常规总线架构组网方式

图2、星型架构组网方式
下图为星型组网下,常规CAN-FD和TPT1462xQ的CAN SIC信号波形对比。可以看到TPT1462xQ在复杂星型组网环境下的通讯总线电平波形质量有了极大的提升。
下方图3-1和3-2为星型组网下测试波形对比

图3-1、常规CAN-FD在星型网络多节点通信波形

图3-2、TPT1462xQ芯片在星型网络多节点通信波形
VIO电平支持1.7V~5.5V工作范围
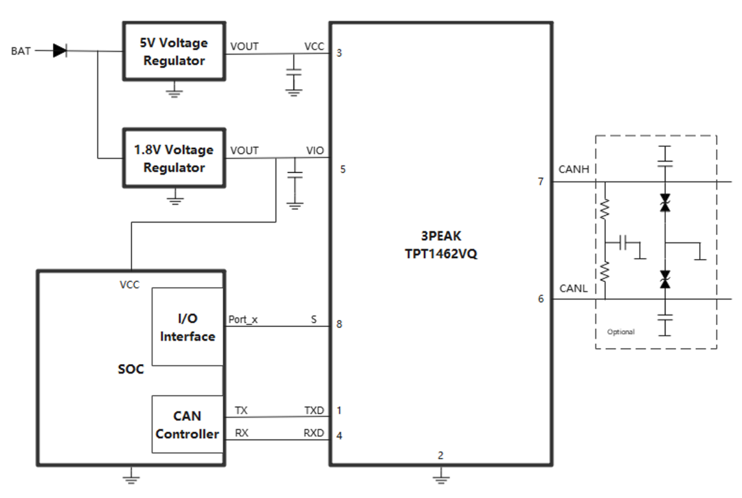
TPT1462xQ的VIO工作范围为1.7V~5.5V,可以更好的兼容更低的通讯接口电平。下图是面向1.8V通讯电平的方案对比,相较于市面上只支持5V和3.3V的传统CAN收发器,可以省掉外围的电平转换芯片和额外的LDO电源轨(见图4-1中红色部分),整体方案更加简洁并节省了系统成本,对于当前采用1.8V SOC系统的车载应用,这一优势提供了显著价值。
下方图4-1和图4-2为1.8V电平通讯方案对比

图4-1、传统CAN收发器和1.8V SOC 的通讯方案

图4-2、TPT1462VQ和1.8V SOC 的通讯方案
优异的电磁兼容特性
TPT1462xQ具有优异的电磁兼容特性,即使在极恶劣的电磁环境中,仍能维持CAN正常通信,为汽车安全通讯奠定了坚实的基础。同时基于汽车客户模块和整机的测试需求,TPT1462xQ已经在汽车零部件上通过了如下全部EMC测试,可以提供完整测试报告。

国内首款支持并通过ISO11898-2:2024认证的CAN SIC收发器TPT1462xQ
2024年3月更新的11898-2:2024,增加了对CAN SIC部分的参数要求,TPT1462xQ已经通过德国IHR实验室提供的符合ISO 11898-2:2024的物理层以及组网测试报告,成为国内首款支持并通过ISO 11898-2:2024认证的CAN SIC收发器。通过该测试意味着TPT1462xQ已经完全符合最新的国际标准ISO 11898-2:2024,并可以在复杂组网的各种条件下与其他符合国际标准并通过认证的产品稳定通信。

IHR是从事汽车总线测试的权威机构,是SAE、LIN联盟、PSI5联盟及国际主要整车厂指定的第三方CAN、LIN、GMLAN、J2602、PSI5、Cooling等总线一致性测试认证实验室,是ISO Work Group、AUTOSAR以及Open Alliance等组织的成员,也是全球汽车Ethernet、CAN、LIN、GMLAN、J2602总线开发、测试工具的主要供应商。

TPT1462xQ产品特性
具有CAN SIC信号改善功能(Signal Improvement Capability)
具有低功耗待机模式,支持唤醒模式(WUP)实现远程唤醒
支持高达8Mbps的CAN网络通信
VIO电平支持1.7V~5.5V
具有±42V以上的CAN BUS总线故障保护
具有±8kV的ESD防护能力(IEC 61000-4-2)
具有优异的电磁兼容特性(EMC)

TPT1462xQ现可提供样品和评估板服务, 如有需求请联系思瑞浦当地销售团队或邮件,
来源:思瑞浦3PEAK