
前言:高速吹风机量价齐升市场竞争格局初显
吹风机是居家生活必备物品,然而传统型吹风机所带来的体验并不佳,高频使用的女性群体对此更是深有感触。究其原因主要有:转速低,通常在每分钟2万转左右,导致干发速度慢;高温干发,容易损伤头发;噪声大且体积笨重等等。因此,能改善这些问题的高速吹风机一经推出便迅速风靡市场、发展迅猛,品牌数量与产品型号均呈加速增长态势。据统计,2020年仅有6个品牌生产高速吹风机,共16款机型;而截至23年6月,已有84个品牌推出了总共139款不同型号的高速吹风机。与此同时,高速吹风机竞争格局初显:高速电吹风开创者——英国品牌戴森主打高端市场;本土品牌徕芬则低价切入市场,主打中低端市场,并以其高性价比的产品占据国内市场线上销量榜首。徕芬产品低价的关键在于其通过自研电机大幅降低了生产成本;而电机的背后则离不开一套高可靠、高性价比的MCU方案。
作为高速吹风机市场背后的核“芯”玩家,国产品牌BPS(晶丰明源)及旗下的Linko(凌鸥创芯)一直致力于持续迭代和优化IC产品。Excelpoint世健旗下子公司Synergy世辉是BPS和Linko的授权代理商,可以为客户提供完整的解决方案与技术支持。接下来,Synergy世辉的FAE将基于凌鸥的MCU方案,手把手教您制作一个高速吹风机。
方案介绍
本次使用的方案为:
凌鸥MCU-LKS32MC037LM6S8B + IPM-LKS1D5003D +电源BP85226DF
整体方案特点
· 成熟的控制算法,启动平稳,启动兼容性强,电机噪音低,无金属异响,控制稳定。
· 纹波补偿算法,减小母线电解电容,降低高压电容成本,极致性价比。
· 双电阻采样,运行平稳,噪音小,FOC快速刹。
· 功率部分采用LKS1D500xD单相IPM-ESOP13封装,生产工艺简单,散热好,性价比高。
· 安全保护机制:过压、过温、堵风口停机保护。
· 辅助电源BP85226DF,集成VCC电容、续流二极管反馈二极管,支持快速开关机。
MCU原理图

图1:MCU主控是电机的心脏,高速M0内核
(一)MCU主控优势
· 电机控制专用MCU,内置运放、比较器、DAC、MCPWM等,外围简洁。
· 工作温度满足105度工业级要求,满足风筒应用的特别需求。
· 工作电流小,037L/038L 内置5V LDO可以直接给仿真器烧录供电。
· 进一步减少外围器件,缩小PCB尺寸。
· 可满足两对极电机高达每分钟22万电转速的算力需求。
· 仪表级全差分可编程增益放大器OPA。
· 不需要电压偏置,可处理正负电流信号。
· 高精度0.5%电压基准源。
· 内置比较器,负端电压基准可选。
· 内置DAC,可作为过压过流比较参考。

图2:电源供电部分: BP85226DF外围电路

图3:竞品电源 外围复杂
极简外围的IPM供电电路,可用在多种场合功率器件的辅助供电,布线简减少走线干扰易过EMC。
(二)电源优势
· 外围极简,节省Vcc电容、续流二极管、反馈二极管等。
· 支持快速开关功能,极大程度上降低启动延时,提升用户体验。
· 待机功耗低(50mW@230Vac),输出电压可调。
· 拥有改善EMI性能的频率调制技术。

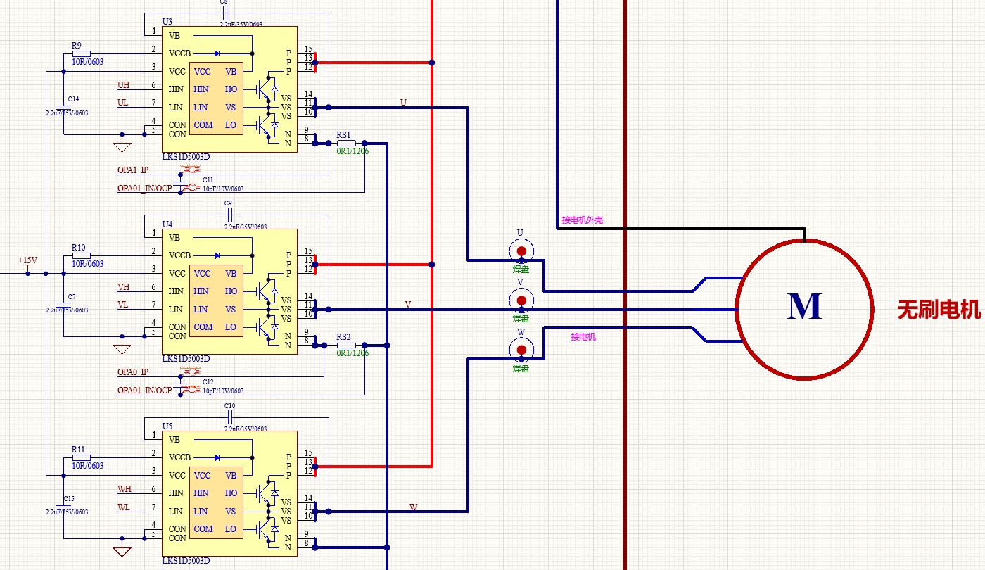
图4:IPM功率器件部分
高速电机的U V W相功率模块,因MOS管不良率高,本次选用凌鸥的高压IPM模块。
(三)IPM模块的优势
· 集成度高,内置600V预驱、快恢复Mos、自举二极管,温度检测功能可选。
· 优化的封装设计,成本较三相IPM大幅下降,甚至可以和分立预驱、Mos竞争。
· 具有良好的散热能力,并且满足电气间隙要求。
· 与三相IPM相比,其布板灵活,适应环形、条形、异形等多种结构的PCB。
· 与分立预驱、Mos相比,其零件数量少,加工成本低,可靠性高。
· 产品系列化,满足相同封装,300V/500V耐压、7A/5A/4A/3A有4款电流型号可匹配。

图5:负离子发生器
秋冬季节天气干燥,使用负离子可以避免头发静电问题,负离子工作时会产生带负电的离子微粒,可以让发质顺头发不枯燥,紧致毛鳞片、减少分叉。因此增加负离子功能也是有必要的。

图6:发热丝部分
此外,秋冬季吹头发时还需要更多的热量,因此也要加上过温保护功能:用MCU实时监控发热丝温度,紧急情况下可以关掉发热丝,而且发热丝内部也有过流过温保护。

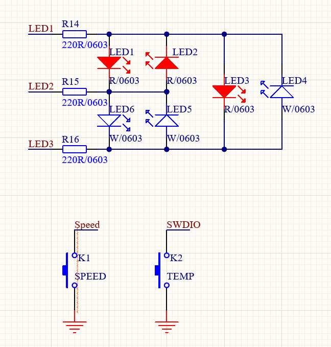
图7:按键指示灯部分
再加个按键和指示灯也是有必要的,能更方便直观地控制显示温度档位。

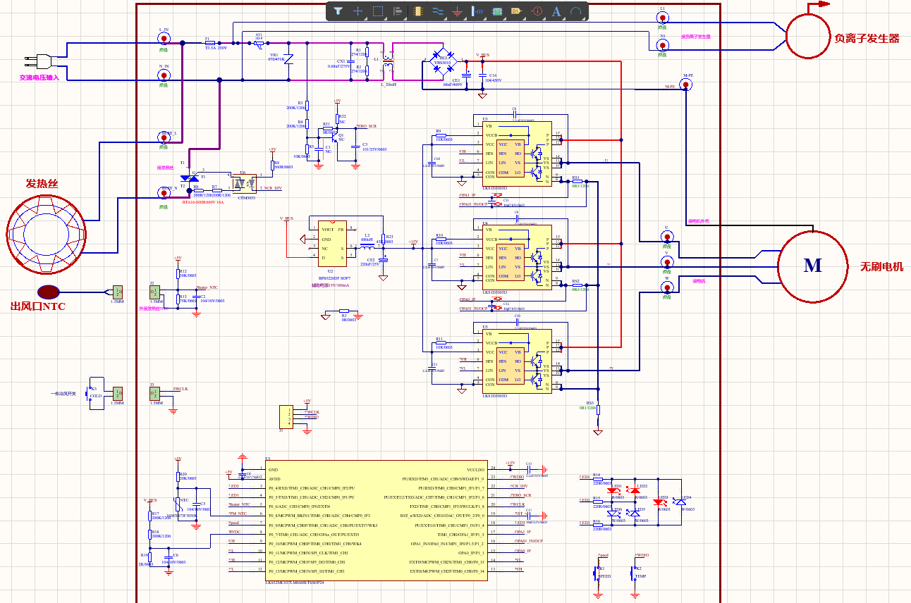
图8:搭建完后整体原理图
(四)元件封装搭建

图9:给各元件都加上8D封装,后续方便看效果图(上图只是其中一个元件)
(五)PCB布线搭建

图10:PCB完成后
(六)8D效果正反面图:


图11:8D效果正反面图
(七)凌鸥MCU-LKS32MC037LM6S8B + IPM-LKS1D5003D +电源BP85226DF

图12:凌鸥MCU-LKS32MC037LM6S8B + IPM-LKS1D5003D +电源BP85226DF
(八)软件调试


软件调试阶段,需要测试硬件是否正常:先配置端口参数,在sys_init()系统初始化函数中使能DebugPWM_OutputFunction()函数,用示波器测试每相的PWM波形是否正常(注意:不能带电机,且电流设置为0.2A即可)。波形正常,说明硬件正常;不正常,则需要检查电路是否有问题,依次逐级排查。

U V W 三相波形正常后,可以装电机上电测试。

最后,调试好后装上外壳测EMC之后,一个高速吹风机就制作完成了。
Synergy世辉电子作为Excelpoint世健旗下的全资子公司,秉承了母公司良好的技术基因,能提供一站式的器件硬件支持,同时拥有自己的软件工程师,后续能提供针对高速电机软件测试相关的支持,全力帮助客户建立及优化自主可控的应用开发能力,缩短项目周期,在激烈的市场中抢占先机。
关于世辉——世健旗下公司,助力“中国芯”发展
世辉电子(Synergy Electronics)于2019年成立香港和深圳公司,是世健系统(香港)有限公司旗下的全资子公司。作为一家具有创新力与活力的专业电子元器件分销商和解决方案供应商,世辉设有AIoT(人工智能+物联网)、PNE(电源与新能源)和Lighting(照明)三大事业部,团队成员均具有丰富的行业经验,可以为来自物联网通讯、安全、智能终端、电源、智慧能源、LED照明及智能照明等多个领域的客户,提供高品质的产品与强大的技术支持。
“芯”系中国,拥抱亚洲。世辉致力成为供应商和制造商沟通的桥梁,以热诚和专业拥抱中国市场,为原厂和客户提供最优质的服务。依托于世健在东南亚等海外地区的优质客户群体、成熟且广阔的销售网络,以及三十多年的深厚市场经验,世辉可以帮助“中国芯”积极走出国门,开拓出更广阔的市场天地,为“中国芯”的发展及成长奉献自身的一份力量。