
近日,杰华特JW3119E供电协议芯片通过UFCS认证,可广泛应用于电源适配器,车载充电器,多口充电器等其他快速充电设备,助力快充产品体验提升。

认证证书
UFCS简介
UFCS(Universal Fast Charging Specification)融合快充规范全称《移动终端融合快速充电技术规范》,由电信终端产业协会发布的快速充电技术规范,是我国首个快充技术标准。它旨在解决市场上快充标准复杂多变、互不兼容的问题。UFCS认证的实现,能够实现跨品牌大功率快充,同时对节能环保起到积极作用。通过统一快充标准,UFCS有助于减少资源浪费,提升用户的使用体验,降低产业链上下游的研发风险与成本,为节能环保赋能。
近日,杰华特JW3119E供电协议芯片通过UFCS认证,获得“融合快速充电功能认证证书”。这项认证是对杰华特在快充领域技术创新、产品设计和服务质量等方面贡献的高度认可。杰华特一直注重技术创新,通过不断提升企业核心竞争力,助力快充行业不断向前发展。
下面让我们来了解下JW3119E芯片吧!
产品详情
JW3119E是一款高集成度的 USB Type-C 端口控制器,符合 USB Type-C 规范、Battery Charging Spec. V1.2协议、满足UFCS 协议电气特性及时序、物理层、协议层、应用层、功率规则等协议要求,和PD 3.1 标准,专为 USB Type-C 下行端口(DFP) 充电应用而设计。
它内部集成了USB PD PHY、Type-C检测功能、电缆压降补偿、内置32位高性能RISC-V MCU控制器和外部NMOSFET控制电路。内部包含一次性可编程存储器(OTP),用于编程代码和用户数据配置。
JW3119E芯片采用 QFN 4mmx4mm-24 高集成封装工艺,可以优化PCB布板的面积,并集成含有精确的恒压和恒流控制的反馈回路,支持3.3V-21V宽范围输出,调压精度可达10mV LSB,支持0A-10A调流范围,调流精度可达10mA LSB,可以确保在快充方案中输出更精准的电压和电流,在与终端设备协同快速充电过程中实现更加精细化的调节。
同时,JW3119E协议控制芯片能够提供给快速充电应用以安全、可靠的保护功能,芯片集成了过压保护(OVP), 过流保护(OCP), 欠压保护(UVP), 过温保护(OTP), 采样电阻开路保护(OGP) , 负载开关异常保护, 端口腐蚀保护,限功率保护(LPS)等多重保护,且保护阈值固件可调,为实现更大功率的快速充电的安全性提供了可靠保障。
该协议芯片集成可编程控制内核,可轻松实现客制化需求,外置GPIO接口,支持IIC协议,内部集成智能功率分配算法,可方便实现快速充电器的多口应用及合理可靠的多口功率分配,产品应用更加智能、灵活。

规格书首页
应用领域
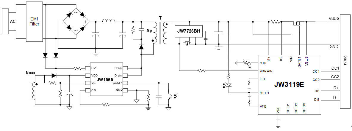
JW3119E芯片可广泛应用于电源适配器,车载充电器,多口充电器等其他快速充电设备。

快充电源适配器应用图

车载充电器应用Demo
同时车规级产品JWQ3119E也已经可以提供样品,如果您想获取完整版规格书或申请样品
请与我们联系:sales_global@joulwatt.com