

基于TMR技术的新型车用芯片助力行业合作伙伴实现技术路线升级并提升供应链安全
2024年1月27日消息,专注于隧道磁阻(TMR)技术的磁传感器制造商江苏多维科技有限公司(MultiDimension Technology Co., Ltd., MDT)推出了基于TMR技术的数字式TMR3365车用磁性角度传感器芯片,适用于节气门位置检测、EGR阀位置检测、电子刹车系统位移检测、水阀执行器位置检测、车身高度检测等多种应用领域。

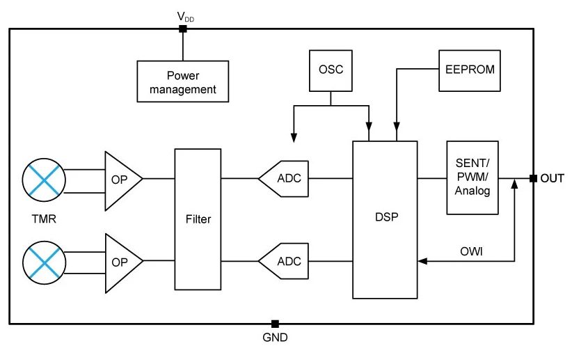
多维科技TMR3365磁性角度传感器芯片集成了高精度角度测量TMR元件和信号处理ASIC,可实现±0.3°以内的绝对位置精度。三种输出模式SENT/PWM/Analog可支持多种应用的要求。用户可以通过单线通讯协议(OWI)开启5点/17点非线性校准功能,补偿由结构或安装带来的非线性误差,并自行定义任意角度测量范围。TMR3365内置自诊断功能及报警机制,为应用安全提供保障。TMR3365采用通用的SOP8封装,支持4.5 V ~ 18 V的供电电压范围和-40℃ ~ 160℃的工作温度范围,符合车规应用的AEC-Q100标准,并同时满足多种工业类、消费电子类应用中的位置检测和角度检测的需求。
多维科技自主拥有先进的8英寸专业TMR和AMR磁传感器产线,芯片年产能可达数十亿颗。其完备的制造体系已通过ISO9001、IS014001、IATF16949体系认证。多维科技为汽车电子、消费电子、工业类、医疗和新能源行业的合作伙伴储备了充足的产能,在位置检测、角度和速度测量、线性位移测量、微弱磁场和磁特征检测、计量仪表和电流检测等多种应用场合为客户提供高品质的磁传感器芯片产品和应用方案。多维科技的IDM业务模式,支持设计、制造和销售其自主品牌的磁传感器产品,同时可提供晶圆代工业务,助力行业伙伴完成技术路线升级,实现合作共赢。
TMR3365产品特性
隧道磁阻(TMR)技术
工作电压:4.5 V ~ 18 V
工作电流:10mA
支持芯片引脚电压反接保护
支持单线通讯协议(OWI)
输出模式:SENT / PWM / Analog
线性编程模式:5 点/17 点分段标定
可编程角度测量范围
内置自诊断及报警机制
内置EEPROM,可擦写次数﹥1万次
工作温度范围:-40 °C ~ 160 °C
优越的抗环境磁场性能
符合 RoHS & REACH
符合面向汽车的 AEC-Q100 标准
TMR3365关键特性参数



TMR3365引脚定义

TMR3365功能框图

TMR3365封装图(SOP8)
来源:多维科技