
国际电信联盟(ITU)将433.92MHz工业、科学和医学(ISM)频段分配给1区使用,该区域在地理上由欧洲、非洲、俄罗斯、蒙古和阿拉伯半岛组成。尽管最初旨在用于无线电通信之外的应用,但多年来无线技术和标准的进步使得ISM频段在短距离无线通信系统中颇受欢迎。
ITU 1区的运营商无需为使用433.92MHz频段获得许可,常见应用包括软件定义无线电、医疗设备和重型机械的工业无线电控制系统。在美国,433.92MHz频段由获得许可的业余无线电台使用。
任何无线电传输应用都需要高增益放大器来驱动天线。根据应用要求,这可以通过一级或多级实现;输出功率值越高,RF传输距离越长。为了实现最佳频率响应,设计中必须考虑几个因素,例如适当的阻抗匹配、滤波和热管理。
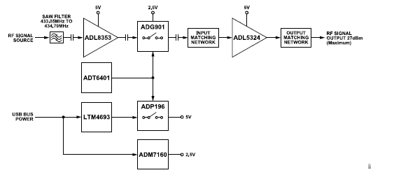
图1所示电路是ADI的一个双级RF放大器模块,针对工作在433.92MHz ISM频段的发射信号链进行了优化。在中心频率,电路产生大约+35.8dB的增益。RF输入和输出端口采用50Ω阻抗匹配设计,支持电路与标准50Ω系统之间的直接连接。

图1.ADI CN0551简化功能框图
为防止过热,当达到用户定义的温度跳变点时,温度监视开关电路会禁用RF放大器。当温度降至滞回设定点以下时,该开关电路也会自动使能放大器。
评估和设计支持
►电路评估板
►CN0551电路评估板(EVAL-CN0551-EBZ)
►设计和集成文件
►原理图、布局文件、物料清单
电路描述
工作在433.92 MHZ ISM频段
ADI CN0551的RF信号首先通过声表面波(SAW)滤波器,然后通过增益级,这有助于消除不需要的带外放大。选择滤波器时,必须在频带平坦度和带外抑制之间取得平衡。SAW滤波器也是一个插入损耗源,它会降低信号链的整体增益,选择时需要仔细考虑。
该参考设计所用的SAW滤波器的典型最大插入损耗为2dB,端接阻抗为50Ω。
放大器级
ADI CN0551的RF信号路径中使用两个放大器级。第一级是AD8353 RF增益块放大器,它在433.92MHz ISM频段提供19.6dB(典型值)的固定增益。AD8353的工作频率范围为1MHz至2.7GHz,在整个频率范围内的回波损耗大于10dB。
AD8353的RF引脚内部匹配50Ω,因此它能直接集成到标准RF信号路径中,而无需外部匹配网络。如图2所示,只需要RF引脚上有隔直电容且电源引脚上有旁路电容,AD8353便能正常工作。表1列出了这些电容的推荐值。

图2.AD8353连接图
表1.AD8353电容值
功能/元件 | 元件值 |
交流耦合电容 | |
CIN | 1000pF |
COUT | 1000pF |
旁路电容 | |
CBYP1 | 100pF |
CBYP2 | 0.47μF |
ADL5324 RF驱动放大器用作设计的第二级。该器件的工作频率范围为400MHz至4GHz,典型增益为18.2dB,典型噪声系数为6.8dB,从433.05MHz到434.79MHz的典型输出三阶交调截点(OIP3)为38.4dBm。
只需通过RF扼流圈向RFOUT引脚施加+5V电压,即可设置ADL5324的偏置点。建议使用120nH的电感,因为这也会为433.92MHz ISM频段提供一定的输出匹配。为了滤除电源线上的RF信号和高频噪声,ADL5324的输出级偏置需要三个解耦电容。图3显示了RF输出级上偏置电感和电容的正确配置。

图3.ADL5324直流偏置电感和电容
ADL5324的阻抗匹配
为实现最优性能,ADL5324需要外部匹配网络,以便针对所需频段调谐阻抗。输入匹配网络包括电感(LIN)和电阻(RIN),其与RFIN引脚和分流电容(CIN)串联放置。同样,输出匹配网络也使用串联电感(LOUT)和分流电容(COUT)。RFIN和RFOUT引脚也需要外部隔直电容。图4展示了ADL5324的完整阻抗匹配网络。

图4.ADL5324外部匹配网络
对于ADL5324数据手册中列出的420MHz至494MHz调谐频带,CN0551参考设计使用类似的元件值。推荐值请参阅表2。
这些元件的正确布局对于匹配也很重要。因此,CN0551遵循ADL5324数据手册中针对420MHz至433.92MHz调谐频带的推荐值。
这些值是从元件中心测量到放大器的边缘。
表2.ADL5324外部阻抗匹配网络元件值
功能/元件 | 元件值 |
交流耦合电容 | |
CAC1 | 10pF |
CAC2 | 20pF |
调谐电容 | |
CIN | 20pF |
COUT | 6.2pF |
调谐电感 | |
LIN | 1.6nH |
LOUT | 5.6nH |
跳线 | |
RIN | 2Ω |
元件间距 | |
λ1 | 419mil |
λ2 | 438mil |
λ3 | 248mil |
λ4 | 311mil |
RF性能
CN0551产生的S参数、相位噪声测量结果和稳定性指标如图5、图6和图7所示。
在433.92MHz的中心频率,CN0551实现了35.8dB的增益。该系统的相位噪声很低,在10kHz和100kHz的频率偏移时,相位噪声值约为-145dBc/Hz;在1MHz的频率偏移时,相位噪声值为-130dBc/Hz。当频率偏移高于1MHz时,相位噪声值保持在-130dBc/Hz以下。
系统在整个433.92MHz ISM频段保持稳定,Rollet稳定性因子(k)高于1,辅助稳定性指标(B1)高于0。

图5.S参数与频率的关系

图6.相位噪声与频率偏移的关系(433.92MHz输入)

图7.稳定性测量与频率的关系
图8显示了CN0551的输出功率(POUT)与输入功率(PIN)的关系图。使用CN0551上安装的默认SAW滤波器,-3dBm输入产生最大½W的输出功率。绝对最大输入功率为+10dBm。不建议在高于此输入电平的情况下操作电路,以免造成损坏。

图8.POUT与PIN的关系(433.92MHz输入)
过温管理
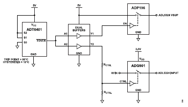
CN0551上实现了过温管理特性,当电路板温度达到预设阈值时,放大器电路会自动禁用。一旦温度降至滞回设定点以下,CN0551放大器就会自动使能。该特性通过ADT6401温度开关的开漏输出(TOVER/TUNDER)实现,它会监视ADL5324附近的温度并将其与引脚可编程跳变点进行比较。
引脚S0、S1和S2的状态选择ADT6401的温度跳变点和滞回。表3列出了CN0551上可用的温度跳变点和滞回设置。
表3.选择ADT6401跳变点和滞回
S0 | S1 | 温度跳变点 | 滞回 |
0 | 0 | +65°C | 10°C |
1 | 0 | +75°C | 10°C |
浮空 | 0 | +85°C | 10°C |
0 | 1 | +95°C | 10°C |
1 | 1 | +105°C | 10°C |
浮空 | 1 | +115°C | 10°C |
0 | 浮空 | +5°C | 2°C |
1 | 浮空 | -5°C | 2°C |
浮空 | 浮空 | -15°C | 2°C |
默认情况下,CN0551参考设计使用+95°C跳变点和+10°C滞回设置。
ADL5324没有可由ADT6401输出直接控制的内部关断特性,因此该功能必须通过开关电路在外部实现。在CN0551中,这是通过ADG901 RF开关和ADP196功率开关完成的,这两个开关可以断开ADL5324的RF输入和直流偏置。利用ADT6401输出可以同时接通或断开这两个器件,如图9所示。对于ADG901,使用一个1:1电阻分压器来满足CTRL引脚的2.5V电平要求。

图9.CN0551过温管理电路
为了获得最佳性能,必须使ADT6401的GND引脚和热源的GND引脚的热阻最小。因此,将ADT6401尽可能靠近ADL5324放置很重要。
布局考量
功率放大器在使用时会产生大量热量;因此,必须特别注意散热。为了解决功耗问题,EVAL-CN0551-EBZ使用3层厚的接地层,并在ADL5324周围和下方布置了多个热通孔。
使用热像仪观察EVAL-CN0551-EBZ可以发现,在RF输入为-10dBm的情况下,ADL5324周围的峰值电路板温度约为46°C,如图10所示。将布局中的散热技术与过热监控电路相结合,可防止ADL5324达到其最高结温。

图10.CN0551热性能(RF输入功率 = -10dBm)
USB电源管理
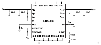
CN0551通过micro-USB端口获得电源,并由LTM4693 µModule调节至+5V。这款超薄、独立的降压-升压DC/DC转换器简化了稳压器电路设计,因为它已经包括了开关模式控制器和用于低噪声放大器电源的功率器件。CN0551中的+5V器件在正常工作期间消耗大约175mA电流,这主要由ADL5324和AD8353消耗。两个放大器级在较高温度下还会消耗额外的电源电流(如其各自的数据手册所述)。凭借2A的最大连续输出电流,LTM4693足以满足CN0551的电流要求。
LTM4693正常运行只需要几个旁路电容、一个反馈电阻和一个RC补偿电路。如图11所示,CN0551遵循LTM4693数据手册中针对旁路电容和RC补偿电路的推荐值。SS和MODE/SYNC引脚连接到CN0551上的VIN,将器件配置为低噪声、恒定频率脉宽调制(PWM)工作模式,默认软启动周期为2ms。

图11.LTM4693连接图
LTM4693的输出电压由VOUT+和FB引脚之间连接的外部反馈电阻(RFB)设置;其值通过式1计算。

其中:
VOUT是所需输出电压,单位为V。RFB是反馈电阻,单位为kΩ。
对于所需的+5V输出电压,该公式得出RFB值为15.1kΩ。这在设计中实现为15kΩ电阻。
默认情况下,LTM4693的开关频率为1MHz。然而,在FREQ引脚和GND上连接一个外部电阻(RT)可以提高此频率;其值通过式2计算。

其中:
fSW是所需的开关频率,单位为MHz。RT是外部电阻,单位为kΩ。
使用更高开关频率会降低电源效率,但这也会降低输出电压纹波,从而为放大器提供更稳定的电源电压。如图12所示,更高频率还有助于减少近载波相位噪声。对于CN0551,开关频率设置为2MHz;使用此值和式2得出RT为110kΩ。

图12.LTM4693不同开关频率(1MHz和2MHz)下CN0551的相位噪声
ADM7160低压差(LDO)稳压器产生ADG901 RF开关所需的+2.5V电源电压。该器件具有2.3V至6.5V的输入电压范围和一个固定输出电压,可提供最大200mA电流。
为确保LDO的稳定性,必须使用有效电容(CEFF)大于0.7μF的优质电容(例如X5R或X7R)。这还需要考虑温度和直流偏置效应。式3可用于根据所选电容的规格来计算CEFF。

其中:
CEFF是最坏情况下的电容,单位为μF。
CBIAS是工作电压下的有效电容,单位为μF。
TEMPCO是最坏情况下的电容温度系数。
TOL是最坏情况下的电容容差。
在CN0551中,配合ADM7160使用的电容的额定电容值为4.7μF,最坏情况温度系数为0.15,最坏情况容差为0.20。根据电容与偏置电压的关系图,输入旁路电容(+5V偏置)和输出旁路电容(+2.5V)的有效电容分别约为2.13μF和3.60μF。在式3中使用这些值可得出1.45μF和2.45μF的最坏情况电容值,二者均高于0.7μF的最低要求。
常见变化
如果不需要0.5W的功率水平,可以改用ADL5320作为433.92MHz ISM频段的驱动放大器。与ADL5324相比,该器件提供略高的增益和较低的噪声系数,但代价是OIP3更低。ADL5320的饱和输出电平仅为250mW左右。
ADT6402也可用作温度开关;该器件与ADT6401引脚兼容,并具有与后者相同的规格,但输出为低电平有效。使用ADT6402时需要一个反相缓冲器。
ADI还提供类似的用于在915MHz和2.45GHz ISM频段中进行传输的放大器设计。欲了解更多信息,请参阅CN0522和CN0417电路笔记。
电路评估与测试
本节介绍用于测试CN0551的S参数和相位噪声的设置和步骤。如需完整的详细信息,请参阅EVAL-CN0551-EBZ用户指南。
设备要求
以下设备用于开展测试:
►CN0551电路评估板(EVAL-CN0551-EBZ)
►Keysight® E5061B矢量网络分析仪
►Rohde & Schwarz® SMA100A信号发生器
►Rohde & Schwarz FSUP信号分析仪
►20dB衰减器(选配),用于信号分析仪的输入保护
►5V;≥0.5A交流/直流电源适配器,带microUSB电缆
►SMA电缆
设置和测试
图13显示了CN0551与矢量网络分析仪的正确端口连接。要测量S参数,请遵循以下程序:
1.配置矢量网络分析仪的扫描范围和频率步长。起始和停止频率应分别设置为433MHz至435MHz。扫描的频率步长应设置为10kHz。
2.使用校准套件对矢量网络分析仪执行完整的2端口校准。请注意,EVAL-CN0551-EBZ的RF输入可以直接连到测试端口,因此测试设置仅需要一根测量电缆。
3.使用5V电源适配器和micro USB电缆为EVAL-CN0551-EBZ供电。
4.使用校准的测试设置将EVAL-CN0551-EBZ连接在矢量网络分析仪的测试端口上。
5.设置网络分析仪以显示各个S参数的迹线。
6.在矢量网络分析仪上执行自动缩放功能。如果需要,随后可调整比例。

图13.S参数测量设置
图14显示了执行相位噪声测试时CN0551与信号源分析仪和信号发生器的正确连接。要测量相位噪声,请遵循以下程序:
1.设置信号源分析仪测量相位噪声并配置其测量范围。起始和停止偏移应分别设置为1kHz和30MHz。
2.将信号发生器的输出设置为433.92MHz的频率和-10dBm的电平。
3.如果设备可以处理放大器输出(-10dBm输入时约为25.85dBm),请参考信号源分析仪数据手册上的最大输入电平。如有必要,将衰减器连接到信号源分析仪的输入。
4.使用5V电源适配器和micro USB电缆为EVAL-CN0551-EBZ供电。
5.将信号发生器输出连接到EVAL-CN0551-EBZ的RF输入。
6.将EVAL-CN0551-EBZ的RF输出连接到信号源分析仪。
7.在信号源分析仪上启动新的测量运行。

图14.相位噪声测量设置
了解更多
-AD8353 S-参数
-ADL5324 S-参数
-ADG901 S-参数
-ADIsimRF™ RF信号链计算工具
-LTspice® SPICE仿真软件
-LTpowerCAD®设计工具
-功耗与芯片温度计算器
-教程MT-093,热设计基础,ADI公司。
-教程MT-101:解耦技术,ADI公司。
-Tompsett,Kevin。2017.设计开关电源中使用的二级输出滤波器。ADI公司。
-Kumbhar,Abhaykumar。2017.ISM频段概述和软件定义无线电实验。无线个人通信:国际期刊,第97卷。
-Rao,Shreharsha。2005.充分利用免许可ISM频段。EETimes.com。
-Sylla,Iboun。2009.设计免许可频段的无线产品时应了解法规要求。EE-Times.com。
-Schweber,Bill。2018.RF功率放大器,第一部分:功能。AnalogICTips.com。
-Kundert,Ken。2006.电源降噪。The Designer’s Guide Community。
数据手册和评估板
CN0551评估板、AD8353数据手册、AD8353评估板、ADL5324数据手册、ADL5324评估板、ADG901数据手册、ADG901评估板、ADM7160数据手册、ADM7160评估板、ADT6401数据手册、LTM4693数据手册、LTM4693评估板
ESD警告
ESD(静电放电)敏感器件。带电器件和电路板可能会在没有察觉的情况下放电。尽管本产品具有专利或专有保护电路,但在遇到高能量ESD时,器件可能会损坏。因此,应当采取适当的ESD防范措施,以避免器件性能下降或功能丧失。
Circuits from the Lab®参考设计是经过测试的参考设计,有助于加速设计,同时简化系统集成,帮助解决当今的模拟、混合信号和RF设计挑战。如需更多信息和/或技术支持,请访问:www.analog.com/CN0551。 | 连接/参考器件 | |
AD8353 | 1MHz至2.7GHz RF增益模块 | |
ADL5324 | 400MHz至4GHz ½ W RF驱动放大器 | |
ADG901 | 0Hz至4.5GHz、40dB关断隔离(1GHz)、17dBm P1dB (1GHz) SPST开关 | |
ADP196 | 5V、3A逻辑控制的高端电源开关 | |
ADT6401 | 2.7V至5.5V、引脚可选温度开关 | |
ADM7160 | 超低噪声、200mA线性稳压器 | |
LTM4693 | 超薄低VIN、2A降压-升压μModule®稳压器 | |
ADI的Circuits from the Lab™电路由ADI工程师设计构建。每个电路的设计和构建都严格遵循标准工程规范,电路的功能和性能都在实验室环境中以室温条件进行了测试和检验。不过,您需负责自行测试电路,并确定其是否适用。因而,ADI将不对由任何原因、连接到任何所用参考电路上的任何物品所导致的直接、间接、特殊、偶然、必然或者惩罚性的损害负责。
Circuits from the Lab电路仅供与ADI产品一起使用,并且其知识产权归ADI或其授权方所有。虽然您可以在产品设计中使用参考电路,但是并未默认授予其它许可,或是通过此参考电路的应用及使用而获得任何专利或其它知识产权。ADI确信其所提供的信息是准确可靠的。不过,Circuits from the Lab电路是以“原样”的方式提供的,并不具有任何性质的承诺,包括但不限于:明示、暗示或者法定承诺,任何适销性、非侵权或者某特定用途实用性的暗示承诺,ADI无需为参考电路的使用承担任何责任,也不对那些可能由于其使用而造成任何专利或其它第三方权利的侵权负责。ADI有权随时修改任何参考电路,恕不另行通知。
关于ADI公司
Analog Devices, Inc. (NASDAQ: ADI)是全球领先的半导体公司,致力于在现实世界与数字世界之间架起桥梁,以实现智能边缘领域的突破性创新。ADI提供结合模拟、数字和软件技术的解决方案,推动数字化工厂、汽车和数字医疗等领域的持续发展,应对气候变化挑战,并建立人与世界万物的可靠互联。ADI公司2022财年收入超过120亿美元,全球员工2.5万余人。携手全球12.5万家客户,ADI助力创新者不断超越一切可能。更多信息,请访问www.analog.com/cn。