
作者:ADI应用工程经理Xinyu Liang
摘要
本文展现了在无线尤其是在射频领域应用中,实现超快速电源瞬态响应的实用方法。其旨在解决由于电源瞬态消隐时间,给系统设计开发者带来的信号处理效率低下的问题与挑战。针对不同的应用,ADI提出了相应的示例解决方案,并引入了Silent Switcher 3单片电源产品实现最佳瞬态性能。
简介
信号处理单元和片上系统(SoC)单元通常具有突然改变的负载瞬态变化。这种负载瞬态变化将干扰电源电压,而电源电压在射频(RF)应用中极其重要,这种变化的电源电压又会高度影响时钟频率,致使射频片上系统(RFSoCs)通常在负载瞬态过程中使用消隐时间。在5G应用中,信息质量与过渡区间中的消隐时间高度相关。因此,对于任何射频片上系统(RFSoC)来说,越来越需要减少电源侧的负载瞬态效应,以提高系统级性能。本文将介绍几种在射频应用中实现电源快速瞬态响应的方法。
用于射频应用的快速瞬态Silent Switcher 3系列
实现快速瞬态电源轨的最直接方法之一是选择具有快速瞬态性能的稳压器。Silent Switcher 3系列IC具有极低频输出噪声、快速瞬态响应、低EMI辐射和高效的特性。它采用超高性能误差放大器设计,即使采用激进的补偿方法也能提供额外的稳定性。4MHz的最大开关频率使IC能够在固定频率峰值电流控制模式下将控制环路的带宽推至50kHz的范围。表1列出了设计人员可以选择用以实现快速瞬态性能的 Silent Switcher 3 IC。
表1.Silent Switcher 3系列参数
产品型号 | 电流水平 | 封装 | 温度额定值 | 特性 |
LT8625S | 8A | 20引脚、4mm × 3mm LQFN | 125°C | 超低噪声,快速瞬变 |
LT8625SP | 8A | 20引脚、4mm × 3 mm LQFN | 150°C | 超低噪声,快速瞬变,顶部散热 |
LT8625SP-1 | 8A | 24引脚、4mm × 4mm LQFN | 150°C | 超低噪声,快速瞬变,顶部散热 |
LT8627SP | 16A | 24引脚、4mm × 4mm LQFN | 150°C | 超低噪声,快速瞬变,顶部散热 |
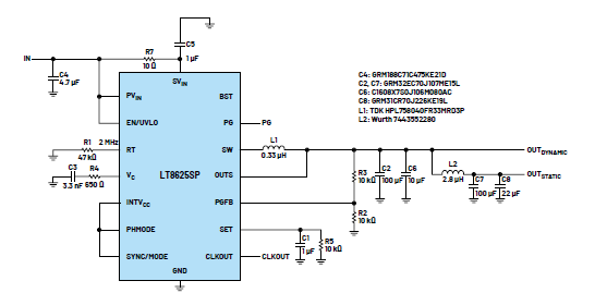
图1显示了基于LT8625SP用于5G RFSoC的典型1V输出电源,其同时需要满足快速瞬态响应和低纹波/噪声水平。1V的负载由发射/接收相关电路以及本振(LO)和压控振荡器(VCO)组成。发射/接收负载会在频分双工 (FDD) 操作中出现负载电流突变。同时,LOs/VCOs负载恒定,但要求极高精度与极低噪声。LT8625SP的高带宽特性使设计人员能够使用第二电感(L2)分离动态负载和静态负载,从而在单个IC上为两个关键的1V负载组供电。图2显示了4A到6A动态负载瞬态的输出电压响应。5us内动态负载即可恢复,且峰值电压小于0.8%,这最小化了对静态负载侧的影响,峰值电压仅小于0.1%。可通过改进此电路,用以适应其他输出组合,如0.8V和1.8V,由于低频范围的超低噪声、低电压纹波和超快瞬态响应,因而无需达到LDO稳压器级均可直接为RFSoC供电。

图1.LT8625SP的典型应用电路,动态/静态射频负载分离

图2.负载瞬态响应很快,VOUT偏差极小,不会影响静态负载
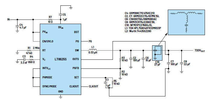
在时分双工(TDD)模式下,与噪声紧密相关的LO/VCO会随着发送/接收模式的变化而加载和卸载。因此,可以使用图3所示的简化电路,因为所有负载都被视为动态负载,同时更急切需要后置滤波来保持LO/VCO的低纹波/低噪声特性。馈通模式下的3端子电容器可实现足够的后置滤波,其最小化的等效L可保持负载瞬态的快速带宽。馈通电容与远端输出电容一起形成了另外两个LC滤波电路,而所有Ls都来自3端电容的等效串联电感(ESL),其极小因而对负载瞬态的危害较小。图3还说明了Silent Switcher 3系列的简单远程检测连接。由于独特的参考输出和反馈技术,只需将SET引脚电容(C1)的接地和OUTS引脚开尔文连接到所需的远程反馈点。此种连接无需电平转换电路。图4显示了1A负载瞬态响应波形,恢复时间小于5us,输出电压纹波小于1mV。

图3.LT8625SP的典型应用电路,动态/静态射频负载合并

图4.馈通电容可提升瞬态响应,同时保持最小输出电压纹波
通过预充电信号驱动Silent Switcher 3系列IC实现快速瞬态响应
在某些情况下,若信号处理单元功能强大、同时具有足够的引脚(GPIO),并且信号处理方式合理得当,就可以预知瞬态发生。这通常发生在一些FPGA的电源设计中,其中可生成预充电信号辅助驱动电源瞬态响应。图5为一类典型应用电路,该电路使用FPGA生成的预充电信号在实际负载转换发生之前提供偏置,以便LT8625SP可以有额外的时间来适应负载扰动,而不会产生过大的输出电压(VOUT)偏差和恢复时间。由于预充电信号对反馈造成干扰,因此省略了从FPGA的管脚(GPIO)到逆变器输入的调谐电路。电平控制为35mV。此外,为了避免预充电信号对稳态的影响,在预充电信号和OUTS之间设置了一个高通滤波器。图6显示了1.7A至4.2A负载瞬态响应波形。预充电信号在实际负载瞬态之前施加到反馈端(OUTS),其恢复时间小于5us。

图5.T8625SP将预充电信号馈入OUTS引脚以实现快速瞬态响应

图6.预充电信号和负载瞬态同时影响LT8625SP,实现快速恢复时间
电路主动降压以实现超快速恢复瞬态
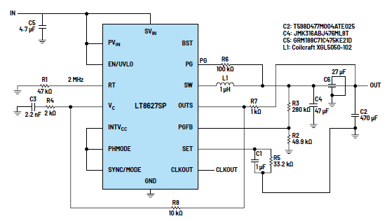
在波束形成器应用中,电源电压为适应不同的功率水平时刻变化。因此,对电源电压的精度要求通常为5%至10%的区间。在此应用中,稳定性比电压精度更重要,在负载瞬态期间最小化恢复时间将最大限度地提高数据处理效率。降压电路非常适合此应用,因为下降电压可减少甚至消除恢复时间。如图7所示LT8627SP的主动降压电路的原理图。在误差放大器的负输入端(OUTS)和输出端(VC)之间添加了一个额外的降压电阻,以在瞬态期间保持反馈控制环路中的稳态误差。下降电压可表示为:


图7.LT8627SP的OUTS和VC之间放置一个主动降压电阻,以实现快速瞬态恢复时间
ΔVOUT是负载瞬态引起的初始电压变化,ΔIOUT是负载瞬态电流,g是用于切换电流增益的VC引脚。设计图7所示的降压电路时,需要特别考虑以下几点:
►下降电流不应超过VC引脚电流限值。对于LT8627SP的误差放大器输出,最好将电流限制在200µA以下以避免饱和,这可以通过改变R7和R8的值来实现。
►下降电压需要适应输出电容,以便瞬态期间的电压偏差与下降电压大致接近,从而在瞬态期间实现最短恢复时间。
图8显示了上述电路在1A至16A至1A负载瞬态期间的典型波形。值得注意的是,现在16A至1A负载瞬态速度不再受带宽限制,但受稳压器最短导通时间限制。

图8.可以实现降压瞬态响应,以最大限度地缩短LT8627SP的瞬态恢复时间
结论
由于高速信号处理的时间关键特性,无线射频领域正变得越来越依赖计算,并对瞬态响应时间敏感。系统设计工程师面临着提高电源瞬态响应速度以最小化消隐时间的挑战。Silent Switcher 3系列是下一代单片稳压器,针对无线、工业与医疗保健领域的噪声敏感、强动态负载瞬态解决方案进行了优化。依据负载条件,可以应用特殊技术和电路进一步改善瞬态响应。
关于ADI公司
Analog Devices, Inc. (NASDAQ: ADI)在现代数字经济的中心发挥重要作用,凭借其种类丰富的模拟与混合信号、电源管理、RF、数字与传感技术,将现实世界的现象转化成有行动意义的洞察。ADI服务于全球12.5万家客户,在工业、通信、汽车与消费市场提供超过7.5万种产品。ADI公司总部位于马萨诸塞州威明顿市。更多信息请访问:http://www.analog.com/cn。
关于作者
Xinyu Liang是ADI公司工业和多市场部门的应用工程经理,主要负责电源产品。他于2018年获得美国北卡罗来纳州立大学电气工程博士学位,并在毕业后于2019年开启在ADI公司的职业生涯。