
作者:ADI系统应用工程师Marie-Eve Carre
问题:
如何支持存在大差分偏移电压的应用而不需要增加增益级?

答案:
这可以通过在一级中利用微功耗轨到轨间接电流模式仪表放大器设计一个交流耦合和增益解决方案来实现。本文将概述这种设计的优势,并提供分步设计指南。
简介
在电磁流量计和生物电测量等应用中,小差分信号与大得多的差分偏移串联。这些偏移通常会限制电路在前端设计中可以获得的增益,进而影响整体动态范围。当使用较低电源电压时,例如在电池供电的信号链中,增益限制更具挑战性。解决这个大差分偏移问题的一种方案是使用交流耦合测量信号链。典型的交流耦合信号链包括一个低增益仪表放大器,其后是一个高通滤波器和额外的增益级(请参阅“放大具有大直流偏移的交流信号以支持低功耗设计”)。在大多数应用中,最好在第一级获得尽可能多的增益,因为这有助于改善信号链中其他增益级的折合到输入端(RTI)噪声。本文将介绍间接电流模式仪表放大器架构的设计和实施,从而在一级中实现高增益和交流耦合。该设计采用微功耗、零漂移仪表放大器AD8237,其具有宽共模和差分输入范围。间接电流模式架构的其他例子有AD8420。这种间接电流反馈的主要好处包括:
►低功耗架构
►没有像其他典型架构(例如由两个或三个运放构成的仪表放大器)那样的钻石图限制
►利用外部电阻匹配可以实现良好的增益漂移性能
►不依赖电阻匹配便可实现高CMRR
►高阻抗基准引脚
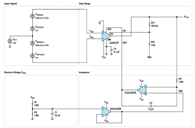
图1所示电路提供了整体原理图,其中选择了间接电流模式仪表放大器AD8237。但是,为了在一级中实现高增益和交流耦合,必须在AD8237的反馈环路中实现一个积分器电路。与由两个或三个运放构成的仪表放大器解决方案(其在应用增益后消除偏移)相比,该解决方案可提供更大的增益。对于所提出的架构,偏移校正发生在增益阶段之前,因此仪表放大器可以具有较大增益。这两种架构将在附录中介绍。ADA4505运算放大器在反馈环路中用作积分器电路。AD8237的输出由积分器输入检测,并驱动AD8237的基准引脚,迫使AD8237的输出为VMID,后者是在ADA4505的正输入端设置。即使积分器电路提供低通滤波器功能,在这种情况下,由于其用在反馈环路中,整体电路也会具有高通滤波器转换函数。由于这种行为,它不仅最终会在应用增益之前阻隔任何直流偏移,从而提供比其他解决方案更大的增益,而且它对低电源电压和大偏移更有帮助,因为剩下的工作裕量很有限。积分器电路还通过基准引脚迫使AD8237的输出为选定的电压。实际上,积分器迫使基准引脚相对于AD8237的FB引脚的电压等于输入的差分电压,但方向相反。

图1.采用间接电流模式架构的交流耦合信号调理电路
设计规格示例
低功耗应用通常使用单电源,电源电压通常在1.8V和3.6V之间。图1所示电路的设计选择取决于输入信号和偏移的幅度范围及频率。表1列出了图1所示电路的示例设计规格。
该电路的设计选择是在AD8237使用低带宽模式的情况下做出的,以便提高增益灵活性和稳定性。
表1.图1所示电路的关键设计规格
传感器VOFFSET最大幅度 | 传感器VSIGNAL最大幅度 | 传感器VSIGNAL最小/最大频率 | 传感器共模(VCM) | 电源VDD/VSS | 最大电源电流 | VMID输出共模 |
±1V | ±6mV | 20Hz/220Hz | 1.65V | +3.3V/0V | 200μA | 1.65V |
设计描述
图1所示电路由微功耗、轨到轨仪表放大器AD8237和零输入交越失真运算放大器ADA4505组成。这两个器件均可由最低3.3V电源VDD供电。
此电路可以输出一个电压VOUT,该电压表示输入端的交流信号VSIGNAL在去除直流偏移电压VOFFSET并经放大后的信号。此电路生成的VMID电压用于将ADA4505的正输入和AD8237增益级输出共模设置为中间电源电压。VMID由分压器(R1、R2)生成,并由另一个ADA4505缓冲。AD8237采用超小型封装(MSOP),ADA4505采用紧凑型晶圆级芯片规模封装(WLCSP)。
设计注意事项
1. ADA4505-2 (1/2)的正输入VMID将设置VREF(AD8237的基准引脚)的值,从而设置输出VOUT。鉴于共模输入电压与输出范围的关系或钻石图,为确保两个供电轨之间的输出摆幅最大,大多数仪表放大器的最优值为中间电源电压(+VDD/2)。设计仿真部分将介绍一种对此有帮助的钻石图工具。
2. 考虑电路的总电源电流时,电阻值R1和R2的选择也很重要。电阻选择是噪声与功耗的权衡结果。对于此电路,最好选择较大的电阻值以最大程度地减少额外的电源电流。针对该电阻分压器,增加的额外电源电流将是:

►对于电阻分压器(R1、R2),可以增加一个电容C1以对噪声进行限带,并减少对VDD的50 Hz/60 Hz或其他干扰。电容越大,噪声滤波越好;但是,上电时VMID需要更长的时间才能稳定下来。建立到1%以内所需的时间估计为:

3. 选择无源元件值(电阻和电容)时,应考虑容差。对于电阻分压器(R1、R2),目标VMID值可能会移动,这会影响AD8237和ADA4505的输出摆幅范围VOUT。
从图1所示电路可知,转换函数将有两个截止频率,它们是来自反馈中ADA4505积分器电路的高通滤波器的结果和AD8237带宽引起的低通滤波器响应。这可能会引入一些增益误差,该误差与积分器(ADA4505)的截止频率和AD8237带宽相关。因此,高通截止频率和低通截止频率须有一定的范围。取决于截止频率彼此接近的程度,增益误差百分比可能会改变。
4. 如果应用需要使用高阻抗传感器,可以在AD8237输入端之前使用诸如ADA4505之类的缓冲器,以提供更高输入阻抗和更低输入偏置电流,因为缓冲器会将高阻抗输入转换为低阻抗输出。在整个温度范围内,AD8237的输入偏置电流最大值为1nA。
设计步骤
1.用于设置VMID的分压器:
根据“设计注意事项”的第2点,对于图1中的电路,外围元件的值设置为R1 = R2 = 1MΩ,以使电源电流的贡献保持在1µA左右。

ADA4505之前的电阻分压器的输出:

假设R1和R2的容差为5%,并考虑到ADA4505偏移:

为了消除电阻的交流电源干扰和噪声,设置C1使得截止频率至少小于VSIGNAL最低频率20Hz。请注意,如果需要对噪声进一步限带,电容值可以更大。

在这种情况下,C1设置为22nF,其提供的频率为:

2.仪表放大器(AD8237)增益值VSIGNAL:
考虑电磁流量传感器输出的范围通常是从±75µV到±6mV的峰峰值信号幅度。对于图1所示电路,幅度峰峰值信号幅度范围将设置为VSIGNAL = 6mV峰值,频率为30Hz。
然后,考虑AD8237输出摆幅范围对供电轨的限制。这些值可以在数据手册的“输出摆幅”部分中找到。保守起见,先使用+25°C时RL = 10kΩ摆幅情况:

对于3.3V电源:

由于输出是全差分式,因此最差情况下输出相对于VMID的摆幅将是:
对于正输入信号(
= 1.732V):

对于负输入信号(
= 1.568V):

现在为了设置增益,计算总预期差分输入信号,并使用正负摆幅范围的下限来设置最大摆幅范围:

考虑到输出电压范围限制,AD8237增益应小于253。为了留一些裕量以应对直流误差和其他因素,图1所示电路的增益值应小于最大值。增益和建立时间之间也需要权衡:增益越高,滤波器的时间常数越慢。鉴于以上考量,AD8237增益设置为101。
请注意设计注意事项第1步对摆幅值最大化的好处。
从数据手册可知,增益的相关公式为:

AD8237数据手册提供了不同增益选择的建议电阻值。对于选定的增益101,这些电阻的值应为:RF1 = 1kΩ,RG1 =100kΩ。
3.仪表放大器(AD8237)带宽:
从数据手册得知,截止频率值为

如果设计规格需要对最大信号频率进行某种最低衰减,则对于给定滤波器截止频率,这很容易检查。

4.设置高通滤波器截止频率:
正如“设计注意事项”部分所述,积分器设置的高通滤波器截止频率可能过于接近AD8237带宽设置的低通滤波器截止频率。这会给之前确定的增益带来一些增益错误。
假设R3和C3的容差为±5%,最快时间常数应小于VSIGNAL最低频率:

电阻R3将具有1 MΩ的恒定值,以使通过该电阻进入运算放大器的电流最小。

选取最接近的标准电容值,截止频率大致为20 Hz,设置C3 = 1.5 µF,故更新后的截止频率为:

如果设计规格需要对最小信号频率进行某种最低衰减,则对于给定滤波器截止频率,这很容易检查。请参见此电路的示例:

5.偏移电压:
两个信号VOFFSET和VCM都有限制。
正如预期的那样,直流偏移可能比在大多数应用中通常发现的要大。在这种情况下,电压值必须为VOFFSET ≤ ±VMID。如果直流偏移大于此限值,则VREF电压值将超出ADA4505的电源电压范围。与基准引脚相关的公式为:VREF = VMID – VOFFSET。VOFFSET将设置为1V。
至于共模电压,它与VOFFSET值直接相关,因为VCM必须在范围内:

如果未验证这些限制,则AD8237的输入值在电源电压范围以上或以下。VCM将设置为1.65V。
设计仿真
为了检查仪表放大器的共模输入范围与输出电压的关系或钻石图,需要提供电源电压+VDD、基准电压、增益、共模摆幅和差分输入摆幅。ADI公司的仪表放大器钻石图工具可帮助了解输入摆幅是否在器件的工作范围以内。请注意,该工具使用的输出摆幅使用最差情况的负载条件(最小阻性负载)。因此,如果按照该工具的限值进行设计,则对于较大阻性负载,系统将会有更多裕量。查看图2中的结果,紫色轮廓是在给定电源电压、输出摆幅、输入共模范围和器件基准电压下AD8237的可用范围。红色轮廓显示了对于给定的共模和差分输入模式摆幅,及使用了多少可用范围。目标是让红色轮廓保持在紫色轮廓以内。如果某些条件违反了此要求,工具将显示错误并提供建议。务必注意,在此工具中,无法在反馈环路中实现积分器电路。但有一个变通办法,那就是配置钻石图输入信号,就好像添加了电路的VOFFSET和VCM电压(在图1中)一样。这样就可以使用间隔(0.65V至2.65V),因为直流偏移被消除且未放大。它还表明,共模电压可以更高,因为输出摆幅仍有一些裕量。为了进一步了解仪表放大器内部发生的事情,Internal Circuitry(内部电路)选项卡会显示内部节点的电压。

图2.AD8237钻石图工具示例
LTspice®是一款出色的仿真工具,可以检查之前进行的设计过程计算,包括其他有意义的规格,例如目标信号带的噪声性能。LTspice原理图如图3所示。第一个仿真(图4和图5)是瞬态仿真,直流偏移为1V,输入信号为±6mV (30Hz)。图4显示了电路中不同级的信号。图5是图4的放大版本,电路已建立,并且积分器电容充电到最终值。蓝色曲线是AD8237的积分器或基准电压引脚的输出。红色曲线是VMID值(等于VDD/2),绿色曲线是放大的最终30Hz输出信号VOUT。

图3.LTspice原理图

图4.瞬态仿真结果

图5.瞬态仿真结果放大图
表2显示了设计目标与瞬态仿真结果的比较。对于最大和最小VOUT值,预期值来自:VOUT = VMID ± VSIGNAL × 101;就此情况而言,预期值等于2.256V和1.044V。VREF预期值等于VMID – VOFFSET,就此情况而言,预期值为0.65V。VMID等于中间电源电压,就此情况而言,它等于1.65V。
表2.设计目标与仿真瞬态分析
参数 | 设计目标 | 仿真 |
| 2.256V | 2.224V |
| 1.044V | 1.077V |
VMID | 1.65 V | 1.65V |
VREF | 0.65 V | ≈ 0.65V |
瞬态分析中获得的结果和预期结果在电压输出方面非常相似。然而,由于积分器电容和所实现的直流偏移都很大,仿真建立以及输出达到最终值需要17秒。该建立时间来源于以下事实:仿真始于时间0s,电容需要时间以充电至最终值。
图6中的另一个仿真显示了图3中电路的频率响应,直流偏移为1V,输入信号为±6mV (30Hz)。图6中的光标1和2分别放置在高通和低通滤波器的-3dB点。表3显示了设计目标与仿真结果的比较。

图6.交流仿真结果
表3.设计目标与仿真交流分析
参数 | 设计目标 | 仿真 |
高通
| 10.71Hz | 10.70Hz |
低通
| 1980Hz | 2138Hz |
20 Log(增益) | 40.08dB | 40.08dB |
图7中的另一个仿真显示了图3中电路的电压噪声密度与频率RTI的关系。做法是将输出噪声除以解决方案的总增益(101)。对于带通滤波器功能,需要选择积分频率区间来计算总噪声。

图7.在等效噪声带宽上积分的总噪声结果
对于频率上限,将使用之前确定的传感器最大频率值,即220Hz。对于频率下限,也将使用之前确定的传感器最小频率值,即20Hz。在这种情况下,所产生的噪声将从20Hz积分到220Hz。
由于带通滤波器的截止频率影响,实测噪声实际上会更高。LTspice仿真结果假设其为砖墙滤波器在20Hz和220Hz时急剧滚降。
LTspice中的命令行设置为:noise V(VOUT) V1 dec 100 20 220。然后按住Ctrl键,鼠标左键单击波形名称(V(ONOISE)/101)。使用下式可轻松将有效值噪声转换为峰峰值噪声:

快速检查AD8237噪声和ADA4505噪声可知,AD8237是主要噪声源。
测量结果
为了验证仿真结果,可以进行硬件测试,因为AD8237和ADA4505都提供了测试板。每个元件的焊接可以根据测试板的原理图完成。同时使用两个测试板时,可能需要切断AD8237板上的走线,以将VMID电压连接到RG电阻。
为了确保更好地理解结果,元件值来自设计步骤部分,与设计仿真相同。为了模拟电磁流量计或生物电测量传感器,可使用不同的测量设备,例如电压校准器和任意波形发生器。
对于此测试,输入信号设置为具有1V的直流偏移VOFFSET,共模电压为1.65V,输入信号VSIGNAL为±6mV (30Hz)。
查看图8所示的结果,输出电压VOUT(黄色曲线)的性能相对于预期值有一个很小的电压差,但仍与预期保持一致。

图8.示波器屏幕截图,黄色曲线对应于VOUT,蓝色曲线对应于VREF。
表4总结了设计目标与测量结果。
表4.设计目标与测量结果
参数 | 设计目标 | 测量值 |
VOFFSET | 1V | 1.01V |
VSIGNAL | 6mV峰值 | 5.2mV峰值 |
| 1.044V | 1.13V |
| 2.256V | 2.19V |
VREF | 0.65V | 0.64V |
设计目标与仿真结果的差异可能有多种原因。
►所使用的电阻具有5%的容差,这意味着VMID值可能有所偏移。
►试验台设置可能有局限性,导致出现微小偏差,如实测仿真结果VOFFSET和VSIGNAL所示。
设计器件
表5.仪表放大器
产品型号 | 封装尺寸(MSOP) | IBIAS (nA)最大值 | Vos (μV)最大值 | 增益最小值/最大值(kHz)典型值 | 0.1 Hz至10 Hz噪声(μV p-p)典型值 | VNOISE (nV/√Hz)典型值 | IQ/放大器(μA)典型值 | +Vs最小值/最大值(V) |
AD8237 | 3.20 mm × 5.15 mm | 1 | 75 | 1/1000 | 1.5 | 68 | 115 | 1.8/5.5 |
表6.运算放大器
产品型号 | 封装尺寸(WLCSP) | IBIAS (pA)最大值 | Vos (mV)最大值 | GBP (kHz)典型值 | 0.1 Hz至10 Hz噪声(μV p-p)典型值 | VNOISE (nV/√Hz)典型值 | IQ/放大器(μA)典型值 | +Vs范围最小值/最大值(V) |
ADA4505 | 1.42 mm × 1.42 mm | 2 | 3 | 50 | 2.95 | 65 | 7 | 1.8/5 |
结论
当从传感器(例如现场变送器中的电磁流量计或生物电应用中的电极)采集信号时,目标信号通常位于大得多的直流偏移之上。为了更容易地从这些传感器中提取相关信息,一种解决方案是实现交流耦合的测量信号链,从而在消除直流偏移的同时放大交流信号。在反馈环路中集成一个积分器电路,仪表放大器AD8237提供增益,交流信号得以耦合,所有这些都在一级中实现。通过在输入级消除直流偏移,该电路使得信号增益在测量信号链的输入端即可应用,整体测量解决方案的折合到输入端噪声得以最小化。
参考资料
LTspice
LTspice是一款高性能SPICE III仿真软件、原理图采集工具和波形查看器,集成增强功能和模型,简化了开关稳压器、线性稳压器和信号链电路的仿真。
仪表放大器钻石图工具
钻石图工具是一款Web应用程序,可生成特定配置的输出电压范围与输入共模电压关系图,也被称为钻石图,适用ADI仪表放大器。
附录
图9和图10显示了间接电流模式仪表放大器和三运放仪表放大器。与由两个或三个运放构成的仪表放大器解决方案(其在应用增益后消除偏移)相比,间接电流模式仪表放大器可提供更大的增益。对于所提出的架构,偏移校正发生在增益阶段之前,因此仪表放大器可以具有较大增益。下面是对这两个架构的说明。

图9.AD8237的间接电流模式仪表放大器架构

图10.三运放仪表放大器
图9中的间接电流模式仪表放大器基于一级配置。输入电压应用于第一个GM1单元,而GM2单元在反馈环路中。内部积分器放大器A迫使VIN1的副本出现在VIN2上。积分器用于驱动增益之前的基准引脚。增益由外部电阻RFB和RG设置,等于:

图10中的三运放架构基于两级配置。前两个运算放大器U1和U2、RGAIN电阻、R2电阻与R1电阻形成同相放大器,被视为输入级。它提供单位共模增益,而差分增益由电阻RGAIN设置,等于:

最后一个运算放大器U3与R3电阻形成一个差分放大器,构成仪表放大器的输出级。它提供单位差模增益和共模抑制。该架构的基准注入点是在应用第一级增益之后的第二级。
致谢主要顾问:ADI科学仪器(SCI)部IC设计工程师David Plourde、ADI汽车部首席系统应用工程师Aine McCarthy、ADI科学仪器(SCI)部高级模拟应用工程师Tim Green
关于ADI公司
Analog Devices, Inc. (NASDAQ: ADI)在现代数字经济的中心发挥重要作用,凭借其种类丰富的模拟与混合信号、电源管理、RF、数字与传感技术,将现实世界的现象转化成有行动意义的洞察。ADI服务于全球12.5万家客户,在工业、通信、汽车与消费市场提供超过7.5万种产品。ADI公司总部位于马萨诸塞州威明顿市。更多信息请访问:http://www.analog.com/cn。
关于作者
Marie-Eve Carre毕业于法国里昂高等化学物理电子学院工学院,获电子工程硕士学位。Marie-Eve于2020年作为应用工程实习生第一次加入ADI公司,后回到法国以完成其硕士学业。她于2022年回到ADI公司,目前在精密信号链应用部从事支持工作,重点关注低功耗信号链。





