
作者:ADI模拟和电源管理专家Nazzareno (Reno) Rossetti和ADI工业和医疗健康事业部业务经理Josh Fankhauser
新的USB Type-C® (USB-C)电缆和连接器规范极大地简化了数据互连,以及为数码相机、超薄平板电脑等电子产品供电的方式(如图1)。该规范支持高达15W的USB-C充电应用,而USB-C功率传输(PD)将充电能力扩展至100W,包括各种可互换充电的设备。不过,USB Type-C在系统保护方面也带来了新的挑战。
这类接口正反面一致的连接器在引脚间距上较USB Micro-B小,无形中增加了VBUS发生机械短路的风险。另外,由于USB PD具有高电压,需要更强大的保护。随着电子负载越来越复杂,也需要加强ESD(静电释放)和电压浪涌保护。面对USB Type-C PD架构以及与D+/D-数据信号保护相关挑战,ADI提出了一种高度集成的2 x SPDT开关,只需较少的BOM和PCB占用空间,就能够攻克上述挑战。

图1.数码相机通过USB-C电缆连接到平板电脑
USB-C PD系统
图2显示了一个典型的便携式电源管理设备前端,该设备可连接到USB-C电缆,并且由锂离子(Li+)电池供电。

图2.USB PD电源管理系统
当存在VBUS时,它为充电器、系统和其余模块供电,同时对电池充电。当VBUS断开时,电池为系统供电。使用USB-C电缆时,CC1和CC2引脚决定端口连接、电缆方向、角色(role)检测和端口控制。D+/D-线是标准的USB-C通信线,以480Mbps的速度处理数据,并受到D+/D-保护装置的保护。PD控制器实现供电协议。
保护挑战
电源中出现电涌和静电放电(ESD)很常见,可能会干扰或导致电子负载和设备损坏。ESD是由于静电荷从人体转移到电子电路引起的,这是手持电子设备面临的一个大问题。浪涌可能是由闪电引起的,也可能是在靠近雷击的地方铺设的长电缆中引起的。开关或继电器会在开启和关闭操作期间引起浪涌。负载突降是通过切断汽车上的电池连接而产生的浪涌。良好的数据线保护IC应能提供足够的保护,而不会显著降低数据质量。
集成解决方案
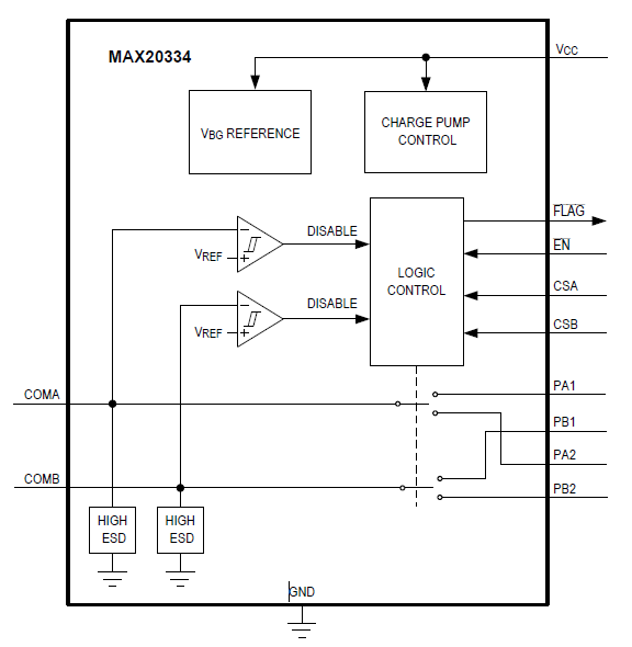
以ADI MAX20334为例,它是一款2 x SPDT开关,具有过压保护功能,适用于便携式设备(图3)。该IC旨在保护下游数据线免受高压短路、ESD或浪涌事件的影响。
该设备具有便携式电子设备中高性能开关应用所需的低导通电容和低导通电阻,支持内部正过压和浪涌保护功能,可处理USB低/全/高速信号,并采用2.7V至5.5V电源供电。同时,该IC采用12引脚(1.23mm x 1.63mm)晶圆级封装(WLP),可在-40°C至+85°C扩展温度范围内工作。

图3.具有扩展保护的2 x SPDT开关
扩展保护
所有引脚均采用了ESD保护结构,以防止在处理和组装过程中遭受高达±2kV(人体模型)的静电放电。COMA和COMB(图2和图3)进一步受到高达±15kV(人体模型)、±15kV(IEC 61000-4-2中描述的气隙放电方法)和±8kV(IEC61000-4-2中描述的接触放电方法)的ESD保护,且不会造成损坏。ESD结构在正常运行和设备断电时均可承受高ESD。即便在ESD事件之后,此IC也会继续工作,而不会发生闩锁。经测试,该IC可受到-30V至+45V(IEC61000-4-5)的浪涌保护和高达+20.5V的过压保护。
图4将这种高度集成的扩展保护解决方案PCB布局与提供纯正电涌保护及较低OV和ESD保护的典型竞争产品进行了比较。后者需要额外的电路来满足ESD/浪涌/OV规范要求,增加了BOM成本,并且PCB占用空间增加了5倍。

图4.扩展保护优势
数据完整性
从图5的眼图可明显看出,弯曲的蓝线与禁止的红色禁区保持接近最大(close-to-maximum)的距离,数据信号具有良好的完整性。保护IC的高带宽使信号升降时间和抖动的下降幅度最小,从而产生良好的误差容限,这对于通过USB一致性测试很重要。

图5.D+/D-眼图
结论
尽管USB Type-C在数码相机和超薄平板电脑等电子产品的互连、供电和保护方面带来了诸多新挑战。但基于ADI的设计解决方案可提供高达±15kV ESD保护、-30V至+45V浪涌保护和+20.5V过压保护的增强型保护装置,并可单独保护数据线,与集成度较低的装置相比,能够以更低的BOM和更小的PCB占用空间来满足ESD/Surge/OV规范要求。
关于ADI公司
ADI是全球领先的高性能模拟技术公司,致力于解决最艰巨的工程设计挑战。凭借杰出的检测、测量、电源、连接和解译技术,搭建连接现实世界和数字世界的智能化桥梁,从而帮助客户重新认识周围的世界。详情请浏览ADI官网www.analog.com/cn。
关于作者
Nazzareno (Reno) Rossetti是ADI的模拟和电源管理专家。他是一名出版作家,在这一领域拥有多项专利。Reno毕业于意大利都灵理工大学,获电气工程博士学位。
Josh Fankhauser是ADI工业和医疗健康事业部的业务经理,专注于工业通信解决方案业务。Josh拥有加州大学洛杉矶分校材料科学与工程硕士学位。