
作者:ADI设计工程部总监Joshua Caldwell
LED不同于传统的带有灯丝或气体成分的电灯。利用特定的半导体结,LED制造商可以生成整个可见光范围的特定颜色的光,以及红外线和紫外线。在汽车应用中,LED可以提高白天和夜间驾驶的安全性。效率的提高可以延长电动汽车的电池寿命,而在单个系统中使用多个LED可以避免单一部件的故障问题。
由于其多功能性,LED能够以多种不同的方式驱动。由于LED的输出有良好的照明控制,因此LED负载与电力系统的传统负载不同。LED只靠通过半导体结的精确控制电流来发光,而端口到系统接地(或汽车系统中的底盘)的相对电压则与此无关。因此,LED系统可以利用开关技术提供的不同拓扑。
如何为汽车LED系统选择正确的开关拓扑
汽车系统中特定开关拓扑的选择关系到整个系统设计;应考虑最小输入电压、最大串电压、底盘回路能力、短路输出能力、最大输入电流、输出/LED电流和PWM调光。
降压(Buck)转换器
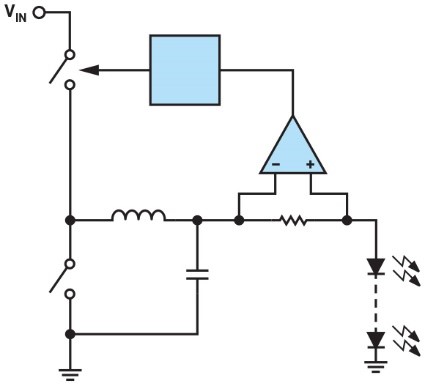
降压LED驱动器通过高于LED串总电压的电压调节LED串中的电流。降压LED驱动器可以安全地短接至系统接地,确保其本质安全。它们具有底盘回流的能力(一条线用于供电),并且可以轻松适应矩阵或动画应用。图1和图2中的示例原理图显示了控制器调节高压侧开关进行电流控制的基本系统图。

图1.降压转换器

图2.降压转换器示例: ADI LT3932
降压LED驱动器需要具备几个关键特性:固定频率操作、通过出色的开关控制和低电阻开关实现高效率、在整个模拟调光范围内提供高精度,以及为获得出色的EMI,适当设计扩频调频。
表1使用降压转换器作为LED驱动器的优势和权衡取舍
降压LED驱动器的优点 | 降压LED驱动器的权衡取舍 | 应用 |
接地灯串-底盘回路 | 输入电压必须高于LED电压 | 远光灯/近光灯 |
矩阵开关可以并联整个灯串 | 大多数汽车系统需要预升压调节器 | 转向灯/动画 |
更高的带宽(>fSW的1/5) | 矩阵式前照灯 | |
出色的EMI性能 | 短路安全系统 | |
最小电感尺寸 |
升压(BOOST)转换器
升压LED驱动器通过低于LED串总电压的电压调节LED串中的电流。这在很多汽车系统中很有用,其中很多LED都需要在单个串中导通。典型的12V汽车系统的工作电压范围为6V至18V,这需要将LED驱动器的电压降到6V,从而为LED提供较大的升压比,以保持点亮。图3和图4中的示例原理图显示了控制器调节低压侧开关进行电流控制的基本系统图。

图3.升压转换器

图4.升压转换器示例:LT8356-1
表2使用升压转换器作为LED驱动器的优势和权衡取舍
升压LED驱动器的优势 | 升压LED驱动器的权衡取舍 | 应用 |
接地-底盘回路 | 输入电压必须高于LED电压 | 远光灯/近光灯 |
通常情况下总值最小 解决方案尺寸 | 更低的带宽(<fSW的1/20) | 平视显示器 |
良好的EMI性能 | 更高的额定电感电流 | 背光 |
电池直接向LED转换 | 无法将输出短接到地 |
使用升压转换器进行升压-降压
一些升压LED驱动器可配置为将LED阴极返回电源。这种配置称为降压-升压。总输出电压为VIN (VBATTERY),该电压加到LED串总电压中。这种拓扑结构的优点是能够驱动一个高于、低于或等于电源电压的LED串。这种拓扑结构的局限性是只受转换器的限制--低端受控制器IC的最小电源电压限制,高端受控制器IC的最大输出电压限制。

图5.升压-降压转换器

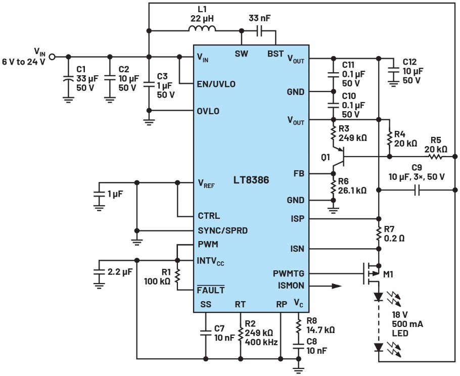
图6.升压-降压转换器ADI LT8386
表3使用升压-降压转换器作为LED驱动器的优势和权衡取舍
升压-降压LED驱动器的优势 | 升压-降压LED驱动器的权衡取舍 | 应用 |
电池直接向LED转换 | 效率较低 | 远光灯/近光灯 |
LED电压可能高于或低于电源电压 | 更低的带宽(<fSW的1/20) | 转向灯 |
良好的EMI性能 | 更高的额定电感电流 | 日间行车灯 |
可使用矩阵来短接整个灯串 | 无法将输出短接到地 | 同一输出上有多个灯串 |
使用升压转换器的降压模式
一些升压LED驱动器可配置为从电源降压(而不是在标准降压模式下以地为参考),从而构成降压模式配置。这种配置与降压模式具有同样的局限性,即LED串的总电压必须低于输入电源电压。

图7.降压模式转换器

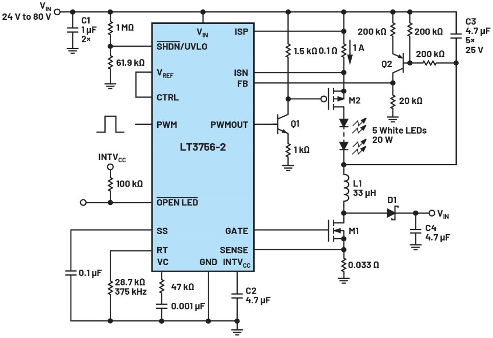
图8.降压模式示例:ADI LT3756-2
表4使用降压模式转换器作为LED驱动器的优势和权衡取舍
降压模式LED驱动器的优势 | 降压模式LED驱动器的权衡取舍 | 应用 |
良好的EMI性能 | 输入电压必须高于LED电压 | 远光灯/近光灯 |
可使用矩阵来短接整个灯串 | 大多数汽车系统需要预升压调节器 | 转向灯 |
可将同一驱动器用于多种应用 | 无法将输出(LED阴极)短接到地 | 日间行车灯 |
降压-升压转换器
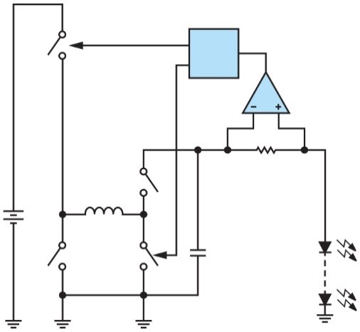
降压-升压LED驱动器通过高于或低于LED串总电压的电源调节LED电流。该转换器在降压模式下调节连接到输入电压的高压侧开关,在升压模式下调节输出侧的低压侧开关。这种拓扑结构最复杂,但也是最灵活的。VIN和VOUT的范围仅受控制器IC的限制。对于矩阵型应用,这是一种不错的选择。

图9.降压-升压转换器

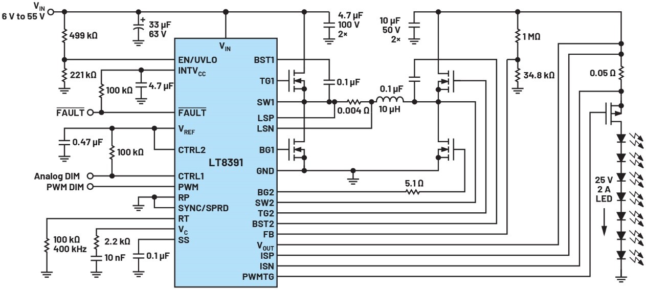
图10.降压升压示例: LT8391
表5使用降压-升压转换器作为LED驱动器的优势和权衡取舍
降压-升压LED驱动器的优势 | 降压-升压LED驱动器的权衡取舍 | 应用 |
最通用的拓扑 | 至少需要两个开关和两个续流二极管 | 远光灯/近光灯 |
可使用矩阵来短接整个灯串 | 通常情况下,转换效率最低 | 转向灯 |
可将同一驱动器用于多种应用 | 通常情况下,EMI性能最低(差) | 日间行车灯 |
短路安全系统 |
结论
汽车LED照明系统可通过多种不同的方式使用开关稳压器驱动。根据应用的不同,照明设计人员可通过选择开关拓扑和配置,针对整个汽车的不同照明要求,设计完整的子系统。显然,为系统选择正确的功率转换开关拓扑和配置,无疑会优化复杂性、效率、EMI和安全性等要求。
关于ADI公司
ADI是全球领先的高性能模拟技术公司,致力于解决最艰巨的工程设计挑战。凭借杰出的检测、测量、电源、连接和解译技术,搭建连接现实世界和数字世界的智能化桥梁,从而帮助客户重新认识周围的世界。详情请浏览ADI官网www.analog.com/cn。
关于作者
Josh Caldwell曾在凌力尔特(现在为ADI公司的一部分)工作了10年,目前担任设计工程部门主管,负责单芯片降压、升压和控制器LED驱动器的定义、设计和开发工作。他拥有科罗拉多大学电气工程学士学位。业余时间,他喜欢骑自行车和绘画。