
ADI健康和医疗生物传感应用技术人员Fahad Masood
物联网(IoT)革命,使医疗机构实时护理患者的方式发生了范式转变。其中,远程患者监测,是当前新型医疗设备改变医患互动方式的重要领域。随着集成电路微观化、无线技术演进,传统医疗设备旧貌换新颜,功能获得增强,患者的依从性和疗效逐步提高。
来自电源的挑战
目前,远程患者监测贴片取代了传统笨重的Holter设备,贴片中包含的各种传感器,能够收集心率、温度和加速计数据,可将患者数据传输到云端,利于患者和医生实时访问。虽然这些贴片有助于医生提升护理能力,却给电源设计人员带来挑战,他们必须平衡兼顾系统性能与电池寿命要求。随着第二代贴片采用多模态传感来提高精度和有效性,挑战进一步凸显,更对电源提出严苛指标。

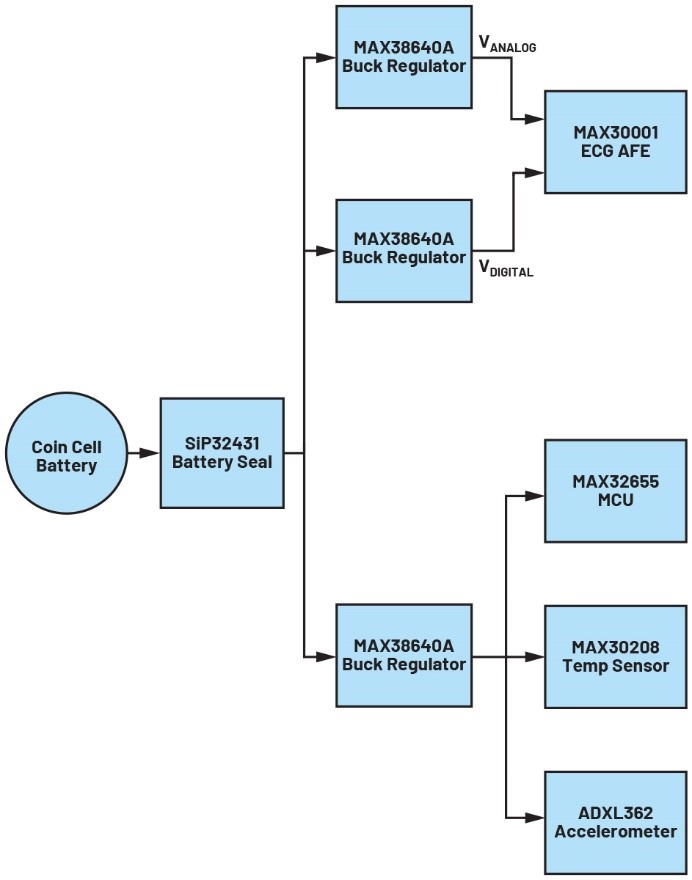
图1.ECG贴片电源原理图。用一个235 mAh的CR2032纽扣锂电池为稳压器、微控制器、ECG前端、温度传感器和加速度计供电。
以ECG RPM贴片(如图1)为例,该贴片可连续监测ECG和加速计,同时每15分钟检查一次温度。数据通过低能耗蓝牙®(BLE)每2小时传输一次,每天总共进行12次BLE传输。贴片支持三种不同的负载模式:标准监测、温度监测和传输模式。在标准监测模式下,仅监控ECG和加速计。在温度监测模式下,还要监测另一个温度传感器。在传输模式下,BLE无线电同时监测ECG和加速计数据,并同步传输数据。
设计RPM,比如ECG贴片,对电源设计人员来说,挑战会来自多个层面。设计通常受到空间方面的限制,带有多个传感器的贴片可能需要多个电源导轨。由于RPM贴片通常是一次性使用产品,因此设计人员一般会选择纽扣电池这种经济高效的电源。如果仅使用纽扣电池为贴片供电,设计人员还必须考虑电源子系统的效率。
另外,电源设计人员经常会忽视一个挑战,是如何延长产品的保质期。由于,关断电流和电池自放电会缩短任何系统的寿命。因此,设计人员必须明确RPM贴片在保质期之后能否满足运行时间要求,如果不能,在贴片到达最终用户手中之前,可以采取哪些措施来保持电池寿命。
洞悉电池运行时间
为了准确掌握电源解决方案是否符合电池寿命要求,必须确定负载曲线。负载曲线是系统负载占空比的简单表示。对于远程患者监测贴片来说,可从标准监测、温度监测和传输模式三种不同的工作模式入手。
在标准监测模式下,图1所示贴片的电流消耗(包括每个降压变换器的330 nA静态电流和MCU的电流消耗)为1.88 mA。在温度监测模式下,电流消耗为1.95 mA,每15分钟持续200毫秒。在传输模式下,当贴片通过BLE传输数据时,电流消耗为7.90 mA,每2小时持续30秒。这些数值可以在相应的设备数据表中查看有源和静态电流规格部分找到。
要进行负载曲线分析,需使用一天中每种工作模式的时间段来确定占空比计算值。使用公式1:

可以得出贴片的占空比,如表1所示。
表1.贴片在不同工作模式下的占空比
温度测量百分比(%/天)
0.02%
BLE通信百分比(%/天)
0.42%
ECG监测持续时间(%/天)
99.56%

图2.负载曲线图。
利用图2中的负载曲线,可以计算出贴片的电流消耗。取每种工作模式下的有效电流消耗,通过公式2可以计算出每天的平均电流消耗近似值。

下面是一个计算示例:
标准监测模式每天的电流 = 标准监测模式电流×标准监测模式占空比×24小时
标准监测模式电流 = 1.88 mA标准监测模式占空比 = 0.9956
标准监测模式每天的电流 = 1.88 mA × 0.9956 × 24小时 = 44.92 mAh/天
一旦确定每种工作模式的每日电流消耗,就可以通过公式3确定电池的使用寿命。

下面是另一个计算示例:
电池容量 = 235 mAh
标准监测模式每天的电流 = 44.92 mAh/天
温度监测模式每天的电流 = 0.01 mAh/天 传输模式每天的电流 = 0.79 mAh/天
电池寿命(天)= 235 mAh/(44.92 mAh/天 + 0.01 mAh/天 + 0.79 mA/天)= 5.14天
这些计算结果表明,该器件将满足5天的工作时间要求,电池寿命超过5.1天。然而,这个结果具有欺骗性,因为没有考虑系统的保质期。在医疗器械行业,最好是设计14个月的保质期(货架期12个月,运输期两个月)。
必须考量的保质期因素
将系统中设备的关断电流相加,同时使用CR2032电池每年1%到2%的典型自放电率,可以看出,14个月后,电池的容量不足以支持5天的工作时间,需要进行电池密封。
表2.14个月后的电池容量
2%电池容量泄漏(mAh)
230.30
待机电流消耗(mA)
0.0082
保质期(小时)
28085.37
保质期(天)
1170.22
保质期(年)
3.21
14个月后的容量(mAh)
146.66
14个月后剩余容量百分比
63.68
在货架上放置14个月后,电池容量将显著减少。当CR2032闲置在货架上时,近40%的能量将通过关断电流和电池自泄漏消耗掉。将这个电池容量代入公式3,可以得出更准确的运行时间:
电池寿命(天)= 146.66 mAh/(标准监测模式+温度监测模式+传输模式)
电池寿命(天)= 146.66 mAh/(44.92 mAh/天 + 0.01 mAh/天 + 0.79 mA/天)= 3.21天
上架时间超过一年,电池容量会受到电池自放电和系统关断电流的影响。电池自放电与电池的化学性质和环境有关。CR2032电池的化学成分是锂锰,每年的自放电率为1%至2%。一年后,纽扣电池在休眠状态下可能会损失2%的容量。对比之下,BR2032电池的化学成分是锂-氟化碳聚合物,每年的自放电率为0.3%。我们通常会认为,最适合应用的电池化学成分是放电率最低的,但事实并非如此。虽然BR2032电池的放电率较低,但其容量也比200 mAh的CR2032电池低。使用前面的公式重新计算,可以确定这样的低容量电池的电量是否足够。
在这个ECG贴片中,当系统断电时,IC关断电流是减少电池寿命的最大因素。当IC被禁用且无有效负载时,会产生关断电流。这些电流通常是由于IC中漏电和IC内的ESD保护装置造成的,即使在没有负载的情况下也会消耗少量的电流。这些电流通常很小(低于1μA),但对电池寿命却有很大的影响。在这个RPM贴片中,关断电流在一年内可使电池容量减少多达40%。使用电池密封可限制系统在关断时从电池中吸取过多的电流。
电池密封通常采用两种方式:聚酯薄膜拉片形式的机械电池密封,以及负载开关形式的电气电池密封。聚酯薄膜/塑料拉片是一种机械电池密封,其中塑料拉片位于电池和系统之间。当准备使用设备时,用户只需拔出塑料片,电池就开始为系统供电。这是一种简单、低成本、成熟的电池机械密封,已经使用了很多年。然而,对于医疗设备来说,这种解决方案并不是始终可行的。对于需要防水的ECG贴片来说,聚酯薄膜突出的槽会使贴片容易被水损坏。此外,对于不够灵巧的终端用户来说,这种小的塑料薄片可能不太好用。
简单的负载开关,如Vishay SiP32341,是电气电池密封的一个不错选择。该器件是一个场效应晶体管,开启时,可将电池与系统的其它部分隔开,使SiP32341的关断电流成为电池上唯一的消耗电流。负载开关有一条逻辑控制线,当准备使用设备时,可以通过按钮接通。SiP32341的关断电流一般为14 pA,与没有电池密封时整个系统的电流消耗相比,采用电池密封有显著改善。如果使用SiP32341作为电池密封件,CR2032原电池在14个月内可保持99.97%的容量。如果不用电池密封件来保护电池免受ECG贴片关断电流的影响,那么CR2032原电池只能保持62.39%的原始电量。一旦消除这37%的容量差异,可以使ECG贴片在14个月的保质期以后仍能满足5天的寿命要求。
表3.使用电池密封件14个月后的电池容量
2%电池容量泄漏(mAh)
230.30
待机电流消耗(mA)
0.000005
保质期(小时)
46060000.00
保质期(天)
1919166.67
保质期(年)
5257.99
14个月后的容量(mAh)
230.25
14个月后剩余容量百分比
99.98
电池密封件通过防止系统中的所有设备消耗电池关断电流,从而保持电池容量。在RPM贴片闲置14个月后,剩余电池容量还保持在99.9%以上。
将这个电池容量代入公式3,可以得出更准确的运行时间:
电池寿命(天)= 230.25 mAh/(标准监测模式+温度监测模式+传输模式)
电池寿命(天)= 230.25 mAh/(44.92 mAh/天 + 0.01 mAh/天 + 0.79 mA/天)= 5.04天
结论
在ADI看来,为了设计出能满足医疗设备所有要求的电源,在系统处于活动状态和关机/低功耗模式时进行电池分析至关重要。通过BLE通信收集心率、温度和加速度数据的ECG贴片案例不难发现,基于ADI公司的分析和原理,可以应用于由原电池供电的任何数量的医疗设备系统上,供更多设备厂商参考。
关于ADI公司
ADI是全球领先的高性能模拟技术公司,致力于解决最艰巨的工程设计挑战。凭借杰出的检测、测量、电源、连接和解译技术,搭建连接现实世界和数字世界的智能化桥梁,从而帮助客户重新认识周围的世界。详情请浏览ADI官网www.analog.com/cn。
作者简介
Fahad Masood是ADI公司健康和医疗生物传感应用技术人员。他在医疗保健、计算和工业应用的电子产品开发方面拥有近十年的经验。Fahad获得了罗彻斯特理工学院生物医学电子学学士学位。联系方式:fahad.masood@analog.com.