
户外广场舞拉杆音箱的电源一直以来主要采用铅酸电池,铅酸电池输出电压9.5V-14.6V,直供音频功放芯片可输出20W/声道持续功率。但铅酸电池有体积大、不环保、循环充电次数不高等固有缺陷,户外蓝牙音响其便携性的要求,锂电池以其能量密度、循环充电次数、环保等优点,逐渐取代铅酸电池为主要供电方式。多节锂电因为电池之间的差异要考虑平衡、充电成本等限制其应用普及,两节锂电串联供电成为一个阶段以来户外音箱生产厂家的主要选择。
但是两节18650锂电串联的输出电压是6V-8.4V,在电池直供的情况每个声道只能提供7W/4欧的功率输出,相比较铅酸电池供电功率明显偏小。如何在两节锂电供电提供超过20W/声道的功率输出?成为一直以来困扰电子工程师的主要难题。现阶段主要采用的是升压+功放芯片的解决方案,外围元器件多、PCB设计复杂。深圳市永阜康科技有限公司总结市场应用痛点,现在大力推广一颗2X30W双声道/50W单声道D类音频功放芯片-HT81696,可以广泛应用于广场舞音箱、智能音箱、便携式蓝牙音响等产品领域,以其高效率大功率、应用简单、高性价比等优点,加速实现在户外拉杆广场舞音箱等领域、锂电池替换铅酸电池成为主流供电方式。
HT81696T 实测功率曲线图


概述
HT81696是一款内置升压的立体声D类音频功率放大器,其支持单节锂电、双节锂电串联、 5V、12V等多种输入,升压后的电压提供给功放供电,功放支持双通道立体声BTL输出以及并联PBTL单声道输出。 HT81696内置的升压电路,可通过FB脚设置升压值,以满足不同的输出功率需求。其还可通 过外置电阻调节开关峰值电流限值。 此外,HT81696内部集成免滤波器调制技术,能够直接驱动扬声器,内置的关断功能使待机电流最小化,还集成了输出端过流保护、片内过温保护、输入电源欠压异常保护、升压电压过压保护等功能。
特性
输出功率(fIN=1kHz, RL=4Ω, BTL)
双锂电8.4V:2×30W (VOUT=16V, THD+N= 10%)
单锂电3.7V:2×10W (VOUT=9V, THD+N = 10%)
输出功率(fIN=1kHz, RL=3Ω, PBTL)
双锂电7.2V:52W (VOUT=17V, THD+N= 10%)
单锂电3.7V:15W (VOUT=9V, THD+N = 10%)
输出功率(fIN=1kHz, RL=4Ω, PBTL)
单锂电3.7V:20W (VOUT=12V, THD+N = 10%)
VBAT供电范围:2.7V至VOUT
D类功放扩频功能
内置升压电路:可调节的升压值和升压限流
保护功能:过流/过热/欠压异常/过压保护功能
无铅无卤封装,ETSSOP28
应用
智能音响 ・无线音响 ・便携式音箱 ・2.1声道小音箱・拉杆音箱 ・便携式游戏机
HT81696应用信息
1.HT81696T脚位图

2.HT81696T管脚说明

3.HT81696T DEMO板原理图

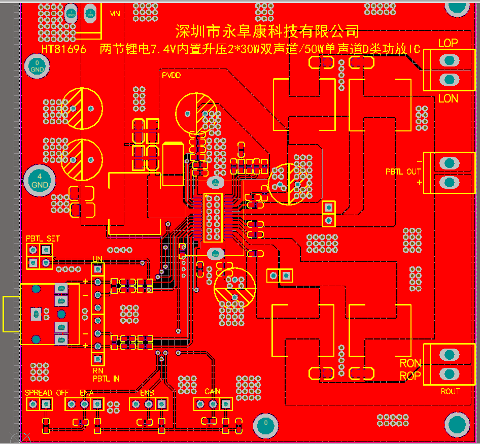
4.HT81696T DEMO板PCB顶层设计图

5.HT81696T DEMO板PCB底层设计图

6.HT81696T DEMO板贴片图

7.HT81696T DEMO板物料清单

8.HT81696T DEMO板实物图
