
作者: Peter Vaughan,Power Integrations™业务发展总监
许多国家和地区正在颁布立法以增加电动汽车(EV)的数量,目标是逐步淘汰或最终禁止使用汽油和柴油汽车。虽然早期尝鲜者可能出于环保效益而购车,但市场上仍有相当一部分人还关注电动汽车的续航里程限制和充电时间。
汽车行业正面临着不断提供能吸引更多受众的创新解决方案的挑战,而这正推动着提高电池电压的发展趋势。当前,道路上的大多数乘用电动汽车都采用400V电池。电动巴士和电动卡车是600V级别的车辆,乘用车正开始采用800V电池。
相较于现有的400V系统,800V系统的推出是一大进步,并且其推出速度比许多人预期的要快。800V系统有何优势?它们如何帮助解决一些对消费者构成障碍并减缓电动汽车推广的问题?
800V电池如何影响车辆设计?
无刷直流电机的核心元件是产生直流磁场的转子(通常是永磁体或直流电枢绕组)和包含铜绕组的定子(交流电流从中通过)。运动依赖于转子磁场与由定子绕组中时间控制的电流产生的旋转磁场的相互作用。在给定的输入功率下,随着电机工作电压的增加,输入RMS电流减小,定子绕组铜损耗也随之减小。使用800V电源与400V电源相比,损耗通常会减少4倍。这就提供了减小铜绕组线径的机会,既减小总体积,又提高包装效率,使电机更小。800V系统具有同样较低的电流要求,不仅能降低电机铜损耗,还能降低整个系统接线器的损耗,从而带来重量、空间和成本的节省。
800V系统通常也从硅基IGBT转向碳化硅(SiC) MOSFET。SiC器件可提供更高的开关速度,因此开关损耗更低。这有助于提高工作频率,由于谐波电流减小,进一步降低电机损耗。
更轻的重量可提高操控性和加速性,这在高端跑车市场很有价值。加上损耗降低,可以增加与电池直接相关的续航里程,从而降低车辆相关成本。腾出的空间可用来增加电池组的尺寸,以增加续航里程,或者可以分配给增加的乘客舱空间。想要更大的后备箱吗?较小的电机对此也有帮助。值得注意的是,更大的电池组也会增加充电时间,但800V能发挥充电优势。
重量、体积和损耗的减小为车辆设计人员提供了选择机会,可以根据特定细分市场在成本、性能和续航里程之间进行平衡。成本的降低使解决方案更容易被中端消费市场所接受,而不仅仅是高性能车辆。
在考虑转向电动汽车时,续航里程是关键决定因素之一。对一些人来说,这是一个方便性问题,希望使长途旅行更容易。对于商用车而言,增加续航里程意味着更高效的配送路线、更多的上路时间、更少的车辆覆盖相同区域以及更低的运营成本。
800V系统可缩短充电时间
充电时间对消费者和商用车来说都是一个挑战。对于城市司机和通勤者来说,在家过夜充电通常就足够了。然而,当计划一次长途旅行时,特别是当路程超出了车辆的续航里程时,还需要规划一条能在适当时间提供充电站的路线。虽然充电桩通常放置在附近的便利设施中,但仍可能需要排队等待,这是难以接受的。对于商用车来说,问题就更复杂了,因为返回站点充电,或者让车辆在现场充电时闲置90分钟,会降低生产力并直接影响企业的利润。
800V系统架构如何帮助破解难题?正如我们之前提到的,在相同功率下,将电压加倍会将电流减半。在充电过程中,散热对充电电缆以及汽车充电机入口和内部布线都是一个限制。从400V升级到800V,可以在相同损耗的情况下将充电速率提高一倍。这有几个方面的好处。第一个好处非常简单,那就是减少充电时间。如果充电功率增加一倍,则充电时间将减少一半,但实际上改善幅度较小。不那么明显的好处是,充电站利用率的提高。如果充电车辆的停留时间减半,则可以使用给定充电机的车辆数量会增加一倍。
保时捷和起亚已推出新款全电动汽车,其续航里程开始接近汽油车的中位数,而且充电时间更接近于在加油站加油时快速停车取货的用时。最新部署的一系列充电站的最大额定功率为400kW,对于800V架构来说绰绰有余。
保时捷的全电动跑车Taycan的续航里程为420公里(260英里)。它采用800V电池架构,在300A (240kW)的快速充电站上仅需22.5分钟即可将电量从5%充电至80%。它仍然能够使用400V充电站,这需要大约90分钟。起亚已宣布推出EV6 800V架构汽车,该车在18分钟内从10%充电至80%,最大功率为239kW,增程版可行驶480公里(300英里)。
快速充电时间对商用车辆至关重要,因为商用车辆可以通过快速充电来延长工作时间,并将返回站点进行完全充电的时间推迟到晚上。重要的是,这些更快的充电时间也符合许多地区规定的30至40分钟的休息时间。
800V架构的采用速度快于预期
汽车市场采用800V架构的速度比最初预期的要快。保时捷一路领先,但不只是跑车 - 起亚和几家中国制造商现在提供800V汽车。正如汽车市场的典型情况一样,创新始于高端汽车,随着技术变得更加经济实惠,慢慢地进入大众市场。800V系统带来的好处包括节约成本,中端消费市场可以比最初想象的更快地利用这些成本。
随着汽车市场采用800V架构,我们无疑将看到各公司进一步推动更高电压系统的优势。这些优势不断扩大,因此900V及更高电压可以进一步增加这些优势,甚至更多地推动续航里程、重量和充电时间的改进。基础设施将需要跟上步伐;新的400kW充电站已经在促成这一方向。
800V系统中电源解决方案的设计要点
电动汽车中的高压连接子系统通常需要一个高压到低压的电源。提高到800V需要更高的隔离度和电压额定值。
电动汽车电池组由许多以串联/并联组合方式连接的单体电池构成。每个单体电池的工作电压范围为3.1V至4.2V。对于标称800V系统,大约有198个串联电池,总电池组电压为610V至835V。由于再生制动期间电压升高的影响,通常会增加20V至30V的电压,使最大电压达到865V。电源内部开关的额定值必须明显高于该电压。对于反激式变换器,必须额外增加150V至200V的电压,使开关应力达到1065V。应用通常的20%降额,可得到至少1.33kV的规格。
另一个重要的设计要点是需要低电压启动,通常为30V至40V。车辆安全系统需要首先上电,以确保在任何东西开始移动或可能发生故障之前,所有的控制电子装置都能运作。设计一个工作电压介于30V到>900V的电源可能具有挑战性。
Power Integrations的创新高压解决方案
Power Integrations (PI)发布了两款新的符合AEC-Q100标准、额定耐压1700V的IC,为其InnoSwitch™3-AQ产品系列再添新成员。这两款新器件解决了800V系统所面临的上述设计挑战,为汽车领域带来一系列有价值的功能,并为未来设计提供了通向更高电压的途径。

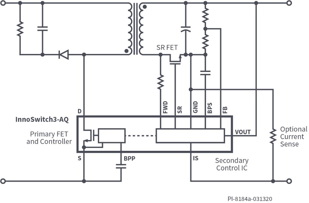
图1:InnoSwitch3-AQ 1700V器件可实现简单、加强绝缘的汽车电源
这款简单的反激式变换器设计集成了碳化硅开关以及初级和次级控制器。InnoSwitch3-AQ IC使用FluxLink™进行隔离,可让次级控制器成为主控制器。这种不寻常的架构意味着次级侧决定何时进行初级开关操作,实现同步整流而没有通常的缺点(例如,开关时间不正确),并能对所有故障做出响应。

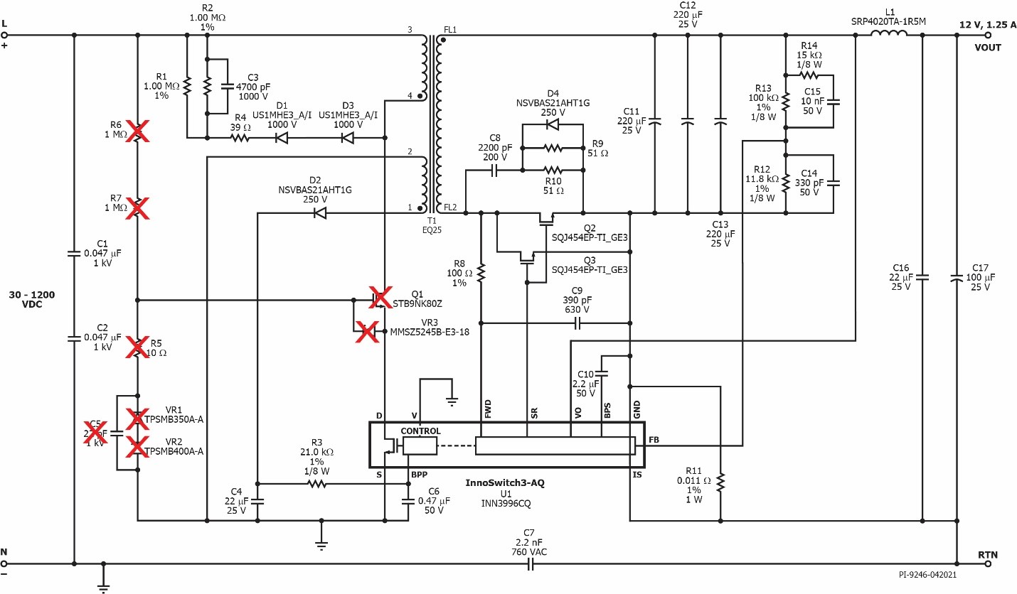
图2:额定耐压1700V的InnoSwitch3-AQ无需额外的外部元件
InnoSwitch3-AQ具有30V启动电压,这对于为汽车应用中的安全系统上电至关重要。分立解决方案需要在初级侧添加额外的元件,才能实现30V启动,这需要付出相当高的成本。连接到高压母线的每个元件都必须针对多种故障模式进行测试,因此PI器件的高集成度优势可以节省系统成本,最多可减少50%的测试用例。
减少元件数量对电动汽车来说至关重要。由于元件更少,因元件本身而导致的故障率随之降低,而且焊点也更少,可靠性更高。电路板面积的节省更为显著,因为这减轻了重量并提高了功率密度,可腾出更多的内部空间,这些都是电动汽车市场上的重要优势。
InnoSwitch3-AQ IC的独特架构使其可以位于安规隔离带上,而这里是PCB上通常无法使用的空间。实际上,它可以放置在变压器下方。这种设计不占用PCB空间,这对设计工程师来说意义重大。

图3:可扩展性允许相同的设计以微小的变化提供不同的功率水平
由于具有非常高的输出控制精度,因此无需额外的DC-DC变换器来产生更多母线 - 器件本身可以提供。由于采用FluxLink架构且具有±2%的控制精度,只需要两个开关周期就能从零负载达到满载状态,并将输出功率从零增至最大值。这意味着输出电容也小得多。由于效率超过90%,散热量大幅减少,足以省去外部散热片。这些特性可进一步缩减尺寸、空间和元件数量,以及其他更多好处。
空载功耗通常不是一个关键参数,但对于始终连接电池的电动汽车而言,车辆长时间停放后电池很容易耗尽电量。新的InnoSwitch3-AQ器件的空载功耗小于15mW,可确保乘客在机场返回他们的汽车时不会被搁浅在那里。
随着新的50W和70W输出功率器件的加入,Power Integrations的InnoSwitch3-AQ产品系列现在已更为丰富,可为电动汽车提供400V、600V、800V及更高母线电压的设计方案。

图4: 适用于400V、600V和800V系统的完整器件系列
有关详情,请访问:power.com。