
DC-DC升压电路在电子电路中是很常见的,无论是匹配不同器件的工作电压需要还是为了提高足够的输出功率,都必须用到升压电路。特别是便携式的电子产品,电源是电池供电,如单双节锂电、三节锂电或铅酸电池12V。通过DC-DC升压电路,升压后给其他电路供电。
升压芯片属于开关型电路,最关键的指标就是输入MOS开关管电流、输出电压值、升压输出电流及效率。70W以下内置MOS管集成芯片DC-DC升压集成电路已经很成熟,比如市面SOT-23封装的DC-DC升压IC从3.7V升压到12V,最大输入电流一般3A以内;SOP8封装的DC-DC升压IC内置开关管电流最大10A,但输出电压最高12-13V。
深圳市永阜康科技有限公司针对升压值18V以下的DC-DC升压应用需求,推广一款集成14A开关管的17.8V输出、大电流非同步DC-DC升压IC:HT7181。HT7181采用独到的电路研发技术以及先进的半导体工艺制程,基于eSOP8封装,工作效率高达92%以上,无需外加散热器;管脚功能兼容前期推出的HT7180,性能升级的同时实现电路设计的无缝切换。
1. HT7181概述
HT7181是一款高功率非同步升压转换器,集成 20mΩ功率开关管,为便携式系统提供高效的小尺寸解决方案。HT7181具有2.7V至16V宽输入电压范围,可为采用单节或两节锂电池,或12V铅酸电池的应用提供支持。该器件具备14A开关电流能力,并且能够提供最高17.8V的输出电压。 HT7181还支持可编程的软启动,以及可调节的 开关峰值电流限制。 HT7181还支持两种不同的 tr/tf,以适应不同的EMI和效率需求。 此外,该器件还提供有18V输出过压保护、和热关断保护。2. HT7181特点
输入电压范围:2.7V-16V
输出电压范围:最高17.8V
固定开关频率:360kHz
高转换效率:
83% (VIN = 3.7V, VOUT=9V, IOUT =2.7A)
83% (VIN = 3.7V, VOUT=12V, IOUT =2.5A)
82% (VIN = 3.7V, VOUT=16V, IOUT =1.5A)
91% (VIN = 3.7V, VOUT=12V, IOUT =1A)
92% (VIN = 7.4V, VOUT=13V, IOUT =5A)
94% (VIN = 7.4V, VOUT=13V, IOUT =3A)
90% (VIN = 7.4V, VOUT=16V, IOUT =4A)
93% (VIN = 7.4V, VOUT=16V, IOUT =1.5A)
低关断功耗,关断电流1uA
支持两种tr/tf模式,应对EMI挑战
可编程软启动
输出过压 (18V)、热关断等保护
eSOP8L-PP无铅封装
3. HT7181应用场合
拉杆音箱、便携式音箱、无线音箱
充电设备、移动电源、USB TYPE-C 电源传输
平板电脑,笔记本电脑・POS机终
4.典型应用参数
HT7181应用于单节锂电池升压、双节锂电池升压、三节锂电池升压典型参数如下:
单节锂电池3.7V应用升压到9V/3.33A/30W。
单节锂电池3.7V应用升压到12V/2.5A/30W。
单节锂电池3.7V应用升压到16V/1.88A/30W。
双节锂电池7.4V应用升压到13V/5.38A/70W。
双节锂电池7.4V应用升压到16V/4.38A/70W。
三节锂电池12V应用升压到16V/7.5A/120W。
单节/双节/三节锂电池应用升压输出电压/电流/功率以及对应FB管脚设置电阻值:

5. HT7181应用信息
(1). HT7181脚位图

(2).HT7181管脚说明

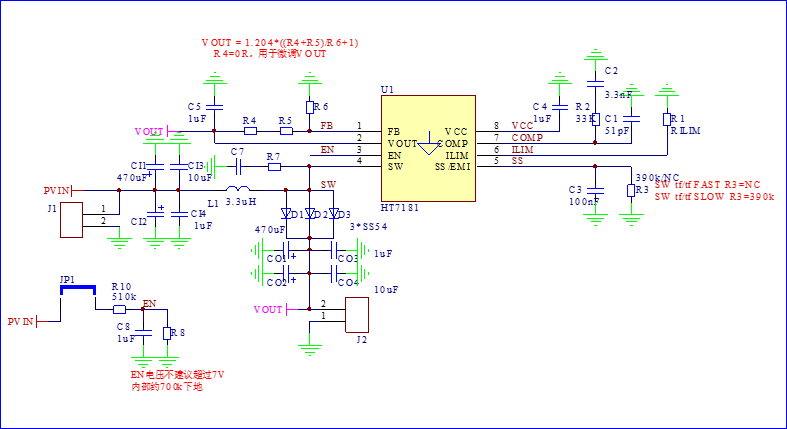
(3).HT7181 DEMO板原理图

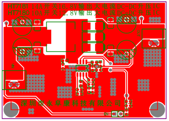
(4).HT7181DEMO板PCB顶层设计图

(5). HT7181DEMO板PCB底层设计图

(6).HT7181DEMO板贴片图

(7).HT7181DEMO板物料清单

(8).HT7181DEMO板实物图
