
大联大控股宣布,其旗下诠鼎推出基于立锜科技(Richtek)RT7790GEQ和RT7208E控制器的Type-C 65W PD快充方案。

图示1-大联大诠鼎基于Richtek产品的65W PD快充方案的展示板图
如今,在电子产品小型化的趋势下,笔记本电脑与手机等产品的外观越来越轻薄,然而,作为伴生这些产品一同出厂的电源适配器却没能紧跟智能设备的发展步伐。目前,大多数传统的原装电源适配器的设计还比较厚重,且不能同时兼容手机和笔记本电脑充电使用,用户外出工作时必须要携带两种不同规格的适配器,才能自身满足需求。在这种背景下,大联大诠鼎基于Richtek RT7790GEQ和RT7208E控制器推出的Type-C 65W PD快充方案,可在保持小型化的同时,为绝大多数支持Type-C供电的笔记本、手机等设备提供电力输送。

图示2-大联大诠鼎基于Richtek产品的65W PD快充方案的场景应用图
立锜科技(Richtek)是一家模拟IC设计公司,自成立以来,立锜便专注于整合技术能力、坚持质量和积极的客户服务,旗下产品被广泛应用于电脑、消费性终端产品、网络通讯装置、大尺寸面板显示器等领域。本方案中应用的RT7208E和RT7790GEQ是Richtek推出的两款高性能控制器。其中,RT7208E集成了SR控制、ZVS控制和反馈环路补偿,并支持QR/DCM/CCM等多种工作模式,可以实现原边功率开关的零电压开通,并显著提升系统效率和减少电磁干扰。
而RT7790GEQ内置双向控制逻辑,具有完善的保护机能,其中包括大电容Brown-in/Brown-out保护、VDD过压保护、输出过压/欠压保护、次级侧整流器短路保护和周边电路过热保护等。将RT7790GEQ和RT7208E共同使用可设计具备极高的鲁棒性和安全性。

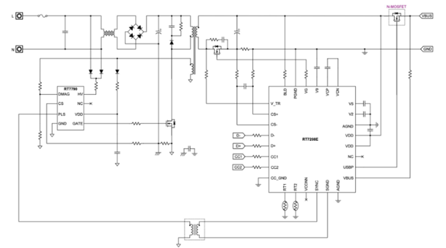
图示3-大联大诠鼎基于Richtek产品的65W PD快充方案的方块图
不仅如此,通过RT7791GEQ+RT7208E的组合使用,本方案不仅支持市面上各种快充协议、Type-C口输出,还集成了各种保护机制。得益于这些高性能的器件,本方案能够提高充电高效率,最大程度地减少了发热情况。在缩小充电器尺寸的同时,提高了产品的功率密度。
核心技术优势:
方案采用电感耦合反馈的方式代替传统的光耦反馈;
方案支持DCM/BCM/CCM三种工作模式;
方案采用ZVS技术来降低损耗,提升效率;
RT7208E集成同步整流控制,协议控制,CC/CV控制功能,外围器件少;
方案电流电压精度高,带有线性补偿功能。
方案规格:
90Vac~264Vac输入;
5V/3A,9V/3A,15V/3A,20V/3.25A输出;
DoE VI,6级能效;
EMI 6dB余量;
支持PD3.0,QC4.0等多种快充协议。
如有任何疑问,请登陆【大大通】进行提问,超过七百位技术专家在线实时为您解答。欢迎关注大联大官方微博(@大联大)及大联大微信平台:(公众账号中搜索“大联大”或微信号wpg_holdings加关注)。
关于大联大控股:
大联大控股是全球第一、亚太区最大的半导体元器件分销商*,总部位于台北(TSE:3702),旗下拥有世平、品佳、诠鼎及友尚,员工人数约5,000人,代理产品供货商超250家,全球80个分销据点,2020年营业额达206.5亿美金。大联大开创产业控股平台,专注于国际化营运规模与在地化弹性,长期深耕亚太市场,以「产业首选.通路标杆」为愿景,全面推行「团队、诚信、专业、效能」之核心价值观,连续21年蝉联「优秀国际品牌分销商奖」肯定。面临新制造趋势,大联大致力转型成数据驱动(Data-Driven)企业,建置在线数字化平台─「大大网」,并倡导智能物流服务(LaaS, Logistics as a Service)模式,协助客户共同面对智能制造的挑战。大联大从善念出发、以科技建立信任,期望与产业「拉邦结派」共建大竞合之生态系,并以「专注客户、科技赋能、协同生态、共创时代」十六字心法,积极推动数字化转型。 (*市场排名依Gartner公布数据)