
作者:ADI 公司 David Guo,产品应用工程师,Steven Xie,产品应用工程师
精密数据采集(DAQ)系统在工业应用中深受欢迎。一些DAQ应用中需要低功耗和超低噪声。一个例子是地震传感器相关应用,从地震数据中可以提取大量信息,这些信息可用于广泛的应用,例如结构健康监测、地球物理研究、石油勘探甚至工业和家庭安全1。
DAQ信号链要求
地震检波器是将地振动信号转换成电信号的机电转换装置,适用于高分辨率地震勘探。它们沿着阵列被植入地面,用于测量地震波从非连续面(如层面)反射回来的时间,如图1所示。

图1.地震源和检波器阵列
要捕获地震检波器的小输出信号,必须构建高灵敏度DAQ信号链以进行数据分析。总均方根噪声应为1.0 μV rms,有限的平坦低通带宽范围为300 Hz至400 Hz左右,同时信号链应实现大约-120 dB的THD。由于地震仪器由电池供电,因此功耗应控制在约30 mW。
本文介绍两种信号链解决方案,其达成的目标要求如下:
►PGIA增益:1、2、4、8、16
►集成可编程宽带滤波器的ADC
►增益 = 1时(-3 dB带宽为300 Hz至约400 Hz)的RTI噪声为1.0 μV rms
►THD:-120 dB(增益 = 1时)
►CMRR > 100 dB(增益 = 1时)
►功耗(PGIA加ADC):33 mW
►第二通道用于自测
DAQ信号链解决方案
ADI网站上没有一款精密ADC具备所有这些特性并能实现如此低的噪声和THD,也没有一款PGIA能提供如此低的噪声和功耗。但是,ADI公司提供了出色的精密放大器和精密ADC,可使用这些器件构建信号链以达成目标。
为了构建低噪声、低失真和低功耗PGIA,超低噪声ADA4084-2或零漂移放大器ADA4522-2是不错的选择。
关于非常高精度的ADC,24位Σ-Δ型ADC AD7768-1或32位SAR型ADC LTC2500-32是上上之选。它们提供可配置的ODR,并集成平坦低通FIR滤波器,适合不同的DAQ应用。
地震信号链解决方案:ADA4084-2 PGIA和AD7768-1
图2显示了整个信号链。ADA4084-2、ADG658和0.1%电阻可以构建低噪声、低THD PGIA,提供最多八个不同的增益选项。AD7768-1是单通道、低功耗、-120 dB THD平台。它具有低纹波可编程FIR、DC至110.8 kHz数字滤波器,使用LT6657作为基准电压源。

图2.ADA4084-2 PGIA和AD7768-1加MCU滤波信号链解决方案
AD7768-1以1 kSPS的ODR运行时,均方根噪声为1.76 μV rms;在低功耗模式下,功耗为10 mW。为了实现最终1.0 μV rms噪声,它可以更高的ODR运行,例如中速模式下的16 kSPS。当AD7768-1以较高调制器频率运行时,它具有较低的本底噪声(如图3所示)和较高的功耗。可以在MCU软件中实现平坦低通FIR滤波器算法,以消除较高带宽噪声,并将最终ODR降至1 kSPS。最终均方根噪声将是3.55μV的大约四分之一,即0.9 μV。

图3.利用MCU后置滤波平衡AD7768-1的ODR以达到目标噪声性能
作为一个例子,MCU软件FIR滤波器可以按图4所示构建,以平衡性能和群延迟。
地震信号链解决方案:ADA4084-2 PGIA和LTC2500-32
ADI公司的LTC2500-32是一款集成可配置数字滤波器的低噪声、低功耗、高性能32位SAR ADC。32位数字滤波的低噪声和低INL输出,使它特别适合地震学和能源勘探应用。
高阻抗源应加以缓冲以使采集期间的建立时间最短,并优化开关电容输入SAR ADC线性度。为获得最佳性能,应使用缓冲放大器来驱动LTC2500-32的模拟输入。必须设计一个分立PGIA电路来驱动LTC2500-32,以实现低噪声和低THD(PGIA部分引入的)。
PGIA实现
PGIA电路的主要规格包括:
►电源:5 V(最小值)
►AD7768-1有19.7 mW的功耗,因此PGIA电路的功耗应小于13.3 mW,才能满足33 mW的功耗目标
►噪声:增益 = 1时的噪声为0.178 μV rms,约为AD7768-1 1.78 μV rms的1/10
有三类PGIA拓扑结构:
►集成PGIA
►集成仪表放大器的分立PGIA
►带运算放大器的分立PGIA
表1列出了ADI公司的数字PGIA。LTC6915的IQ最低。噪声密度为50 nV/√Hz,430 Hz带宽内的积分噪声为1.036 μV rms,超过0.178 μV rms的目标值。因此,集成PGIA不是一个好的选择。
表2列出了几种仪表放大器,包括300μA IQ的AD8422。它在430 Hz带宽内的积分噪声为1.645 μV rms,因此也不是一个好的选择。

图4.MCU后置FIR滤波器级

图5.ADA4084-2 PGIA和LTC2500-32信号链解决方案

图6.不同降采样系数下的LTC2500-32平坦通带滤波器噪声
表1.数字PGIA
产品型号 | 增益 (最小值,单位:V/V) | 增益 (最大值,单位:V/V) | IQ/放大器 (最大值,单位:mA) | VS范围 (最小值,单位:V) | VS范围 (最大值,单位:V) | 输入电压噪声 (典型值,单位:nV/√Hz) |
1 | 4096 | 1.6 | 2.7 | 11 | 50 | |
28 | 1300 | 1.8 | 2.7 | 5.5 | 32 | |
70 | 1280 | 2.7 | 5 | 5.5 | 32 | |
1 | 10 | 4.5 | 10 | 30 | 18 | |
1 | 8 | 4.5 | 10 | 34 | 18 |
表2.仪表放大器
产品型号 | 增益 (最小值,单位:V/V) | 增益 (最大值,单位:V/V) | IQ/放大器 (最大值) | VS范围 (最小值,单位:V) | VS范围 (最大值,单位:V) | 输入电压噪声 (典型值,单位:nV/√Hz) |
1 | 1000 | 300 µA | 4.6 | 36 | 8 | |
1 | 10,000 | 530 µA | 4.6 | 40 | 10 | |
1 | 1000 | 750 µA | 4.5 | 36 | 14 | |
1 | 1000 | 800 µA | 4.5 | 36 | 14 | |
1 | 1000 | 1 mA | 4.6 | 36 | 8 |
表3.低噪声、低功耗运算放大器
器件 | VOS (最大值,单位:µV) | IBIAS (最大值) | GBP (典型值,单位:MHz) | 0.1 Hz至10 Hz VNOISE (典型值,单位:nV p-p) | VNOISE密度 (典型值,单位:nV/√Hz) | 电流噪声密度 (典型值,单位:fA/√Hz) | IQ/放大器 (典型值,单位:µA) | VS范围 (最小值,单位:V) | VS范围 (最大值,单位:V) |
ADA4522-2 | 5 | 150 pA | 2.7 | 117 | 5.8 | 800 | 830 | 4.5 | 55 |
ADA4084-2 | 100 | 250 nA | 15.9 | 100 | 3.9 | 550 | 625 | 3 | 30 |

图7.分立PGIA框图
使用运算放大器构建分立PGIA
“可编程增益仪表放大器:找到最适合您的放大器”一文讨论了各种集成PGIA,并为构建满足特定要求的分立PGIA提供了很好的指导建议2。图7显示了分立PGIA电路的框图。
可以选择低电容和5 V电源的ADG659/ADG658。
对于运算放大器,IQ(每通道<1 mA)和噪声(电压噪声密度<6 nV/√Hz)是关键规格。精密运算放大器ADA4522-2和ADA4084-2是很好的选择,其特性列于表3中。
对于增益电阻,选择1.2 kΩ/300Ω/75Ω/25Ω电阻以实现1/4/16/64增益。电阻越大,噪声可能会增加,而电阻越小,需要的功耗越多。如果需要其他增益配置,必须仔细选择电阻以确保增益精度。
差分输入ADC起到减法器的作用。ADC的CMRR大于100 dB,可满足系统要求。
噪声仿真
可以使用LTspice®来仿真分立PGIA的噪声性能。积分噪声带宽为430 Hz。表4显示了两个不同PGIA和AD7768-1的噪声仿真结果。ADA4084解决方案具有更好的噪声性能,尤其是在高增益时。
表4.噪声仿真结果
ADA4084 PGIA和AD7768-1 | ADA4522 PGIA和AD7768-1 | |
增益 = 1时430 Hz带宽内的RTI积分噪声(µV rms) | 1.765 | 1.774 |
增益 = 4时430 Hz带宽内的RTI积分噪声(µV rms) | 0.744 | 0.767 |
增益 = 16时430 Hz带宽内的RTI积分噪声(µV rms) | 0.259 | 0.311 |
增益 = 64时430 Hz带宽内的RTI积分噪声(µV rms) | 0.148 | 0.225 |
在环补偿电路驱动LTC2500-32
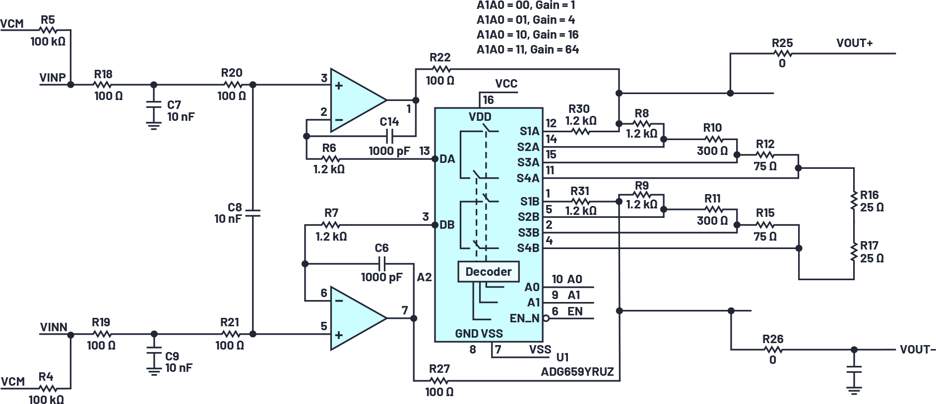
AD7768-1集成了预充电放大器,可减轻驱动要求。对于SAR ADC,例如LTC2500-32,一般建议使用高速放大器作为驱动器。在此DAQ应用中,带宽要求很低。为了驱动LTC2500-32,建议使用一个由精密放大器(ADA4084-2)构成的在环补偿电路。图8显示了用于驱动LTC2500-32的在环补偿PGIA。该PGIA具有如下特性:
►R22/C14/R30/C5和R27/C6/R31/C3关键元件,用以提高在环补偿电路的稳定性。
►使用ADG659,A1/A0 = 00,增益 = 1,上方放大器的反馈路径为放大器输出 ➞ R22 ➞ R30 ➞ S1A ➞ DA ➞ R6 ➞ AMP —IN。
►使用ADG659,A1/A0 = 11,增益 = 64,上方放大器的反馈路径为放大器输出 ➞ R22 ➞ R8 ➞ R10 ➞ R12 ➞ S4A ➞ DA ➞ R6 ➞ AMP —IN。
PGIA连接到LTC2500-32EVB以验证性能。试验不同的无源元件(R22/C14/R30/C5和R27/C6/R31/C3)值,以在不同增益(1/4/16/64)下实现更好的THD和噪声性能。最终元件值为:R22/R27 = 100 Ω,C14/C6 = 1 nF,R30/R31 = 1.2 kΩ,C3/C5 = 0.22 µF。PGIA以下的增益为1时的实测3 dB带宽约为16 kHz。

图8.PGIA驱动LTC2500-32
试验台评估设置
为了测试噪声、THD和CMRR性能,将分立ADA4084-2 PGIA和AD7768-1板做成完整解决方案。该解决方案与EVAL-AD7768-1评估板兼容,因而可以与控制板SDP-H1接口。因此,可以使用EVAL-AD7768FMCZ软件GUI来收集和分析数据。
ADA4084-2 PGIA和LTC2500-32板设计为备选的完整解决方案。电路板与SDP-H1控制板接口,并由LTC2500-32FMCZ软件GUI控制。
两个板的PGIA增益均被设计为1/2/4/8/16,这与图8所示不同。表5显示了这两个板的评估结果。

图9.ADA4084-2 PGIA和AD7768-1评估板解决方案
表5.信号链解决方案测试结果
ADA4084-2、AD7768-1 (中速模式,FMOD = 4 MHz,ODR = 16 ksps)+ | ADA4084-2、AD7768-1 (中速模式,FMOD = 4 MHz,ODR = 16 kSPS)+ MCU FIR和DEC至ODR = 16 k/16 = 1 kSPS | ADA4084-2、LTC2500-32 ADC MCLK = 1 MHz | |
增益 = 1时的RTI噪声(μV rms) | 3.718 | 0.868 | 0.82 |
增益 = 2时的RTI噪声(μV rms) | 1.996 | 0.464 | 0.42 |
增益 = 4时的RTI噪声(μV rms) | 1.217 | 0.286 | 0.3 |
增益 = 8时的RTI噪声(μV rms) | 0.909 | 0.208 | 0.24 |
增益 = 16时的RTI噪声(μV rms) | 0.808 | 0.186 | 0.19 |
增益 = 1时的THD (dB) | —125 | —125 | —122 |
增益 = 2时的THD (dB) | —125 | —125 | —119 |
增益 = 4时的THD (dB) | —124 | —124 | —118 |
增益 = 8时的THD (dB) | —120 | —120 | —117 |
增益 = 16时的THD (dB) | —115 | —115 | —115 |
增益 = 1时的CMRR (dB) | 131 | 131 | 114 |
增益 = 4时的CMRR (dB) | 117 | 117 | 121 |
增益 = 16时的CMRR (dB) | 120 | 120 | 126 |
Pd典型值(mW) | 31.3 | 31.3 | 33.2 |

图10.增益为1时的ADA4084-2 PGIA和LTC2500-32板FFT
结论
针对地震学和能源勘探应用,为了设计一个非常低噪声和低功耗的DAQ解决方案,可以使用低噪声、低THD的精密放大器设计分立PGIA,以驱动高分辨率精密ADC。这种解决方案可以根据功耗要求灵活地平衡噪声、THD和ODR。
►LTC2500-32的低噪声性能加上ADA4084-2和LTC2500-32的优点,使得解决方案表现出最佳噪声性能,无需MCU进一步滤波处理。
►在PGIA增益 = 1时,ADA4522-2和ADA4084-2都有良好的噪声性能。噪声性能约为0.8 µV rms。
►ADA4084-2在高增益时具有更好的噪声性能。在增益 = 16时,ADA4084-2和LTC2500-32的噪声为0.19 μV rms,比ADA4522-2的0.25 μV rms要好。
►对于AD7768-1,借助MCU滤波,ADA4084-2和AD7768-1解决方案表现出与ADA4084-2和LTC2500-32解决方案相似的噪声性能。
本文给出的数据采集解决方案要求低噪声和低功耗,而带宽有限。其他DAQ应用会有不同的性能要求。如果低功耗不是必需的,可以使用如下运算放大器来构建PGIA:
►最低噪声:可以考虑LT1124和LT1128以获得最佳噪声性能。
►最低漂移:新型零漂移放大器ADA4523具有比ADA4522-2和LTC2500-32更好的噪声特性。
►最低偏置电流:如果传感器的输出电阻较高,建议使用ADA4625-1。
►较高带宽:当构建高带宽DAQ应用中的高带宽、低噪声PGIA时,ADA4807、LTC6226和LTC6228是很好的解决方案。
在噪声和功耗不重要,但要求较小PCB面积和高集成度的DAQ应用中,ADI公司的新型集成PGIA ADA4254和LTC6373也是很好的选择。ADA4254是一款零漂移、高电压、1/16至~176增益的鲁棒PGIA,而LTC6373是一款25 pA IBIAS、36 V、0.25至~16增益、低THD PGIA。
表6.精密运算放大器选型表
产品型号 | VOS (最大值,单位:µV) | IBIAS (最大值) | GBP (典型值,单位:MHz) | 0.1 Hz至10 Hz VNOISE (典型值,单位:nV p-p) | VNOISE密度 典型值 | 电流噪声密度 典型值 | IQ/放大器 典型值 | VS范围 (最小值,单位:V) | VS范围 (最大值,单位:V) |
ADA4522-2 | 5 | 150 pA | 2.7 | 117 | 5.8 nV/√Hz | 800 fA/√Hz | 830 µA | 4.5 | 55 |
ADA4084-2 | 100 | 250 nA | 15.9 | 100 | 3.9 nV/√Hz | 550 fA/√Hz | 625 µA | 3 | 30 |
ADA4625-1 | 80 | 75 pA | 18 | 150 | 3.3 nV/√Hz | 4.5 fA/√Hz | 4 mA | 5 | 36 |
LT1124 | 70 | 20 nA | 12.5 | 70 | 2.7 nV/√Hz | 300 fA/√Hz | 2.3 mA | 8 | 44 |
LT6233 | 500 | 3 µA | 60 | 220 | 1.9 nV/√Hz | 430 fA/√Hz | 1.15 mA | 3 | 12.6 |
ADA4084-1 | 100 | 250 nA | 15.9 | 100 | 3.9 nV/√Hz | 550 fA/√Hz | 565 µA | 3 | 30 |
ADA4807-1 | 125 | 1.6 µA | 200 | 160 | 3.3 nV/√Hz | 700 fA/√Hz | 1 mA | 2.7 | 11 |
ADA4523-1 | 5 | 300 pA | 5 | 88 | 4.2 nV/√Hz | 1 pA/√Hz | 4.5 mA | 4.5 | 36 |
LT1128 | 40 | 90 nA | 20 | 35 | 850 pV/√Hz | 1 pA/√Hz | 7.4 mA | 8 | 44 |
LTC6228 | 95 | 25 µA | 890 | 940 | 880 pV/√Hz | 3 pA/√Hz | 16 mA | 2.8 | 11.75 |
LTC6226 | 95 | 20 µA | 420 | 770 | 1 nV/√Hz | 2.4 pA/√Hz | 5.5 mA | 2.8 | 11.75 |
参考资料
1地震检波器。ScienceDirect。
2Jesse Santos、Angelo Nikko Catapang和Erbe D. Reyta。“了解地震信号检测网络的基础知识”。模拟对话,第53卷第4期,2019年12月。
3Kristina Fortunado。“可编程增益仪表放大器:找到最适合您的放大器”。模拟对话,第52卷第4期,2018年12月。
作者简介
David Guo是ADI公司线性产品部门的产品应用工程师。他于2007年加入ADI公司中国应用中心,担任应用工程师,后于2011年6月转任精密放大器部门担任应用工程师。自2013年1月起,David担任ADI公司线性产品部门的应用工程师。他负责精密放大器、仪表放大器、高速放大器、电流检测放大器、乘法器、基准电压源和RMS-DC等产品的技术支持工作。David拥有北京理工大学机电工程学士学位和硕士学位。联系方式:david.guo@analog.com。
Steven Xie于2011年3月加入ADI北京分公司,担任ADI中国设计中心的产品应用工程师。他负责中国市场SAR型ADC产品的技术支持工作。在此之前,他曾在无线通信基站领域做过四年的硬件设计人员。2007年,Steven毕业于北京航空航天大学,并获得通信与信息系统硕士学位。联系方式:steven.xie@analog.com