
作者:ADI公司 Doug Mercer,顾问研究员 Antoniu Miclaus,系统应用工程师
本文将重点讨论使用双极性结型晶体管(BJT)和NMOS晶体管的稳定电流源。
稳定电流源(BJT)
目标
本实验旨在研究如何利用零增益概念来产生稳定(对输入电流电平的变化较不敏感)的输出电流。
材料
►ADALM2000主动学习模块
►无焊面包板
►一个2.2 kΩ电阻(或其他类似值)
►一个100 Ω电阻
►一个4.7 kΩ电阻
►两个小信号NPN晶体管(2N3904或SSM2212)
说明
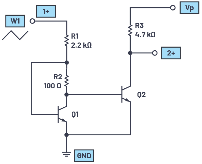
BJT稳定电流源对应的电路如图1所示。

图1.稳定电流源
硬件设置
面包板连接如图2所示。W1的输出驱动电阻R1的一端。电阻R1和R2以及晶体管Q1按照2020年11月StudentZone文章所示进行连接。由于Q2的VBE始终小于Q1的VBE,因此可能的话,从器件库存中选择Q1和Q2满足条件——在相同集电极电流下,Q2的VBE小于Q1的VBE。晶体管Q2的基极连接到Q1集电极的零增益输出。R3连接在Vp电源和Q2的集电极之间,与2+示波器输入一起用来测量集电极电流。

图2.NMOS零增益放大器面包板电路
程序步骤
零增益放大器可用于创建稳定的电流源。现在,当W1所表示的输入电源电压变化时,晶体管Q1的集电极所看到的电压更为稳定,因此可以将其用作Q2的基极电压,以在晶体管Q2中产生更稳定的电流。
波形发生器配置为1 kHz三角波,峰峰值幅度为3 V,偏置为1.5 V。示波器通道2的输入(2+)用于测量Q2集电极上的稳定输出电流。
配置示波器以捕获所测量的两个信号的多个周期。确保启用XY功能。
使用示波器的波形图示例如图3和图4所示。

图3.Q2集电极电压与W1电压的关系

图4.Q2集电极电流与W1电压关系的示波器图
稳定电流源(NMOS)
材料
►ADALM2000主动学习模块
►无焊面包板
►一个2.2 kΩ电阻(或其他类似值)
►一个168 Ω电阻(将100 Ω和68 Ω电阻串联)
►一个4.7 kΩ电阻
►两个小信号NMOS晶体管(CD4007或ZVN2110A)
说明
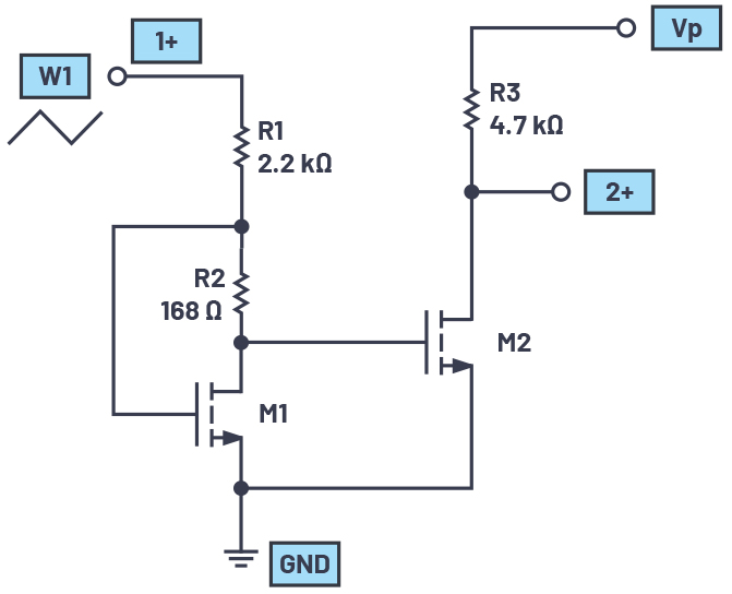
MOS稳定电流源对应的电路如图5所示。

图5.稳定电流源

图6.稳定电流源面包板电路
硬件设置
面包板连接如图6所示。波形发生器W1的输出驱动电阻R1的一端。电阻R1和R2以及晶体管M1按照2020年11月StudentZone文章所示进行连接。由于M2的VGS始终小于M1的VGS,因此可能的话,从器件库存中选择M1和M2满足——在相同漏极电流下,M2的VGS小于M1的VGS。晶体管M2的栅极连接到M1漏极的零增益输出。R3连接在Vp电源和M2的漏极之间,与2+示波器输入一起用来测量漏极电流。
程序步骤
波形发生器配置为1 kHz三角波,峰峰值幅度为4 V,偏置为2 V。示波器通道2的输入(2+)用于测量M2漏极上的稳定输出电流。
配置示波器以捕获测量的两个信号的多个周期。确保启用XY功能。
图7提供了示波器显示的图像示例。

图7.M2漏极电压与W1电压的关系
关于BJT和NMOS的问题
►此类电路有时称为峰化电流源。您认为为什么会使用此命名规则?
►输出电流的峰值很窄。如何调整电路以产生更宽、更平坦的峰值?
您可以在学子专区博客上找到问题答案。
作者简介
Doug Mercer于1977年毕业于伦斯勒理工学院(RPI),获电子工程学士学位。自1977年加入ADI公司以来,他直接或间接贡献了30多款数据转换器产品,并拥有13项专利。他于1995年被任命为ADI研究员。2009年,他从全职工作转型,并继续以名誉研究员身份担任ADI顾问,为“主动学习计划”撰稿。2016年,他被任命为RPI ECSE系的驻校工程师。联系方式:doug.mercer@analog.com。
Antoniu Miclaus现为ADI公司的系统应用工程师,从事ADI教学项目工作,同时为Circuits from the Lab®、QA自动化和流程管理开发嵌入式软件。他于2017年2月在罗马尼亚克卢日-纳波卡加盟ADI公司。他目前是贝碧思鲍耶大学软件工程硕士项目的理学硕士生,拥有克卢日-纳波卡科技大学电子与电信工程学士学位。联系方式:antoniu.miclaus@analog.com。