
作者:ADI公司Doug Mercer,顾问研究员;Antoniu Miclaus,系统应用工程师
目标
本次实验旨在研究使用增强模式NMOS晶体管的简单差分放大器。
2021年6月学子专区文章中提出的关于硬件限制问题的说明对本次实验也是有效的。通过提高信号电平,然后在波形发生器输出和电路输入之间放置衰减器和滤波器(参见图1),可以改善信噪比。本次实验需要如下材料:
►两个100 Ω电阻
►两个1 kΩ电阻
►两个0.1 μF电容(标记为104)

图1.11:1衰减器/滤波器
本次实验的所有部分都会使用该衰减器和滤波器。
材料
►ADALM2000主动学习模块
►无焊面包板
►跳线
►两个10 kΩ电阻
►一个15 kΩ电阻(将10 kΩ和4.7 kΩ电阻串联)
►两个小信号NMOS晶体管(CD4007或ZVN2110A)
说明
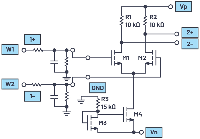
实验室硬件的连接如图2所示。M1和M2应从可用的且Vth匹配最佳的器件中选择。M1和M2的源极与R3的一端共享一个连接。R3的另一端连接到Vn (-5V),提供尾电流。M1的基极连接到第一个任意波形发生器的输出,M2的基极连接到第二个任意波形发生器的输出。两个集电极负载电阻R1和R2分别连接在M1和M2的集电极与正电源Vp (+5 V)之间。差分示波器输入2+/2-用于测量两个10 kΩ负载电阻上的差分输出。

图2.带尾电阻的NMOS差分对

图3.NMOS差分对面包板
硬件设置
第一个波形发生器配置为200 Hz三角波,峰峰值幅度为4 V,偏移为0 V。第二个波形发生器也应配置为200 Hz三角波,峰峰值幅度为4 V,偏移为0 V,但相位为180°。示波器的通道1应与1+连接到第一个波形发生器W1的输出,与1-连接到W2的输出。通道2应连接到标注2+和2-处,并设置为每格1 V。
程序步骤
获取如下数据:x轴是任意波形发生器的输出,y轴是使用2+和2-输入的示波器通道2。通过改变R3的值,同学们可以探索尾电流电平对电路增益的影响(观察通过原点的直线的斜率)和对线性输入范围的影响,以及当电路饱和时,观察增益非线性下降的形状。

图4.NMOS差分对XY图
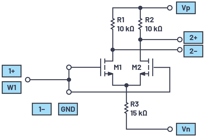
电流源用作尾电流
使用简单电阻作为尾电流具有局限性。同学们可以探索构建电流源来偏置差分对的方法。这可以由几个额外的晶体管和电阻构成,如之前的ADALM2000实验“稳定电流源”所示。
附加材料
►两个小信号NMOS晶体管(M3和M4采用CD4007或ZVN2110A)

图5.带尾电流源的差分对
硬件设置
第一个波形发生器配置为200 Hz三角波,峰峰值幅度为4 V,偏移为0 V。第二个波形发生器也应配置为200 Hz三角波,峰峰值幅度为4 V,偏移为0 V,但相位为180°。电阻分压器将Q1和Q2的基极处的信号幅度降低到略小于200 mV。示波器的通道1应与1+连接到第一个波形发生器W1的输出,与1-连接到W2的输出。通道2应连接到标注2+和2-的位置,并设置为每格1 V。

图6.带尾电流源的差分对面包板电路
程序步骤
配置示波器以捕获所测量的两个信号的多个周期。XY图示例如图7所示。

图7.带尾电流源的差分对XY图
测量共模增益
共模抑制(CMR)是差分放大器的一个关键方面。CMR可以通过将两个晶体管M1和M2的基极连接到同一输入源来测量。图10显示了当W1的共模电压从+3 V扫描至-3 V时,电阻偏置差分对和电流源偏置差分对的差分输出。当栅极上的正电压接近漏极电压,晶体管从饱和区进入三极管(阻性)区域时,增益受到的影响最大。这可以通过观察相对于地为单端(即将2-输入接地)的漏极电压来监测。应调整发生器的幅度,直到输出端信号就要开始削波/折叠。

图8.测量共模增益
硬件设置
波形发生器配置为100 Hz正弦波,峰峰值幅度为6 V,偏移为0 V。示波器的通道1应与1+连接到第一个波形发生器W1的输出,与1-连接到地。通道2应连接到标注2+和2-的位置,并设置为每格1 V。

图9.共模增益面包板电路
程序步骤
配置示波器以捕获所测量的两个信号的多个周期。使用LTspice®的波形示例如图10所示。

图10.共模增益波形
问题:
►如果将晶体管M1的基极视为输入,图8中的晶体管放大器对于输出2+和2-而言是反相还是同相?解释您的答案。
►说明当输入电压(W1)增大或减小时,每个输出电压(2+和2-)会发生什么。
您可以在学子专区博客上找到问题答案。
作者简介
Doug Mercer于1977年毕业于伦斯勒理工学院(RPI),获电子工程学士学位。自1977年加入ADI公司以来,他直接或间接贡献了30多款数据转换器产品,并拥有13项专利。他于1995年被任命为ADI研究员。2009年,他从全职工作转型,并继续以名誉研究员身份担任ADI顾问,为“主动学习计划”撰稿。2016年,他被任命为RPI ECSE系的驻校工程师。联系方式:doug.mercer@analog.com。
Antoniu Miclaus现为ADI公司的系统应用工程师,从事ADI教学项目工作,同时为Circuits from the Lab®、QA自动化和流程管理开发嵌入式软件。他于2017年2月在罗马尼亚克卢日-纳波卡加盟ADI公司。他目前是贝碧思鲍耶大学软件工程硕士项目的理学硕士生,拥有克卢日-纳波卡科技大学电子与电信工程学士学位。联系方式:antoniu.miclaus@analog.com。